Suppr超能文献

ADCC 激活抗体与降低先天性人巨细胞病毒传播的风险相关。

ADCC-activating antibodies correlate with decreased risk of congenital human cytomegalovirus transmission.

机构信息

Medical Scientist Training Program, Department of Molecular Genetics and Microbiology, and.

Duke Human Vaccine Institute, Duke University, Durham, North Carolina, USA.

出版信息

JCI Insight. 2023 Jul 10;8(13):e167768. doi: 10.1172/jci.insight.167768.

Abstract

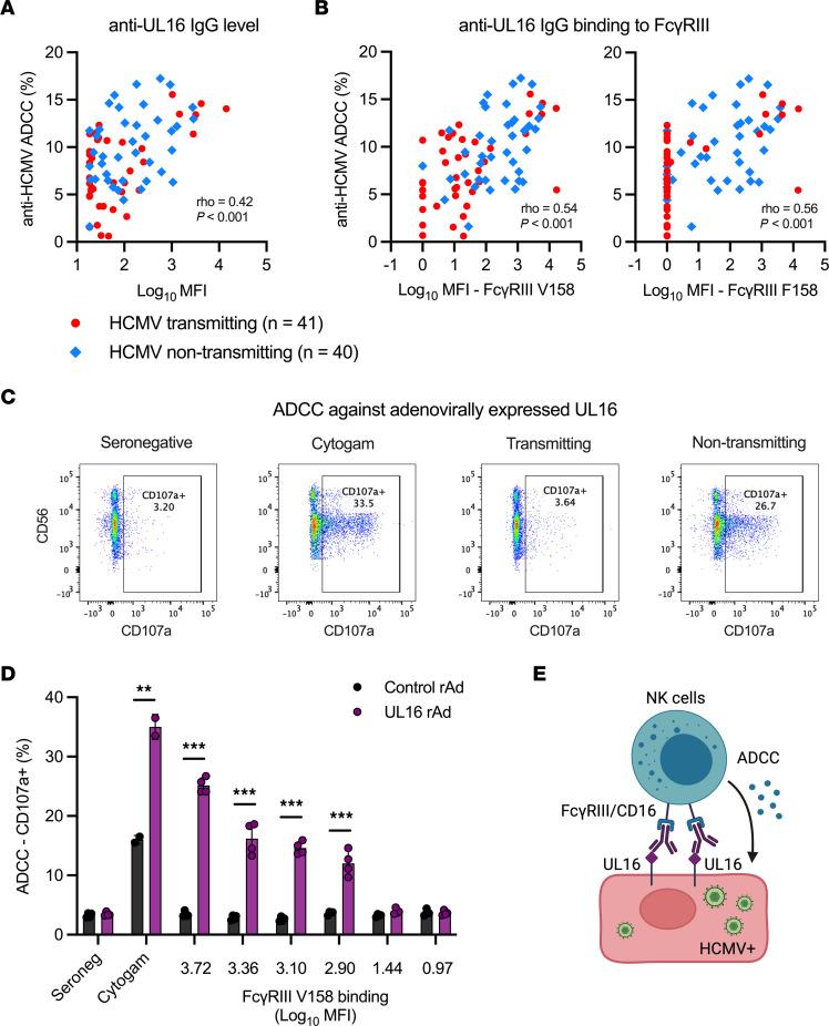
Human cytomegalovirus (HCMV) is the most common vertically transmitted infection worldwide, yet there are no vaccines or therapeutics to prevent congenital HCMV (cCMV) infection. Emerging evidence indicates that antibody Fc effector functions may be a previously underappreciated component of maternal immunity against HCMV. We recently reported that antibody-dependent cellular phagocytosis (ADCP) and IgG activation of FcγRI/FcγRII were associated with protection against cCMV transmission, leading us to hypothesize that additional Fc-mediated antibody functions may be important. In this same cohort of HCMV-transmitting (n = 41) and nontransmitting (n = 40) mother-infant dyads, we report that higher maternal sera antibody-dependent cellular cytotoxicity (ADCC) activation is also associated with lower risk of cCMV transmission. We investigated the relationship between ADCC and IgG responses against 9 viral antigens and found that ADCC activation correlated most strongly with sera IgG binding to the HCMV immunoevasin protein UL16. Moreover, we determined that higher UL16-specific IgG binding and FcγRIII/CD16 engagement were associated with the greatest risk reduction in cCMV transmission. Our findings indicate that ADCC-activating antibodies against targets such as UL16 may represent an important protective maternal immune response against cCMV infection that can guide future HCMV correlates studies and vaccine or antibody-based therapeutic development.

摘要

人巨细胞病毒(HCMV)是全球最常见的垂直传播感染,但目前尚无预防先天性 HCMV(cCMV)感染的疫苗或疗法。新出现的证据表明,抗体 Fc 效应功能可能是母体针对 HCMV 免疫的一个以前未被充分认识的组成部分。我们最近报道,抗体依赖的细胞吞噬作用(ADCP)和 IgG 激活 FcγRI/FcγRII 与预防 cCMV 传播有关,这使我们假设其他 Fc 介导的抗体功能可能很重要。在同一组 HCMV 传播(n=41)和非传播(n=40)母婴对子中,我们报告称,更高的母体血清抗体依赖的细胞细胞毒性(ADCC)激活也与降低 cCMV 传播风险有关。我们研究了 ADCC 与针对 9 种病毒抗原的 IgG 反应之间的关系,发现 ADCC 激活与母体血清 IgG 与 HCMV 免疫逃逸蛋白 UL16 的结合相关性最强。此外,我们确定,更高的 UL16 特异性 IgG 结合和 FcγRIII/CD16 参与与 cCMV 传播风险降低的相关性最大。我们的研究结果表明,针对 UL16 等靶标的 ADCC 激活抗体可能代表针对 cCMV 感染的重要保护性母体免疫反应,这可以指导未来的 HCMV 相关性研究和疫苗或抗体为基础的治疗方法的开发。

https://cdn.ncbi.nlm.nih.gov/pmc/blobs/3973/10371338/86156e7f6df0/jciinsight-8-167768-g031.jpg

文献AI研究员

20分钟写一篇综述,助力文献阅读效率提升50倍。

立即体验

用中文搜PubMed

大模型驱动的PubMed中文搜索引擎

马上搜索

文档翻译

学术文献翻译模型,支持多种主流文档格式。

立即体验