Suppr超能文献

KLF4 通过抑制自噬作用靶向 RAB26 降低结肠癌对 5-FU 的耐药性。

KLF4 targets RAB26 and decreases 5-FU resistance through inhibiting autophagy in colon cancer.

机构信息

Department of Gastrointestinal Surgery, Fujian Provincial Hospital, Provincial Clinical Medical College of Fujian Medical University, Fuzhou, China.

出版信息

Cancer Biol Ther. 2023 Dec 31;24(1):2226353. doi: 10.1080/15384047.2023.2226353.

Abstract

BACKGROUND

Accumulating studies demonstrated that resistance of colon cancer (CC) to 5-fluorouracil (5-FU) contributes to adverse prognosis. We investigated how Kruppel-like factor 4 (KLF4) affected 5-FU resistance and autophagy in CC cells.

METHODS

KLF4 expression and its downstream target gene RAB26 in CC tissues was analyzed by bioinformatics analysis, and the effect of abnormal KLF4 expression on prognoses of CC patients was predicted. Luciferase reporter assay detected the targeted relationship between KLF4 and RAB26. The viability and apoptosis of CC cells were analyzed by CCK-8 and flow cytometry. The formation of intracellular autophagosomes was detected by confocal laser scanning microscopy and immunofluorescence staining. The mRNA and protein levels were assayed by qRT-PCR and western blot. A xenograft animal model was constructed to verify the function of KLF4. Rescue assay was employed to verify whether KLF4/RAB26 could affect 5-FU resistance in CC cells through autophagy.

RESULTS

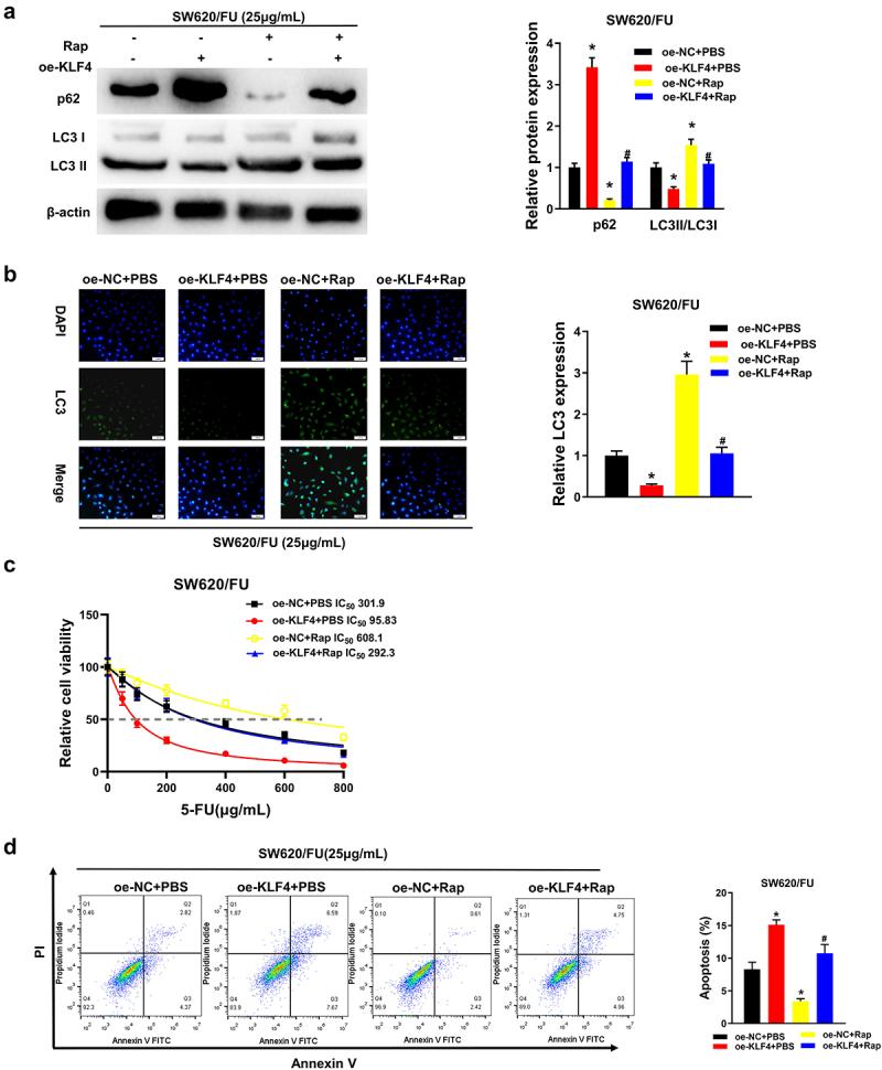
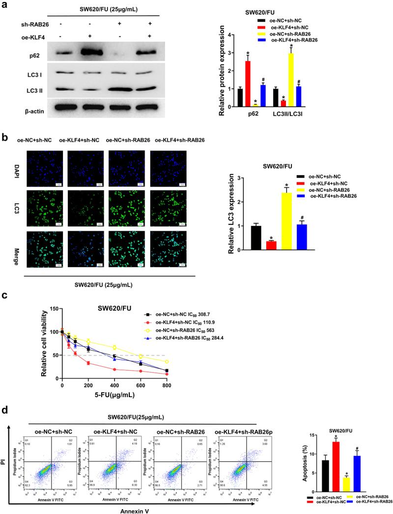
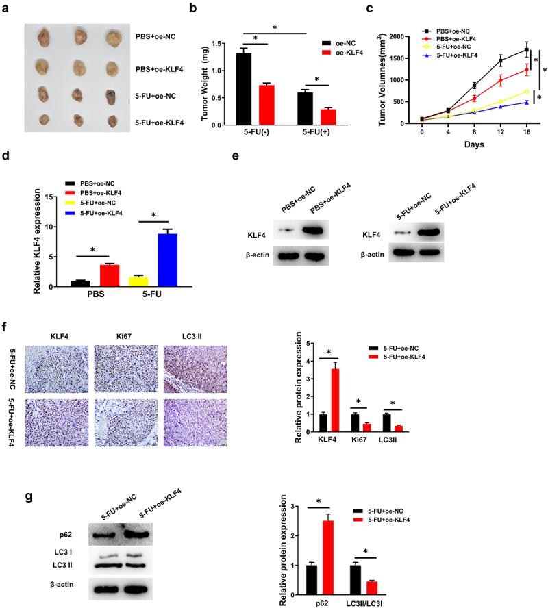
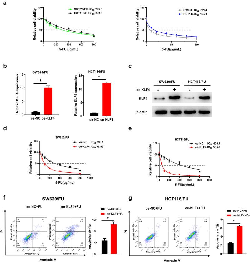
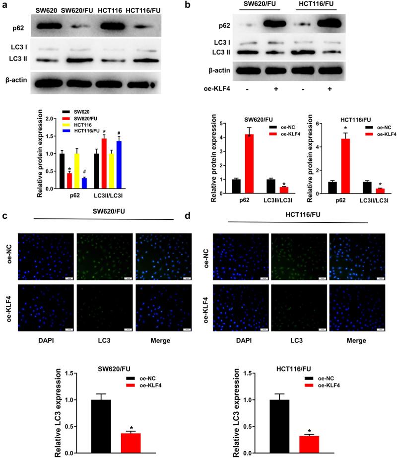
KLF4 and RAB26 were lowly expressed in CC. KLF4 correlated with patients' survival. KLF4 was down-regulated in 5-FU resistant CC cells. KLF4 overexpression suppressed the proliferation and 5-FU resistance of CC cells, and inhibited LC3 II/I expression and autophagosome formation. Autophagy activator Rapamycin or sh-RAB26 treatment reversed the impact of KLF4 overexpression on 5-FU resistance. In vivo assay verified that KLF4 inhibited 5-FU resistance in CC cells. Rescue experiments revealed that KLF4 targeted RAB26 to inhibit CC cell autophagy, resulting in decreasing the resistance to 5-FU.

CONCLUSION

KLF4 strengthened the sensitivity of CC cells to 5-FU by targeting RAB26 to restrain autophagy pathway.

摘要

背景

越来越多的研究表明,结肠癌(CC)对 5-氟尿嘧啶(5-FU)的耐药性导致预后不良。我们研究了 Kruppel 样因子 4(KLF4)如何影响 CC 细胞的 5-FU 耐药性和自噬。

方法

通过生物信息学分析分析 CC 组织中 KLF4 的表达及其下游靶基因 RAB26,并预测异常 KLF4 表达对 CC 患者预后的影响。荧光素酶报告基因检测 KLF4 与 RAB26 的靶向关系。通过 CCK-8 和流式细胞术分析 CC 细胞的活力和凋亡。通过共聚焦激光扫描显微镜和免疫荧光染色检测细胞内自噬体的形成。通过 qRT-PCR 和 Western blot 测定 mRNA 和蛋白水平。构建异种移植动物模型验证 KLF4 的功能。通过 rescue 实验验证 KLF4/RAB26 是否通过自噬影响 CC 细胞对 5-FU 的耐药性。

结果

KLF4 和 RAB26 在 CC 中低表达。KLF4 与患者的生存相关。5-FU 耐药性 CC 细胞中 KLF4 下调。KLF4 过表达抑制 CC 细胞的增殖和 5-FU 耐药性,并抑制 LC3 II/I 表达和自噬体形成。自噬激活剂雷帕霉素或 sh-RAB26 处理逆转了 KLF4 过表达对 5-FU 耐药性的影响。体内实验验证了 KLF4 抑制 CC 细胞对 5-FU 的耐药性。拯救实验表明,KLF4 通过靶向 RAB26 抑制 CC 细胞自噬,从而降低对 5-FU 的耐药性。

结论

KLF4 通过靶向 RAB26 抑制自噬途径增强 CC 细胞对 5-FU 的敏感性。

https://cdn.ncbi.nlm.nih.gov/pmc/blobs/e1b9/10337498/2fcc1cfe7975/KCBT_A_2226353_F0001_OC.jpg

文献AI研究员

20分钟写一篇综述,助力文献阅读效率提升50倍。

立即体验

用中文搜PubMed

大模型驱动的PubMed中文搜索引擎

马上搜索

文档翻译

学术文献翻译模型,支持多种主流文档格式。

立即体验