Suppr超能文献

胡萝卜 RG-I 通过体外对肠道微生物群落组成和功能的一致影响,减少了 24 名成年人之间的个体差异。

Carrot RG-I Reduces Interindividual Differences between 24 Adults through Consistent Effects on Gut Microbiota Composition and Function Ex Vivo.

机构信息

Cryptobiotix SA, 9052 Ghent, Belgium.

Nutrileads BV, 6708 WH Wageningen, The Netherlands.

出版信息

Nutrients. 2023 Apr 26;15(9):2090. doi: 10.3390/nu15092090.

Abstract

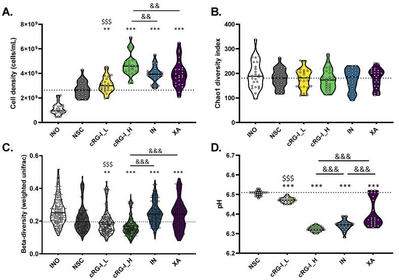
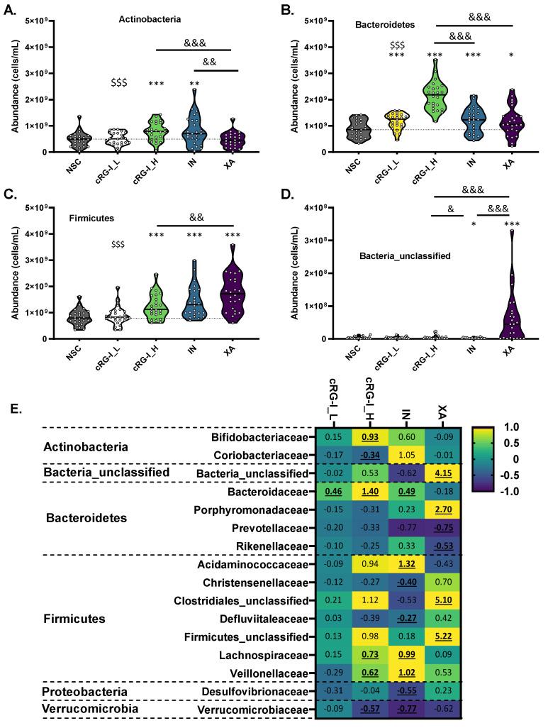
The human gut microbiota is characterized by large interpersonal differences, which are not only linked to health and disease but also determine the outcome of nutritional interventions. In line with the growing interest for developing targeted gut microbiota modulators, the selectivity of a carrot-derived rhamnogalacturonan I (cRG-I) was compared to substrates with demonstrated low (inulin, IN) and high selectivity (xanthan, XA), at a human equivalent dose (HED) of 1.5 g/d. The high throughput of the ex vivo SIFR technology, validated to generate predictive insights for clinical findings, enabled the inclusion of 24 human adults. Such an unprecedented high number of samples in the context of in vitro gut microbiota modelling allowed a coverage of clinically relevant interpersonal differences in gut microbiota composition and function. A key finding was that cRG-I supplementation (already at an HED of 0.3 g/d) lowered interpersonal compositional differences due to the selective stimulation of taxa that were consistently present among human adults, including OTUs related to and (suspected keystone species), and butyrate-producing taxa such as sp., and . In contrast, both IN and XA treatments increased interpersonal compositional differences. For IN, this followed from its low specificity. For XA, it was rather the extremely high selectivity of XA fermentation that caused large differences between 15 responders and 9 nonresponders, caused by the presence/absence of highly specific XA-fermenting taxa. While all test compounds significantly enhanced acetate, propionate, butyrate, and gas production, cRG-I resulted in a significantly higher acetate (+40%), propionate (+22%), yet a lower gas production (-44%) compared to IN. cRG-I could thus result in overall more robust beneficial effects, while also being better tolerated. Moreover, owing to its remarkable homogenization effect on microbial composition and metabolite production, cRG-I could lead to more predictable outcomes compared to substrates that are less specific or overly specific.

摘要

人类肠道微生物群具有很大的个体间差异,这些差异不仅与健康和疾病有关,还决定了营养干预的结果。鉴于人们对开发靶向肠道微生物群调节剂的兴趣日益浓厚,与具有低选择性(菊粉,IN)和高选择性(黄原胶,XA)的底物相比,在 1.5 g/d 的人体等效剂量(HED)下,比较了一种源自胡萝卜的鼠李半乳糖醛酸 I(cRG-I)的选择性。体外 SIFR 技术的高通量得到了验证,可对临床发现产生预测性见解,该技术能够纳入 24 名成年人。在体外肠道微生物群建模的背景下,这种前所未有的大量样本数量允许涵盖肠道微生物群组成和功能方面的临床相关个体间差异。一个关键发现是,cRG-I 补充剂(即使在 HED 为 0.3 g/d 时)降低了个体间的组成差异,这是由于对包括与 和 (疑似关键种)相关的 OTU 在内的始终存在于人类成年人中的类群的选择性刺激,以及丁酸产生类群,如 sp.、 和 。相比之下,IN 和 XA 处理均增加了个体间的组成差异。对于 IN,这是由于其特异性低。对于 XA,而是 XA 发酵的极高选择性导致了 15 名应答者和 9 名非应答者之间的巨大差异,这是由于存在/不存在高度特异性的 XA 发酵类群所致。虽然所有测试化合物都显著增加了乙酸盐、丙酸盐、丁酸盐和气体产生,但 cRG-I 导致乙酸盐(+40%)、丙酸盐(+22%)显著增加,而气体产生(-44%)与 IN 相比降低。因此,cRG-I 可能会产生更整体的有益效果,同时也具有更好的耐受性。此外,由于其对微生物组成和代谢产物产生的显著均匀化作用,与特异性较低或过度特异性的底物相比,cRG-I 可能导致更可预测的结果。

https://cdn.ncbi.nlm.nih.gov/pmc/blobs/1d84/10180869/20c2454f671b/nutrients-15-02090-g001.jpg

文献AI研究员

20分钟写一篇综述,助力文献阅读效率提升50倍。

立即体验

用中文搜PubMed

大模型驱动的PubMed中文搜索引擎

马上搜索

文档翻译

学术文献翻译模型,支持多种主流文档格式。

立即体验