Suppr超能文献

通过删除 SpCas9 的 HNH 和 REC2 结构域生成的新型紧凑型腺嘌呤碱基编辑器。

A new compact adenine base editor generated through deletion of HNH and REC2 domain of SpCas9.

机构信息

Key Laboratory of Zoonosis Research, Ministry of Education, College of Animal Science, Jilin University, Changchun, 130062, China.

CAS Key Laboratory of Regenerative Biology, Guangdong Provincial Key Laboratory of Stem Cell and Regenerative Medicine, South China Institute for Stem Cell Biology and Regenerative Medicine, Guangzhou Institutes of Biomedicine and Health, Chinese Academy of Sciences, Guangzhou, 510530, China.

出版信息

BMC Biol. 2023 Jul 11;21(1):155. doi: 10.1186/s12915-023-01644-9.

Abstract

BACKGROUND

Adenine base editors (ABEs) are promising therapeutic gene editing tools that can efficiently convert targeted A•T to G•C base pairs in the genome. However, the large size of commonly used ABEs based on SpCas9 hinders its delivery in vivo using certain vectors such as adeno-associated virus (AAV) during preclinical applications. Despite a number of approaches having previously been attempted to overcome that challenge, including split Cas9-derived and numerous domain-deleted versions of editors, whether base editor (BE) and prime editor (PE) systems can also allow deletion of those domains remains to be proven. In this study, we present a new small ABE (sABE) with significantly reduced size.

RESULTS

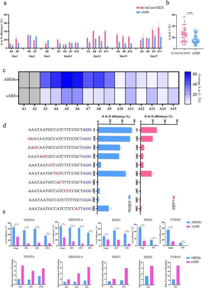
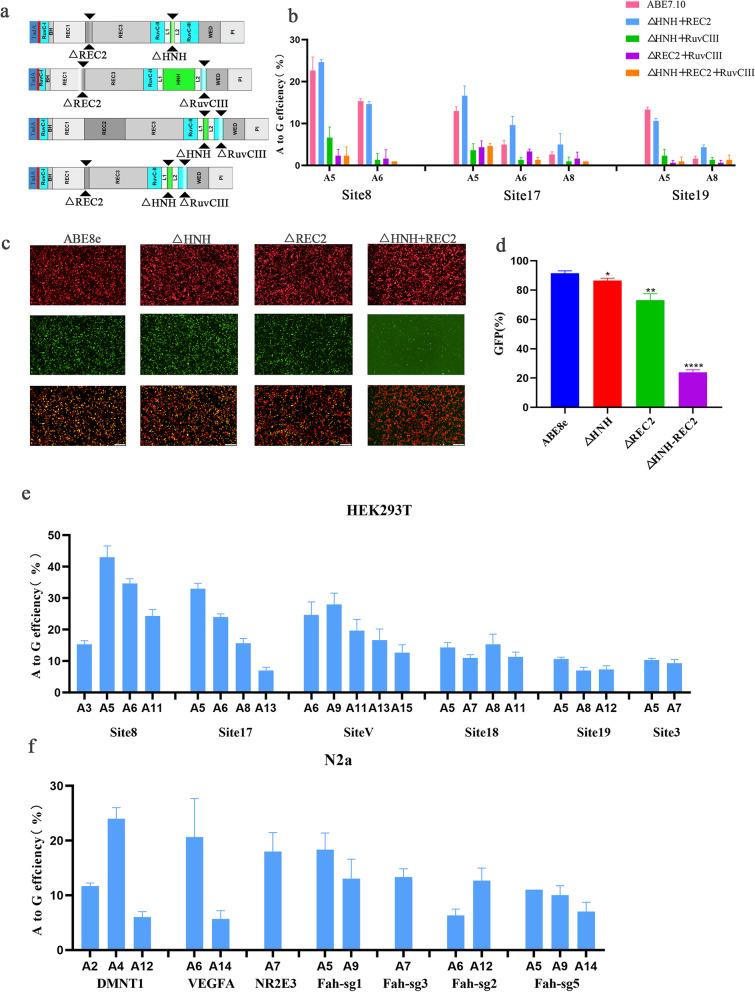
We discovered that ABE8e can tolerate large single deletions in the REC2 (Δ174-296) and HNH (Δ786-855) domains of SpCas9, and these deletions can be stacked together to create a new sABE. The sABE showed higher precision than the original ABE8e, with proximally shifted protospacer adjacent motif (PAM) editing windows (A3- A15), and comparable editing efficiencies to 8e-SaCas9-KKH. The sABE system efficiently generated A-G mutations at disease-relevant loci (T1214C in GAA and A494G in MFN2) in HEK293T cells and several canonical Pcsk9 splice sites in N2a cells. Moreover, the sABE enabled in vivo delivery in a single adeno-associated virus (AAV) vector with slight efficiency. Furthermore, we also successfully edited the genome of mouse embryos by microinjecting mRNA and sgRNA of sABE system into zygotes.

CONCLUSIONS

We have developed a substantially smaller sABE system that expands the targeting scope and offers higher precision of genome editing. Our findings suggest that the sABE system holds great therapeutic potential in preclinical applications.

摘要

背景

腺嘌呤碱基编辑器(ABEs)是一种很有前途的治疗性基因编辑工具,可在基因组中高效地将靶向 A•T 转换为 G•C 碱基对。然而,基于 SpCas9 的常用 ABE 体积较大,这在临床前应用中限制了其使用腺相关病毒(AAV)等某些载体的体内递送。尽管之前已经尝试了许多方法来克服这一挑战,包括 Cas9 衍生的分裂和众多编辑器的结构域缺失版本,但碱基编辑器(BE)和先导编辑器(PE)系统是否也可以允许删除这些结构域仍有待证明。在这项研究中,我们提出了一种新型的小 ABE(sABE),其体积显著减小。

结果

我们发现 ABE8e 可以耐受 SpCas9 的 REC2(Δ174-296)和 HNH(Δ786-855)结构域中的大单一缺失,并且这些缺失可以堆叠在一起以创建新的 sABE。与原始 ABE8e 相比,sABE 显示出更高的精度,具有近端移位的原间隔邻近基序(PAM)编辑窗口(A3-A15),并且与 8e-SaCas9-KKH 的编辑效率相当。sABE 系统在 HEK293T 细胞中有效生成了疾病相关基因座(GAA 中的 T1214C 和 MFN2 中的 A494G)和 N2a 细胞中的几个典型 Pcsk9 剪接位点的 A-G 突变。此外,sABE 可以通过单次腺相关病毒(AAV)载体以轻微的效率进行体内递送。此外,我们还通过将 sABE 系统的 mRNA 和 sgRNA 微注射到受精卵中成功编辑了小鼠胚胎的基因组。

结论

我们开发了一种体积显著减小的 sABE 系统,该系统扩展了靶向范围,并提供了更高精度的基因组编辑。我们的研究结果表明,sABE 系统在临床前应用中具有很大的治疗潜力。

https://cdn.ncbi.nlm.nih.gov/pmc/blobs/a19e/10337206/125d7794e44a/12915_2023_1644_Fig1_HTML.jpg

文献AI研究员

20分钟写一篇综述,助力文献阅读效率提升50倍。

立即体验

用中文搜PubMed

大模型驱动的PubMed中文搜索引擎

马上搜索

文档翻译

学术文献翻译模型,支持多种主流文档格式。

立即体验