Suppr超能文献

单细胞多组学推动的创新突破:调控自然杀伤细胞功能与新型黑色素瘤细胞亚类相关。

Innovative breakthroughs facilitated by single-cell multi-omics: manipulating natural killer cell functionality correlates with a novel subcategory of melanoma cells.

机构信息

Department of Plastic and Reconstructive Surgery, Shanghai Ninth People's Hospital, Shanghai Jiao Tong University School of Medicine, Shanghai, China.

Shanghai Jiao Tong University School of Medicine, Shanghai, China.

出版信息

Front Immunol. 2023 Jun 26;14:1196892. doi: 10.3389/fimmu.2023.1196892. eCollection 2023.

Abstract

BACKGROUND

Melanoma is typically regarded as the most dangerous form of skin cancer. Although surgical removal of lesions can be used to effectively treat metastatic disease, this condition is still difficult to cure. Melanoma cells are removed in great part due to the action of natural killer (NK) and T cells on the immune system. Still, not much is known about how the activity of NK cell-related pathways changes in melanoma tissue. Thus, we performed a single-cell multi-omics analysis on human melanoma cells in this study to explore the modulation of NK cell activity.

MATERIALS AND METHODS

Cells in which mitochondrial genes comprised > 20% of the total number of expressed genes were removed. Gene ontology (GO), gene set enrichment analysis (GSEA), gene set variation analysis (GSVA), and AUCcell analysis of differentially expressed genes (DEGs) in melanoma subtypes were performed. The CellChat package was used to predict cell-cell contact between NK cell and melanoma cell subtypes. Monocle program analyzed the pseudotime trajectories of melanoma cells. In addition, CytoTRACE was used to determine the recommended time order of melanoma cells. InferCNV was utilized to calculate the CNV level of melanoma cell subtypes. Python package pySCENIC was used to assess the enrichment of transcription factors and the activity of regulons in melanoma cell subtypes. Furthermore, the cell function experiment was used to confirm the function of TBX21 in both A375 and WM-115 melanoma cell lines.

RESULTS

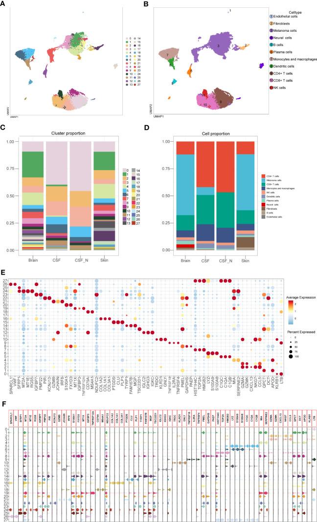
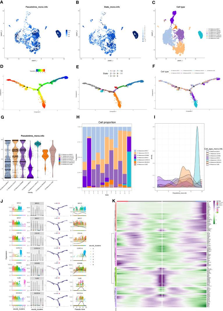
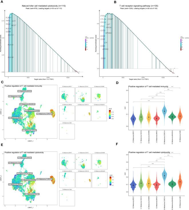
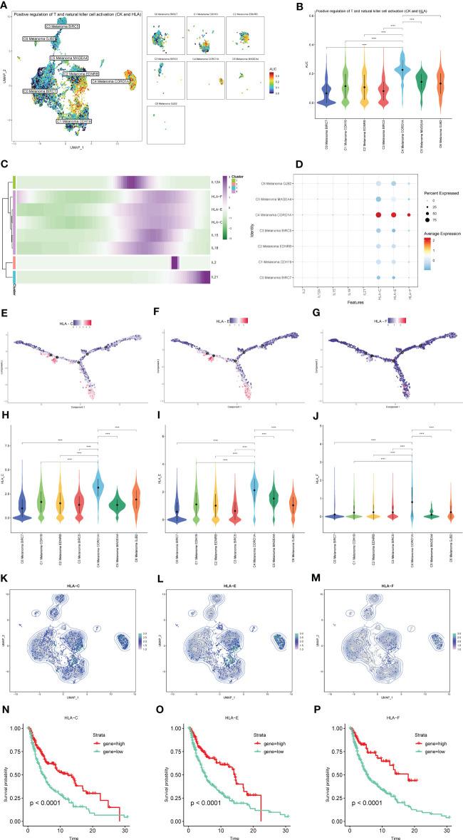
Following batch effect correction, 26,161 cells were separated into 28 clusters and designated as melanoma cells, neural cells, fibroblasts, endothelial cells, NK cells, CD4+ T cells, CD8+ T cells, B cells, plasma cells, monocytes and macrophages, and dendritic cells. A total of 10137 melanoma cells were further grouped into seven subtypes, i.e., C0 Melanoma BIRC7, C1 Melanoma CDH19, C2 Melanoma EDNRB, C3 Melanoma BIRC5, C4 Melanoma CORO1A, C5 Melanoma MAGEA4, and C6 Melanoma GJB2. The results of AUCell, GSEA, and GSVA suggested that C4 Melanoma CORO1A may be more sensitive to NK and T cells through positive regulation of NK and T cell-mediated immunity, while other subtypes of melanoma may be more resistant to NK cells. This suggests that the intratumor heterogeneity (ITH) of melanoma-induced activity and the difference in NK cell-mediated cytotoxicity may have caused NK cell defects. Transcription factor enrichment analysis indicated that TBX21 was the most important TF in C4 Melanoma CORO1A and was also associated with M1 modules. experiments further showed that TBX21 knockdown dramatically decreases melanoma cells' proliferation, invasion, and migration.

CONCLUSION

The differences in NK and T cell-mediated immunity and cytotoxicity between C4 Melanoma CORO1A and other melanoma cell subtypes may offer a new perspective on the ITH of melanoma-induced metastatic activity. In addition, the protective factors of skin melanoma, STAT1, IRF1, and FLI1, may modulate melanoma cell responses to NK or T cells.

摘要

背景

黑色素瘤通常被认为是最危险的皮肤癌形式。尽管通过手术切除病变可以有效治疗转移性疾病,但这种情况仍然难以治愈。黑色素瘤细胞的消除在很大程度上归因于免疫系统中自然杀伤 (NK) 和 T 细胞的作用。尽管如此,人们对黑色素瘤组织中 NK 细胞相关途径活性的变化知之甚少。因此,我们在这项研究中对人类黑色素瘤细胞进行了单细胞多组学分析,以探讨 NK 细胞活性的调节。

材料和方法

去除线粒体基因占总表达基因数 >20%的细胞。对黑色素瘤亚型中的差异表达基因 (DEGs) 进行基因本体论 (GO)、基因集富集分析 (GSEA)、基因集变异分析 (GSVA) 和 AUCcell 分析。使用 CellChat 包预测 NK 细胞和黑色素瘤细胞亚群之间的细胞-细胞接触。Monocle 程序分析黑色素瘤细胞的拟时轨迹。此外,CytoTRACE 用于确定黑色素瘤细胞的推荐时间顺序。InferCNV 用于计算黑色素瘤细胞亚群的 CNV 水平。Python 包 pySCENIC 用于评估黑色素瘤细胞亚群中转录因子的富集和调控网络的活性。此外,细胞功能实验用于确认 TBX21 在 A375 和 WM-115 黑色素瘤细胞系中的功能。

结果

经过批次效应校正后,26161 个细胞被分为 28 个簇,并指定为黑色素瘤细胞、神经细胞、成纤维细胞、内皮细胞、NK 细胞、CD4+T 细胞、CD8+T 细胞、B 细胞、浆细胞、单核细胞和巨噬细胞、树突状细胞。总共 10137 个黑色素瘤细胞进一步分为七个亚型,即 C0 黑色素瘤 BIRC7、C1 黑色素瘤 CDH19、C2 黑色素瘤 EDNRB、C3 黑色素瘤 BIRC5、C4 黑色素瘤 CORO1A、C5 黑色素瘤 MAGEA4 和 C6 黑色素瘤 GJB2。AUCell、GSEA 和 GSVA 的结果表明,C4 黑色素瘤 CORO1A 可能通过 NK 和 T 细胞介导的免疫的正调节而对 NK 和 T 细胞更敏感,而其他黑色素瘤亚型可能对 NK 细胞更具抵抗力。这表明黑色素瘤诱导的活性的肿瘤内异质性 (ITH) 和 NK 细胞介导的细胞毒性的差异可能导致了 NK 细胞的缺陷。转录因子富集分析表明,TBX21 是 C4 黑色素瘤 CORO1A 中最重要的 TF,并且与 M1 模块相关。实验进一步表明,TBX21 敲低显著降低了黑色素瘤细胞的增殖、侵袭和迁移。

结论

C4 黑色素瘤 CORO1A 与其他黑色素瘤细胞亚型之间 NK 和 T 细胞介导的免疫和细胞毒性的差异可能为黑色素瘤诱导的转移性活动的 ITH 提供新的视角。此外,皮肤黑色素瘤的保护因子 STAT1、IRF1 和 FLI1,可能调节黑色素瘤细胞对 NK 或 T 细胞的反应。

https://cdn.ncbi.nlm.nih.gov/pmc/blobs/f368/10332463/898e781efb41/fimmu-14-1196892-g001.jpg

文献AI研究员

20分钟写一篇综述,助力文献阅读效率提升50倍。

立即体验

用中文搜PubMed

大模型驱动的PubMed中文搜索引擎

马上搜索

文档翻译

学术文献翻译模型,支持多种主流文档格式。

立即体验