Suppr超能文献

威罗菲尼通过影响细胞激酶磷酸肌醇 4-激酶 IIIβ 抑制急性和慢性肠道病毒感染。

Vemurafenib Inhibits Acute and Chronic Enterovirus Infection by Affecting Cellular Kinase Phosphatidylinositol 4-Kinase Type IIIβ.

机构信息

Department of Biological and Environmental Science/Nanoscience Center, University of Jyväskylä, Jyväskylä, Finland.

Section of Virology, Division of Infectious Diseases & Immunology, Department of Biomolecular Health Sciences, Utrecht University, Utrecht, The Netherlands.

出版信息

Microbiol Spectr. 2023 Aug 17;11(4):e0055223. doi: 10.1128/spectrum.00552-23. Epub 2023 Jul 12.

Abstract

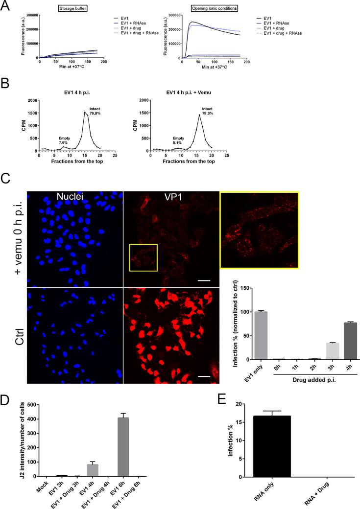
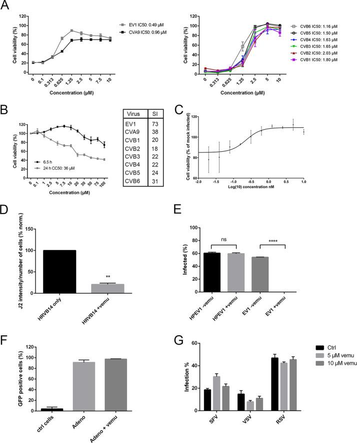
Enteroviruses are one of the most abundant viruses causing mild to serious acute infections in humans and also contributing to chronic diseases like type 1 diabetes. Presently, there are no approved antiviral drugs against enteroviruses. Here, we studied the potency of vemurafenib, an FDA-approved RAF kinase inhibitor for treating BRAF mutant-related melanoma, as an antiviral against enteroviruses. We showed that vemurafenib prevented enterovirus translation and replication at low micromolar dosage in an RAF/MEK/ERK-independent manner. Vemurafenib was effective against group A, B, and C enteroviruses, as well as rhinovirus, but not parechovirus or more remote viruses such as Semliki Forest virus, adenovirus, and respiratory syncytial virus. The inhibitory effect was related to a cellular phosphatidylinositol 4-kinase type IIIβ (PI4KB), which has been shown to be important in the formation of enteroviral replication organelles. Vemurafenib prevented infection efficiently in acute cell models, eradicated infection in a chronic cell model, and lowered virus amounts in pancreas and heart in an acute mouse model. Altogether, instead of acting through the RAF/MEK/ERK pathway, vemurafenib affects the cellular PI4KB and, hence, enterovirus replication, opening new possibilities to evaluate further the potential of vemurafenib as a repurposed drug in clinical care. Despite the prevalence and medical threat of enteroviruses, presently, there are no antivirals against them. Here, we show that vemurafenib, an FDA-approved RAF kinase inhibitor for treating BRAF mutant-related melanoma, prevents enterovirus translation and replication. Vemurafenib shows efficacy against group A, B, and C enteroviruses, as well as rhinovirus, but not parechovirus or more remote viruses such as Semliki Forest virus, adenovirus, and respiratory syncytial virus. The inhibitory effect acts through cellular phosphatidylinositol 4-kinase type IIIβ (PI4KB), which has been shown to be important in the formation of enteroviral replication organelles. Vemurafenib prevents infection efficiently in acute cell models, eradicates infection in a chronic cell model, and lowers virus amounts in pancreas and heart in an acute mouse model. Our findings open new possibilities to develop drugs against enteroviruses and give hope for repurposing vemurafenib as an antiviral drug against enteroviruses.

摘要

肠道病毒是引起人类轻度至重度急性感染的最丰富病毒之一,也是 1 型糖尿病等慢性疾病的病因。目前,尚无针对肠道病毒的批准的抗病毒药物。在这里,我们研究了已获 FDA 批准的 RAF 激酶抑制剂 vemurafenib(用于治疗 BRAF 突变相关黑色素瘤)作为一种针对肠道病毒的抗病毒药物的功效。我们表明,vemurafenib 以 RAF/MEK/ERK 非依赖性方式以低微摩尔剂量预防肠道病毒的翻译和复制。vemurafenib 对 A、B 和 C 组肠道病毒以及鼻病毒有效,但对 parechovirus 或更遥远的病毒(如 Semliki Forest 病毒、腺病毒和呼吸道合胞病毒)无效。抑制作用与细胞磷脂酰肌醇 4-激酶 IIIβ(PI4KB)有关,PI4KB 已被证明在肠道病毒复制细胞器的形成中很重要。vemurafenib 在急性细胞模型中有效阻止感染,在慢性细胞模型中根除感染,并在急性小鼠模型中降低胰腺和心脏中的病毒量。总之,vemurafenib 通过 RAF/MEK/ERK 途径发挥作用,而是影响细胞 PI4KB,从而影响肠道病毒的复制,为进一步评估 vemurafenib 作为临床护理中重新利用药物的潜力开辟了新的可能性。尽管肠道病毒普遍存在且具有医学威胁,但目前尚无针对它们的抗病毒药物。在这里,我们表明,已获 FDA 批准的 RAF 激酶抑制剂 vemurafenib(用于治疗 BRAF 突变相关黑色素瘤)可预防肠道病毒的翻译和复制。vemurafenib 对 A、B 和 C 组肠道病毒以及鼻病毒有效,但对 parechovirus 或更遥远的病毒(如 Semliki Forest 病毒、腺病毒和呼吸道合胞病毒)无效。抑制作用通过细胞磷脂酰肌醇 4-激酶 IIIβ(PI4KB)起作用,PI4KB 已被证明在肠道病毒复制细胞器的形成中很重要。vemurafenib 在急性细胞模型中有效阻止感染,在慢性细胞模型中根除感染,在急性小鼠模型中降低胰腺和心脏中的病毒量。我们的发现为开发针对肠道病毒的药物开辟了新的可能性,并为将 vemurafenib 作为针对肠道病毒的抗病毒药物重新利用带来了希望。

https://cdn.ncbi.nlm.nih.gov/pmc/blobs/f1af/10433971/875652cd3e61/spectrum.00552-23-f001.jpg

文献AI研究员

20分钟写一篇综述,助力文献阅读效率提升50倍。

立即体验

用中文搜PubMed

大模型驱动的PubMed中文搜索引擎

马上搜索

文档翻译

学术文献翻译模型,支持多种主流文档格式。

立即体验