Suppr超能文献

组蛋白去乙酰化酶 10 通过去乙酰化 STAT3 来指导巨噬细胞 M2 程序,并促进过敏性气道炎症。

The HDAC10 instructs macrophage M2 program via deacetylation of STAT3 and promotes allergic airway inflammation.

机构信息

Institute of Respiratory Diseases, Affiliated Hospital of Guangdong Medical University, Zhanjiang 524001, China.

Department of Respiratory and Critical Care Medicine, The First Dongguan Affiliated Hospital, Guangdong Medical University, Dongguan 523121, China.

出版信息

Theranostics. 2023 Jun 19;13(11):3568-3581. doi: 10.7150/thno.82535. eCollection 2023.

Abstract

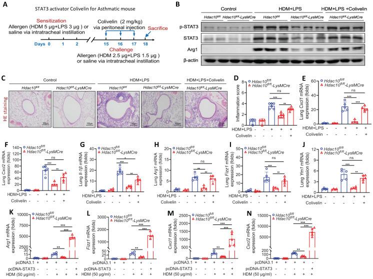
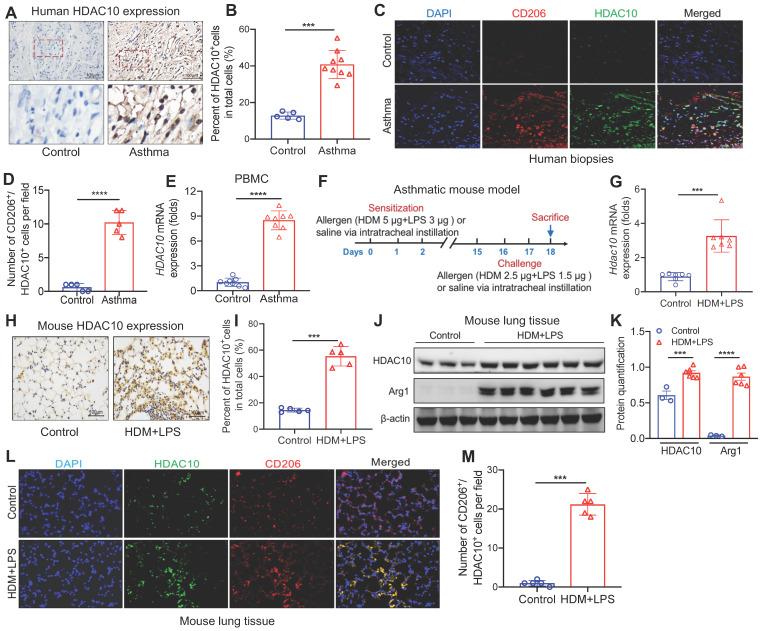
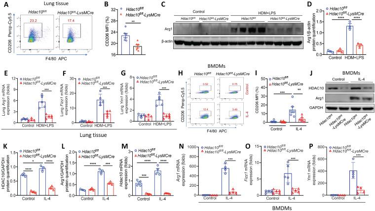
Perturbation of macrophage homeostasis is one of the key mechanisms of airway inflammation in asthma. However, the exact mechanisms remain poorly understood. We sought to examine the role of histone deacetylase (HDAC) 10 as an epigenetic regulator that governs macrophage M2 program and promotes airway inflammation in asthma, and to elucidate the underlying mechanisms. Peripheral blood and airway biopsies were obtained from healthy individuals and asthmatic patients. Asthma was induced by exposure to allergen in mice with myeloid-specific deletion of (-) mice. HDAC10 inhibitor Salvianolic acid B (SAB), STAT3 selective agonist Colivelin, and the specific PI3K/Akt activator 1,3-Dicaffeoylquinic acid (DA) were also used in asthmatic mice. For cell studies, THP1 cells, primary mouse bone marrow derived macrophage (BMDMs) were used and related signaling pathways was investigated. HDAC10 expression was highly expressed by macrophages and promoted M2 macrophage activation and airway inflammation in asthmatic patients and mice. - mice were protected from airway inflammation in experimental asthma model. deficiency significantly attenuated STAT3 expression and decreased M2 macrophage polarization following allergen exposure. Mechanistically, HDAC10 directly binds STAT3 for deacetylation in macrophages, by which it promotes STAT3 expression and activates the macrophage M2 program. Importantly, we identified SAB as a HDAC10 inhibitor that had protective effects against airway inflammation in mice. Our results revealed that HDAC10-STAT3 interaction governs macrophage polarization to promote airway inflammation in asthma, implicating HDAC10 as a therapeutic target.

摘要

巨噬细胞稳态失调是哮喘气道炎症的关键机制之一。然而,确切的机制仍知之甚少。我们试图研究组蛋白去乙酰化酶(HDAC)10 作为一种表观遗传调节剂的作用,该调节剂控制巨噬细胞 M2 程序并促进哮喘中的气道炎症,并阐明其潜在机制。我们从健康个体和哮喘患者中获得了外周血和气道活检。通过在髓样细胞特异性缺失 (-) 小鼠中暴露于变应原来诱导哮喘。还在哮喘小鼠中使用了 HDAC10 抑制剂丹参酸 B (SAB)、STAT3 选择性激动剂 Colivelin 和特异性 PI3K/Akt 激活剂 1,3-二咖啡酰奎宁酸 (DA)。对于细胞研究,使用了 THP1 细胞和原代小鼠骨髓来源的巨噬细胞 (BMDM),并研究了相关的信号通路。HDAC10 在巨噬细胞中表达高度上调,并促进哮喘患者和小鼠中的 M2 巨噬细胞激活和气道炎症。- 小鼠在实验性哮喘模型中免受气道炎症的影响。缺陷显著减弱了 STAT3 的表达,并减少了变应原暴露后的 M2 巨噬细胞极化。从机制上讲,HDAC10 可直接与 STAT3 结合进行去乙酰化,从而促进 STAT3 的表达并激活巨噬细胞 M2 程序。重要的是,我们鉴定出 SAB 是一种 HDAC10 抑制剂,可在小鼠中发挥对抗气道炎症的保护作用。我们的结果表明,HDAC10-STAT3 相互作用控制巨噬细胞极化以促进哮喘中的气道炎症,表明 HDAC10 是一个治疗靶点。

https://cdn.ncbi.nlm.nih.gov/pmc/blobs/89d7/10334828/bb3594efec00/thnov13p3568g001.jpg

文献AI研究员

20分钟写一篇综述,助力文献阅读效率提升50倍。

立即体验

用中文搜PubMed

大模型驱动的PubMed中文搜索引擎

马上搜索

文档翻译

学术文献翻译模型,支持多种主流文档格式。

立即体验