Suppr超能文献

对患有性发育差异的巴西综合征患者的细胞基因组研究。

Cytogenomic Investigation of Syndromic Brazilian Patients with Differences of Sexual Development.

作者信息

Faria José Antonio Diniz, Moraes Daniela R, Kulikowski Leslie Domenici, Batista Rafael Loch, Gomes Nathalia Lisboa, Nishi Mirian Yumie, Zanardo Evelin, Nonaka Carolina Kymie Vasques, de Freitas Souza Bruno Solano, Mendonca Berenice Bilharinho, Domenice Sorahia

机构信息

Faculdade de Medicina, Universidade Federal da Bahia, Salvador 40110-909, Brazil.

Unidade de Endocrinologia do Desenvolvimento, Laboratório de Hormônios e Genética Molecular LIM/42, Hospital das Clínicas da Faculdade de Medicina da Universidade de São Paulo, São Paulo 05403-010, Brazil.

出版信息

Diagnostics (Basel). 2023 Jun 30;13(13):2235. doi: 10.3390/diagnostics13132235.

Abstract

BACKGROUND

Cytogenomic methods have gained space in the clinical investigation of patients with disorders/differences in sexual development (DSD). Here we evaluated the role of the SNP array in achieving a molecular diagnosis in Brazilian patients with syndromic DSD of unknown etiology.

METHODS

Twenty-two patients with DSD and syndromic features were included in the study and underwent SNP-array analysis.

RESULTS

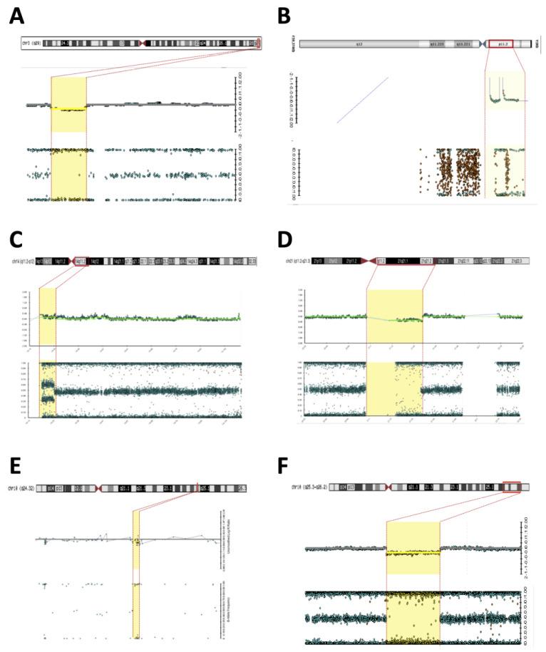
In two patients, the diagnosis of 46,XX DSD was established. Additionally, two deletions were revealed (3q29 and Xp22.33), justifying the syndromic phenotype in these patients. Two pathogenic CNVs, a 10q25.3-q26.2 and a 13q33.1 deletion encompassing the and the gene, were associated with genital atypia and syndromic characteristics in two patients with 46,XY DSD. In a third 46,XY DSD patient, we identified a duplication in the 14q11.2-q12 region of 6.5 Mb associated with a deletion in the 21p11.2-q21.3 region of 12.7 Mb. In a 46,XY DSD patient with delayed neuropsychomotor development and congenital cataracts, a 12 Kb deletion on chromosome 10 was found, partially clarifying the syndromic phenotype, but not the genital atypia.

CONCLUSIONS

The SNP array is a useful tool for DSD patients, identifying the molecular etiology in 40% (2/5) of patients with 46,XX DSD and 17.6% (3/17) of patients with 46,XY DSD.

摘要

背景

细胞基因组学方法在性发育障碍/差异(DSD)患者的临床研究中已占据一席之地。在此,我们评估了单核苷酸多态性(SNP)芯片在对病因不明的巴西综合征性DSD患者进行分子诊断中的作用。

方法

本研究纳入了22例具有综合征特征的DSD患者,并对其进行了SNP芯片分析。

结果

在两名患者中确诊为46,XX DSD。此外,还发现了两个缺失(3q29和Xp22.33),这解释了这些患者的综合征表型。两个致病性拷贝数变异(CNV),一个10q25.3 - q26.2缺失和一个包含 和 基因的13q33.1缺失,与两名46,XY DSD患者的生殖器发育异常和综合征特征相关。在第三名46,XY DSD患者中,我们在14q11.2 - q12区域发现了一个6.5 Mb的重复,同时在21p11.2 - q21.3区域发现了一个12.7 Mb的缺失。在一名患有神经精神运动发育迟缓及先天性白内障的46,XY DSD患者中,发现了10号染色体上一个12 Kb的缺失,这部分解释了综合征表型,但无法解释生殖器发育异常。

结论

SNP芯片是DSD患者的一种有用工具,在40%(2/5)的46,XX DSD患者和17.6%(3/17)的46,XY DSD患者中确定了分子病因。

https://cdn.ncbi.nlm.nih.gov/pmc/blobs/074a/10340279/65724d55712e/diagnostics-13-02235-g001.jpg

文献AI研究员

20分钟写一篇综述,助力文献阅读效率提升50倍。

立即体验

用中文搜PubMed

大模型驱动的PubMed中文搜索引擎

马上搜索

文档翻译

学术文献翻译模型,支持多种主流文档格式。

立即体验