Suppr超能文献

Xanol 通过抑制 AKT 信号通路促进人口腔鳞状细胞癌细胞凋亡和自噬,抑制坏死性凋亡和转移。

Xanol Promotes Apoptosis and Autophagy and Inhibits Necroptosis and Metastasis via the Inhibition of AKT Signaling in Human Oral Squamous Cell Carcinoma.

机构信息

Department of Oral and Maxillofacial Pathology, School of Dentistry, Kyung Hee University, Seoul 02447, Republic of Korea.

National Development Institute for Korean Medicine, Gyeongsan 38540, Republic of Korea.

出版信息

Cells. 2023 Jul 3;12(13):1768. doi: 10.3390/cells12131768.

Abstract

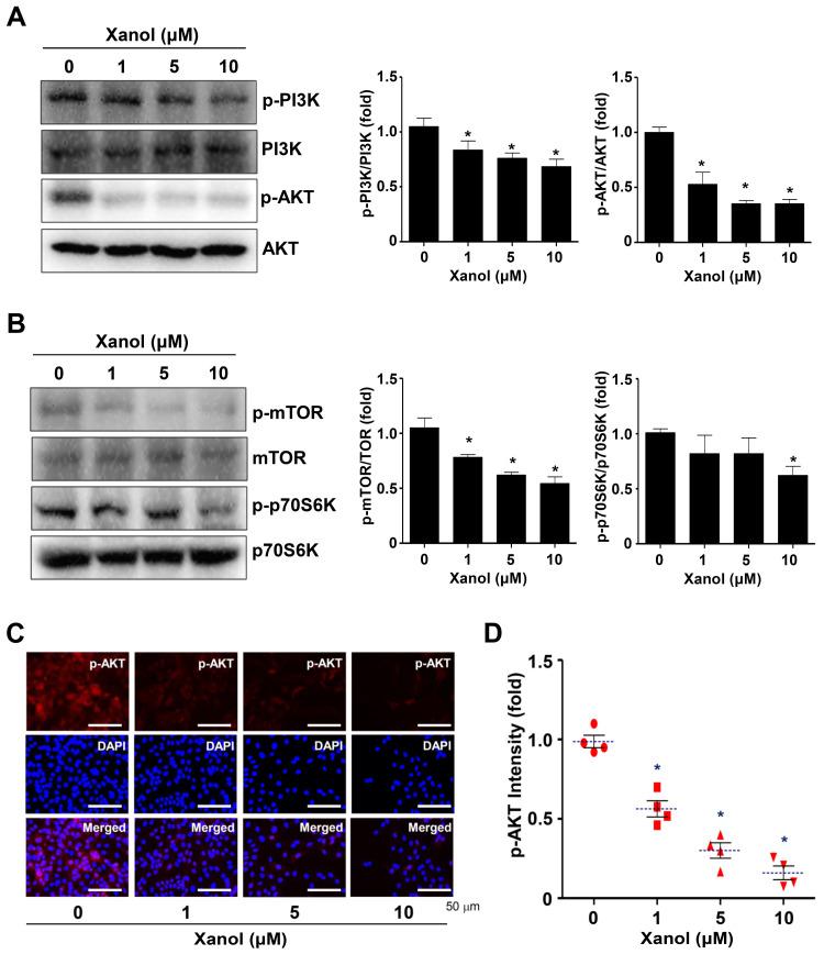
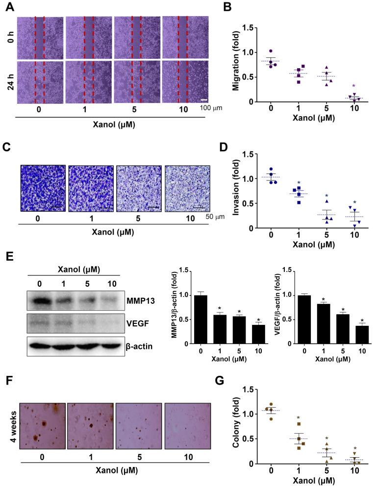
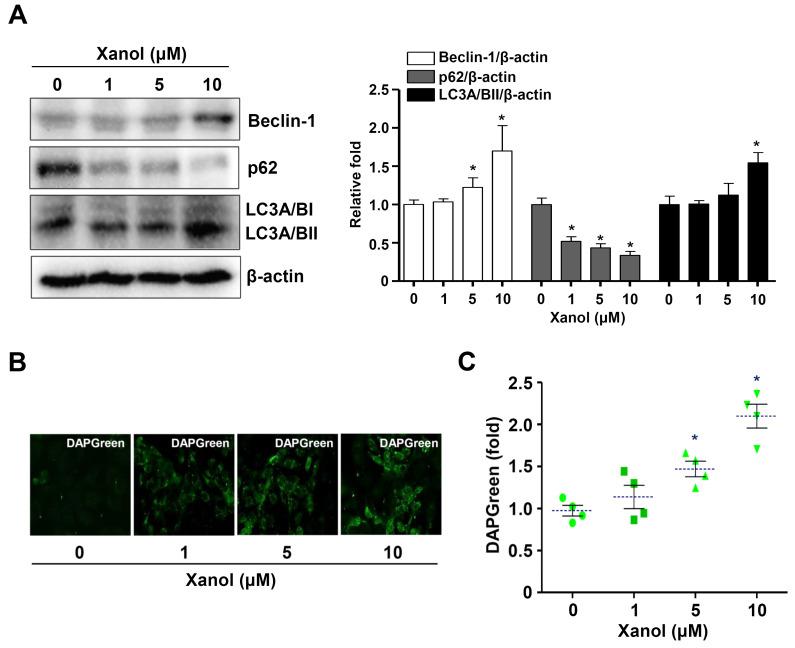
Koidzumi () is used as a traditional medicine, anti-aging agent, and health food, as well as to restore vitality. Xanthoangelol (xanol), a prenylated chalcone, is the predominant constituent of . Oral squamous cell carcinoma (OSCC), the most common malignancy, has a high proliferation rate and frequent metastasis. However, it is unknown whether xanol has anti-OSCC effects on apoptosis, autophagy, and necroptosis. In the present study, we purified xanol from and demonstrated that it suppressed cell proliferation and induced cytotoxicity in human OSCC. Xanol triggered apoptotic cell death by regulating apoptotic machinery molecules but inhibited necroptotic cell death by dephosphorylating the necroptotic machinery molecules RIP1, RIP3, and MLKL in human OSCC. We also found that xanol inhibited the PI3K/AKT/mTOR/p70S6K pathway and induced autophagosome formation by enhancing beclin-1 and LC3 expression levels and reducing p62 expression levels. Furthermore, we showed that xanol prevented the metastatic phenotypes of human OSCC by inhibiting migration and invasion via the reduction of MMP13 and VEGF. Finally, we demonstrated that xanol exerted anticancer effects on tumorigenicity associated with its transformed properties. Taken together, these findings demonstrate the anticancer effects and biological mechanism of action of xanol as an effective phytomedicine for human OSCC.

摘要

厚朴作为一种传统药物、抗衰老剂和保健品,具有恢复活力的作用。黄烷酮(xanol)是一种 prenylated chalcone,是厚朴的主要成分。口腔鳞状细胞癌(OSCC)是最常见的恶性肿瘤,具有高增殖率和频繁转移的特点。然而,尚不清楚 xanol 是否对 OSCC 的细胞凋亡、自噬和坏死有抑制作用。在本研究中,我们从厚朴中纯化了 xanol,并证明它能抑制人 OSCC 细胞的增殖并诱导其细胞毒性。Xanol 通过调节凋亡机制分子诱导细胞凋亡死亡,但通过去磷酸化坏死机制分子 RIP1、RIP3 和 MLKL 抑制坏死性细胞死亡。我们还发现,xanol 通过增强 beclin-1 和 LC3 的表达水平并降低 p62 的表达水平,抑制 PI3K/AKT/mTOR/p70S6K 通路并诱导自噬体形成。此外,我们表明,xanol 通过降低 MMP13 和 VEGF 的表达水平,抑制迁移和侵袭,从而阻止人 OSCC 的转移表型。最后,我们证明 xanol 通过抑制其转化特性相关的致瘤性发挥抗癌作用。综上所述,这些结果表明 xanol 作为一种有效的植物药,对人 OSCC 具有抗癌作用和生物学作用机制。

https://cdn.ncbi.nlm.nih.gov/pmc/blobs/034f/10340602/2670a3f2bf61/cells-12-01768-g001.jpg

文献AI研究员

20分钟写一篇综述,助力文献阅读效率提升50倍。

立即体验

用中文搜PubMed

大模型驱动的PubMed中文搜索引擎

马上搜索

文档翻译

学术文献翻译模型,支持多种主流文档格式。

立即体验