Suppr超能文献

电离辐射降低头颈部鳞状细胞癌细胞活力并与预测性肿瘤特异性T细胞反应相关。

Ionizing Radiation Reduces Head and Neck Squamous Cell Carcinoma Cell Viability and Is Associated with Predictive Tumor-Specific T Cell Responses.

作者信息

Upadhaya Puja, Ryan Nathan, Roth Peyton, Pero Travis, Lamenza Felipe, Springer Anna, Jordanides Pete, Pracha Hasan, Mitchell Darrion, Oghumu Steve

机构信息

Department of Pathology, The Ohio State University Wexner Medical Center, Columbus, OH 43210, USA.

College of Dentistry, The Ohio State University, Columbus, OH 43210, USA.

出版信息

Cancers (Basel). 2023 Jun 25;15(13):3334. doi: 10.3390/cancers15133334.

Abstract

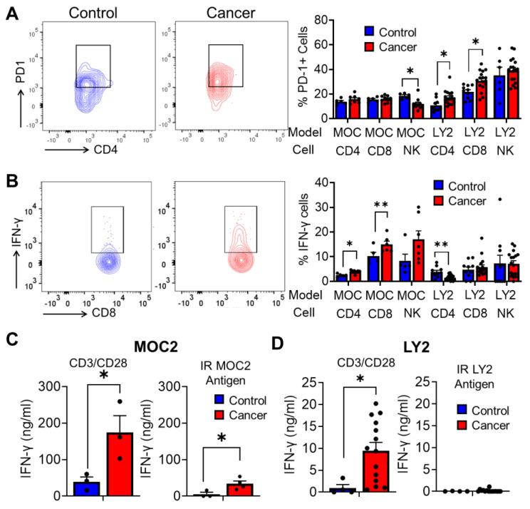
Head and neck squamous cell carcinoma (HNSCC) is common and deadly, and there is a need for improved strategies to predict treatment responses. Ionizing radiation (IR) has been demonstrated to improve HNSCC outcomes, but its effects on immune responses are not well characterized. We determined the impact of IR on T cell immune responses ex vivo. Human and mouse HNSCC cells were exposed to IR ranging from 20 to 200 Gy to determine cell viability and the ability to stimulate T-cell-specific responses. Lymph node cells of LY2 and MOC2 tumor-bearing or non-tumor-bearing mice were re-stimulated with a tumor antigen derived from LY2 or MOC2 cells treated with 200 Gy IR, ultraviolet (UV) exposure, or freeze/thaw cycle treatments. T cell proliferation and cytokine production were compared to T cells restimulated with plate-bound CD3 and CD28 antibodies. Human and mouse HNSCC cells showed reduced viability in response to ionizing radiation in a dose-dependent manner, and induced expression of T cell chemotactic cytokines. Tumor antigens derived from IR-treated LY2 and MOC2 cells induced greater proliferation of lymph node cells from tumor-bearing mice and induced unique T cell cytokine expression profiles. Our results demonstrate that IR induces potent tumoral immune responses, and IR-generated tumor antigens can potentially serve as an indicator of antitumor immune responses to HNSCC in ex vivo T cell restimulation assays.

摘要

头颈部鳞状细胞癌(HNSCC)常见且致命,因此需要改进预测治疗反应的策略。已证明电离辐射(IR)可改善HNSCC的治疗结果,但其对免疫反应的影响尚未得到充分表征。我们在体外确定了IR对T细胞免疫反应的影响。将人和小鼠HNSCC细胞暴露于20至200 Gy的IR下,以确定细胞活力以及刺激T细胞特异性反应的能力。用经200 Gy IR、紫外线(UV)照射或冻融循环处理的LY2或MOC2细胞衍生的肿瘤抗原,对LY2和MOC2荷瘤或未荷瘤小鼠的淋巴结细胞进行再刺激。将T细胞增殖和细胞因子产生与用板结合的CD3和CD28抗体再刺激的T细胞进行比较。人和小鼠HNSCC细胞对电离辐射的反应呈剂量依赖性,细胞活力降低,并诱导T细胞趋化细胞因子的表达。来自经IR处理的LY2和MOC2细胞的肿瘤抗原诱导荷瘤小鼠淋巴结细胞的增殖增加,并诱导独特的T细胞细胞因子表达谱。我们的结果表明,IR可诱导强大的肿瘤免疫反应,并且在体外T细胞再刺激试验中,IR产生的肿瘤抗原可能作为HNSCC抗肿瘤免疫反应的指标。

https://cdn.ncbi.nlm.nih.gov/pmc/blobs/4ce1/10340228/4b6820f255ae/cancers-15-03334-g001.jpg

文献AI研究员

20分钟写一篇综述,助力文献阅读效率提升50倍。

立即体验

用中文搜PubMed

大模型驱动的PubMed中文搜索引擎

马上搜索

文档翻译

学术文献翻译模型,支持多种主流文档格式。

立即体验