Suppr超能文献

A2BAR 拮抗剂可减少糖尿病肾病期间趋化因子对单核细胞和促纤维化 M2 巨噬细胞极化的肾小球表达和分泌。

A2BAR Antagonism Decreases the Glomerular Expression and Secretion of Chemoattractants for Monocytes and the Pro-Fibrotic M2 Macrophages Polarization during Diabetic Nephropathy.

机构信息

Escuela de Medicina Veterinaria, Facultad de Medicina Veterinaria Y Recursos Naturales, Sede Talca, Universidad Santo Tomás, Talca 347-3620, Chile.

Laboratorio de Patología Molecular, Instituto de Bioquímica Y Microbiología, Universidad Austral de Chile, Valdivia 511-0566, Chile.

出版信息

Int J Mol Sci. 2023 Jun 29;24(13):10829. doi: 10.3390/ijms241310829.

Abstract

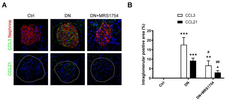
Some chemoattractants and leukocytes such as M1 and M2 macrophages are known to be involved in the development of glomerulosclerosis during diabetic nephropathy (DN). In the course of diabetes, an altered and defective cellular metabolism leads to the increase in adenosine levels, and thus to changes in the polarity (M1/M2) of macrophages. MRS1754, a selective antagonist of the A2B adenosine receptor (A2BAR), attenuated glomerulosclerosis and decreased macrophage-myofibroblast transition in DN rats. Therefore, we aimed to investigate the effect of MRS1754 on the glomerular expression/secretion of chemoattractants, the intraglomerular infiltration of leukocytes, and macrophage polarity in DN rats. Kidneys/glomeruli of non-diabetic, DN, and MRS1754-treated DN rats were processed for transcriptomic analysis, immunohistopathology, ELISA, and in vitro macrophage migration assays. The transcriptomic analysis identified an upregulation of transcripts and pathways related to the immune system in the glomeruli of DN rats, which was attenuated using MRS1754. The antagonism of the A2BAR decreased glomerular expression/secretion of chemoattractants (CCL2, CCL3, CCL6, and CCL21), the infiltration of macrophages, and their polarization to M2 in DN rats. The in vitro macrophages migration induced by conditioned-medium of DN glomeruli was significantly decreased using neutralizing antibodies against CCL2, CCL3, and CCL21. We concluded that the pharmacological blockade of the A2BAR decreases the transcriptional expression of genes/pathways related to the immune response, protein expression/secretion of chemoattractants, as well as the infiltration of macrophages and their polarization toward the M2 phenotype in the glomeruli of DN rats, suggesting a new mechanism implicated in the antifibrotic effect of MRS1754.

摘要

一些趋化因子和白细胞,如 M1 和 M2 巨噬细胞,已知参与糖尿病肾病(DN)期间肾小球硬化的发展。在糖尿病过程中,改变和有缺陷的细胞代谢导致腺苷水平增加,从而导致巨噬细胞极性(M1/M2)发生变化。A2B 腺苷受体(A2BAR)的选择性拮抗剂 MRS1754 减轻了 DN 大鼠的肾小球硬化和减少了巨噬细胞-肌成纤维细胞转化。因此,我们旨在研究 MRS1754 对 DN 大鼠肾小球趋化因子表达/分泌、白细胞内浸润以及巨噬细胞极性的影响。非糖尿病、DN 和 MRS1754 治疗的 DN 大鼠的肾脏/肾小球进行了转录组分析、免疫组织病理学、ELISA 和体外巨噬细胞迁移测定。转录组分析确定了 DN 大鼠肾小球中与免疫系统相关的转录本和途径上调,使用 MRS1754 可减轻这种上调。A2BAR 的拮抗作用降低了 DN 大鼠肾小球趋化因子(CCL2、CCL3、CCL6 和 CCL21)的表达/分泌、巨噬细胞浸润及其向 M2 的极化。使用针对 CCL2、CCL3 和 CCL21 的中和抗体显著降低了由 DN 肾小球条件培养基诱导的体外巨噬细胞迁移。我们得出结论,A2BAR 的药理学阻断降低了与免疫反应相关的基因/途径的转录表达、趋化因子的蛋白表达/分泌以及 DN 大鼠肾小球中巨噬细胞的浸润及其向 M2 表型的极化,提示 MRS1754 的抗纤维化作用涉及新的机制。

https://cdn.ncbi.nlm.nih.gov/pmc/blobs/8c65/10342004/933969519ffc/ijms-24-10829-g001.jpg

文献AI研究员

20分钟写一篇综述,助力文献阅读效率提升50倍。

立即体验

用中文搜PubMed

大模型驱动的PubMed中文搜索引擎

马上搜索

文档翻译

学术文献翻译模型,支持多种主流文档格式。

立即体验