Suppr超能文献

CRISPR/Cas9 技术生成的 C57BL/6J Fancg-KO 小鼠模型部分模拟了人类表型。

A C57BL/6J Fancg-KO Mouse Model Generated by CRISPR/Cas9 Partially Captures the Human Phenotype.

机构信息

Department of Tumor Biology and Immunology, The Netherlands Cancer Institute, 1066 CX Amsterdam, The Netherlands.

Mouse Clinic for Cancer and Aging Transgenic Facility, The Netherlands Cancer Institute, 1066 CX Amsterdam, The Netherlands.

出版信息

Int J Mol Sci. 2023 Jul 5;24(13):11129. doi: 10.3390/ijms241311129.

Abstract

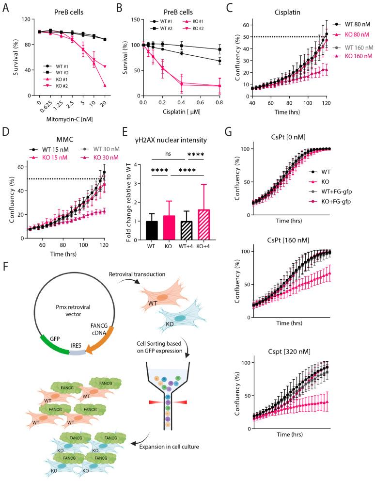
Fanconi anemia (FA) develops due to a mutation in one of the FANC genes that are involved in the repair of interstrand crosslinks (ICLs). FANCG, a member of the FA core complex, is essential for ICL repair. Previous FANCG-deficient mouse models were generated with drug-based selection cassettes in mixed mice backgrounds, leading to a disparity in the interpretation of genotype-related phenotype. We created a -KO (KO) mouse model using CRISPR/Cas9 to exclude these confounders. The entire locus was targeted and maintained on the immunological well-characterized C57BL/6J background. The intercrossing of heterozygous mice resulted in sub-Mendelian numbers of homozygous mice, suggesting the loss of FANCG can be embryonically lethal. KO mice displayed infertility and hypogonadism, but no other developmental problems. Bone marrow analysis revealed a defect in various hematopoietic stem and progenitor subsets with a bias towards myelopoiesis. Cell lines derived from -KO mice were hypersensitive to the crosslinking agents cisplatin and Mitomycin C, and -KO mouse embryonic fibroblasts (MEFs) displayed increased γ-H2AX upon cisplatin treatment. The reconstitution of these MEFs with cDNA corrected for the ICL hypersensitivity. This project provides a new, genetically, and immunologically well-defined -KO mouse model for further in vivo and in vitro studies on FANCG and ICL repair.

摘要

范可尼贫血(FA)是由于参与链间交联(ICLs)修复的 FANC 基因之一发生突变而发展的。FANCG 是 FA 核心复合物的成员,对于 ICL 修复至关重要。之前的 FANCG 缺陷型小鼠模型是在混合小鼠背景下使用基于药物的选择盒构建的,导致对基因型相关表型的解释存在差异。我们使用 CRISPR/Cas9 技术创建了一个 -KO(KO)小鼠模型,以排除这些混杂因素。整个 基因座被靶向并维持在免疫特征良好的 C57BL/6J 背景上。杂合子小鼠的杂交导致纯合子小鼠的数量低于孟德尔数,表明 FANCG 的缺失可能具有胚胎致死性。KO 小鼠表现出不育和性腺功能减退,但没有其他发育问题。骨髓分析显示各种造血干细胞和祖细胞亚群存在缺陷,偏向于髓系生成。源自 -KO 小鼠的细胞系对交联剂顺铂和丝裂霉素 C 敏感,并且 -KO 小鼠胚胎成纤维细胞(MEFs)在顺铂处理后显示出增加的 γ-H2AX。用 cDNA 重建这些 MEFs 可纠正 ICL 敏感性。该项目提供了一种新的、遗传和免疫特征良好的 -KO 小鼠模型,可用于进一步研究 FANCG 和 ICL 修复的体内和体外研究。

https://cdn.ncbi.nlm.nih.gov/pmc/blobs/78c4/10342586/68db79d6e03d/ijms-24-11129-g001.jpg

文献AI研究员

20分钟写一篇综述,助力文献阅读效率提升50倍。

立即体验

用中文搜PubMed

大模型驱动的PubMed中文搜索引擎

马上搜索

文档翻译

学术文献翻译模型,支持多种主流文档格式。

立即体验