Suppr超能文献

线粒体移植减轻了体外肾小管损伤模型和 DCD 肾移植的体外模型中的损伤。

Mitochondria Transplantation Mitigates Damage in an In Vitro Model of Renal Tubular Injury and in an Ex Vivo Model of DCD Renal Transplantation.

机构信息

Department of Molecular Biotechnology and Health Sciences, University of Turin, Turin, Italy.

Wake Forest Institute for Regenerative Medicine, Wake Forest School of Medicine, Winston Salem, NC.

出版信息

Ann Surg. 2023 Dec 1;278(6):e1313-e1326. doi: 10.1097/SLA.0000000000006005. Epub 2023 Jul 14.

Abstract

OBJECTIVES

To test whether mitochondrial transplantation (MITO) mitigates damage in 2 models of acute kidney injury (AKI).

BACKGROUND

MITO is a process where exogenous isolated mitochondria are taken up by cells. As virtually any morbid clinical condition is characterized by mitochondrial distress, MITO may find a role as a treatment modality in numerous clinical scenarios including AKI.

METHODS

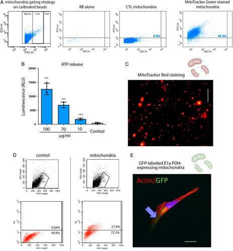
For the in vitro experiments, human proximal tubular cells were damaged and then treated with mitochondria or placebo. For the ex vivo experiments, we developed a non-survival ex vivo porcine model mimicking the donation after cardiac death renal transplantation scenario. One kidney was treated with mitochondria, although the mate organ received placebo, before being perfused at room temperature for 24 hours. Perfusate samples were collected at different time points and analyzed with Raman spectroscopy. Biopsies taken at baseline and 24 hours were analyzed with standard pathology, immunohistochemistry, and RNA sequencing analysis.

RESULTS

In vitro, cells treated with MITO showed higher proliferative capacity and adenosine 5'-triphosphate production, preservation of physiological polarization of the organelles and lower toxicity and reactive oxygen species production. Ex vivo, kidneys treated with MITO shed fewer molecular species, indicating stability. In these kidneys, pathology showed less damage whereas RNAseq analysis showed modulation of genes and pathways most consistent with mitochondrial biogenesis and energy metabolism and downregulation of genes involved in neutrophil recruitment, including IL1A, CXCL8, and PIK3R1.

CONCLUSIONS

MITO mitigates AKI both in vitro and ex vivo.

摘要

目的

测试线粒体移植(MITO)是否能减轻两种急性肾损伤(AKI)模型的损伤。

背景

MITO 是一种将外源性分离的线粒体被细胞摄取的过程。由于几乎任何病态的临床情况都以线粒体损伤为特征,因此 MITO 可能在许多临床情况下找到治疗方法,包括 AKI。

方法

对于体外实验,人类近端肾小管细胞受损,然后用线粒体或安慰剂处理。对于离体实验,我们开发了一种非生存的离体猪模型,模拟心脏死亡后肾移植的情况。一只肾脏用线粒体处理,尽管配对器官接受安慰剂,但在室温下灌注 24 小时之前。在不同时间点收集灌注液样本并进行拉曼光谱分析。在基线和 24 小时时采集的活检标本进行标准病理学、免疫组织化学和 RNA 测序分析。

结果

在体外,用 MITO 处理的细胞表现出更高的增殖能力和三磷酸腺苷的产生,细胞器的生理极化得到保持,毒性和活性氧的产生降低。在离体实验中,用 MITO 处理的肾脏释放的分子种类较少,表明稳定性。在这些肾脏中,病理显示损伤较少,而 RNAseq 分析显示基因和通路的调节最符合线粒体生物发生和能量代谢,并且参与中性粒细胞募集的基因(包括 IL1A、CXCL8 和 PIK3R1)下调。

结论

MITO 减轻了体外和离体 AKI。

https://cdn.ncbi.nlm.nih.gov/pmc/blobs/0680/10631499/8110ae3635ea/sla-278-e1313-g001.jpg

文献AI研究员

20分钟写一篇综述,助力文献阅读效率提升50倍。

立即体验

用中文搜PubMed

大模型驱动的PubMed中文搜索引擎

马上搜索

文档翻译

学术文献翻译模型,支持多种主流文档格式。

立即体验