Suppr超能文献

一种新的 NFAT1-IL6/JAK/STAT3 信号通路相关列线图预测胶质瘤患者的总生存期。

A novel NFAT1-IL6/JAK/STAT3 signaling pathway related nomogram predicts overall survival in gliomas.

机构信息

Department of Neurosurgery, The Affliated Chuzhou Hospital of Anhui Medical University, The First People's Hospital of Chuzhou, Chuzhou, 239000, China.

出版信息

Sci Rep. 2023 Jul 14;13(1):11401. doi: 10.1038/s41598-023-38629-1.

Abstract

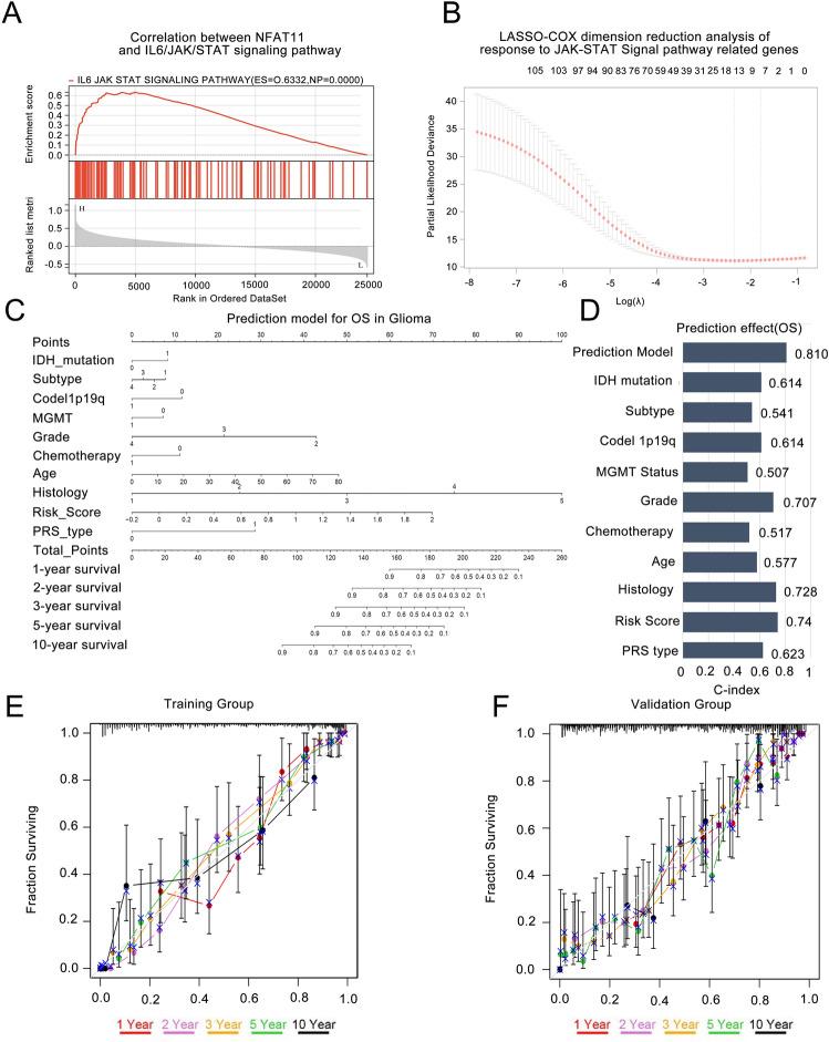
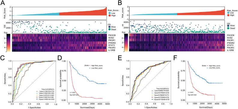
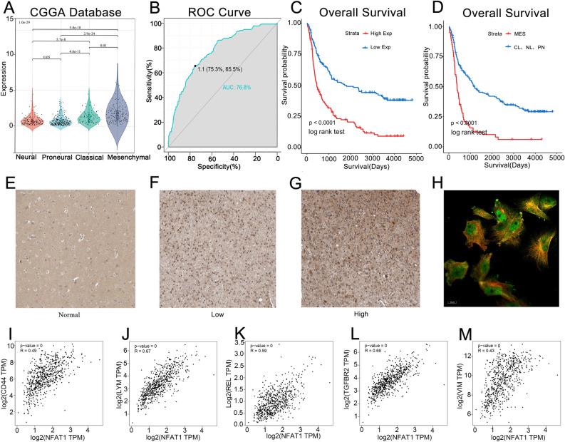
The NFAT1-mediated IL6/JAK-STAT signaling pathway has been observed to contribute to malignant progression in glioma patients. To predict the overall survival (OS) rate of these patients, a prognostic model was developed based on this pathway. Two datasets, mRNAseq_325 and mRNAseq_693, were obtained from the China Glioma Genome Atlas (CGGA), excluding some patients with a lack of survival information, resulting in the inclusion of 684 glioma cases. The two groups were randomly divided into training and validation groups to analyze the differential expression of NFAT1 in pan-cancer and investigate the relationship between differential NFAT1 expression and glioma clinicopathological factors and Transcriptional subtypes. A prediction model based on the IL6/JAK/STAT signaling pathway was constructed using the LASSO-COX dimension reduction analysis to predict the OS of glioma patients. Pearson correlation analysis was utilized to identify gene sets associated with patient risk scores and to perform GO and KEGG analyses. NFAT1 is differentially expressed in a variety of cancers and is enriched in the more malignant potential glioma subtypes. It is an independent prognostic factor in glioma patients, and its expression is significantly positively correlated with the IL6/JAK/STAT signalling pathway in glioma patients. The final prediction model incorporating the seven candidate genes together with other prognostic factors showed strong predictive performance in both the training and validation groups. Risk scores of glioma patients were correlated with processes such as NF-κB and protein synthesis in glioma patients. This individualized prognostic model can be used to predict the OS rate of patients with glioma at 1, 2, 3, 5, and 10 years, providing a reference value for the treatment of glioma patients.

摘要

NFAT1 介导的 IL6/JAK-STAT 信号通路已被观察到有助于胶质瘤患者的恶性进展。为了预测这些患者的总生存率(OS),基于该通路开发了一种预后模型。从中国脑胶质瘤基因组图谱(CGGA)中获得了两个数据集 mRNAseq_325 和 mRNAseq_693,排除了一些缺乏生存信息的患者,最终纳入了 684 例胶质瘤病例。将这两组随机分为训练组和验证组,分析 NFAT1 在泛癌中的差异表达,并研究差异 NFAT1 表达与胶质瘤临床病理因素和转录亚型之间的关系。使用 LASSO-COX 降维分析构建基于 IL6/JAK/STAT 信号通路的预测模型,以预测胶质瘤患者的 OS。采用 Pearson 相关性分析鉴定与患者风险评分相关的基因集,并进行 GO 和 KEGG 分析。NFAT1 在多种癌症中差异表达,并且在恶性潜能更高的胶质瘤亚型中富集。它是胶质瘤患者的独立预后因素,其表达与胶质瘤患者的 IL6/JAK/STAT 信号通路显著正相关。最终的预测模型纳入了七个候选基因以及其他预后因素,在训练组和验证组中均表现出良好的预测性能。胶质瘤患者的风险评分与 NF-κB 和胶质瘤患者蛋白质合成等过程相关。该个体化预后模型可用于预测胶质瘤患者 1、2、3、5 和 10 年的 OS 率,为胶质瘤患者的治疗提供参考价值。

https://cdn.ncbi.nlm.nih.gov/pmc/blobs/6a94/10349126/9d2f5c8b48ac/41598_2023_38629_Fig1_HTML.jpg

文献AI研究员

20分钟写一篇综述,助力文献阅读效率提升50倍。

立即体验

用中文搜PubMed

大模型驱动的PubMed中文搜索引擎

马上搜索

文档翻译

学术文献翻译模型,支持多种主流文档格式。

立即体验