Suppr超能文献

自噬的激活依赖于 Atg1/Ulk1 介导的磷酸化和热休克蛋白 90 伴侣机制的抑制。

Activation of autophagy depends on Atg1/Ulk1-mediated phosphorylation and inhibition of the Hsp90 chaperone machinery.

机构信息

Department of Urology, SUNY Upstate Medical University, Syracuse, NY 13210, USA; Upstate Cancer Center, SUNY Upstate Medical University, Syracuse, NY 13210, USA.

Department of Urology, SUNY Upstate Medical University, Syracuse, NY 13210, USA; Upstate Cancer Center, SUNY Upstate Medical University, Syracuse, NY 13210, USA; Department of Biochemistry and Molecular Biology, SUNY Upstate Medical University, Syracuse, NY 13210, USA.

出版信息

Cell Rep. 2023 Jul 25;42(7):112807. doi: 10.1016/j.celrep.2023.112807. Epub 2023 Jul 14.

Abstract

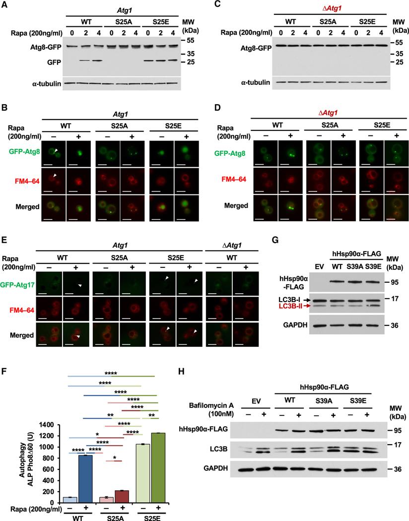
Cellular homeostasis relies on both the chaperoning of proteins and the intracellular degradation system that delivers cytoplasmic constituents to the lysosome, a process known as autophagy. The crosstalk between these processes and their underlying regulatory mechanisms is poorly understood. Here, we show that the molecular chaperone heat shock protein 90 (Hsp90) forms a complex with the autophagy-initiating kinase Atg1 (yeast)/Ulk1 (mammalian), which suppresses its kinase activity. Conversely, environmental cues lead to Atg1/Ulk1-mediated phosphorylation of a conserved serine in the amino domain of Hsp90, inhibiting its ATPase activity and altering the chaperone dynamics. These events impact a conformotypic peptide adjacent to the activation and catalytic loop of Atg1/Ulk1. Finally, Atg1/Ulk1-mediated phosphorylation of Hsp90 leads to dissociation of the Hsp90:Atg1/Ulk1 complex and activation of Atg1/Ulk1, which is essential for initiation of autophagy. Our work indicates a reciprocal regulatory mechanism between the chaperone Hsp90 and the autophagy kinase Atg1/Ulk1 and consequent maintenance of cellular proteostasis.

摘要

细胞内环境稳态依赖于蛋白质的伴侣和将细胞质成分递送至溶酶体的细胞内降解系统,这一过程被称为自噬。这些过程及其潜在的调节机制之间的串扰尚不清楚。在这里,我们表明分子伴侣热休克蛋白 90(Hsp90)与自噬起始激酶 Atg1(酵母)/Ulk1(哺乳动物)形成复合物,从而抑制其激酶活性。相反,环境线索导致 Atg1/Ulk1 介导的 Hsp90 氨基结构域中保守丝氨酸的磷酸化,抑制其 ATP 酶活性并改变伴侣动力学。这些事件影响紧邻 Atg1/Ulk1 的激活和催化环的构象型肽。最后,Atg1/Ulk1 介导的 Hsp90 磷酸化导致 Hsp90:Atg1/Ulk1 复合物的解离和 Atg1/Ulk1 的激活,这对于自噬的起始是必需的。我们的工作表明伴侣 Hsp90 和自噬激酶 Atg1/Ulk1 之间存在一种相互调节机制,从而维持细胞内蛋白质稳态。

https://cdn.ncbi.nlm.nih.gov/pmc/blobs/09cc/10529509/6789d5d88b6a/nihms-1920516-f0001.jpg

文献AI研究员

20分钟写一篇综述,助力文献阅读效率提升50倍。

立即体验

用中文搜PubMed

大模型驱动的PubMed中文搜索引擎

马上搜索

文档翻译

学术文献翻译模型,支持多种主流文档格式。

立即体验