Suppr超能文献

四面体 DNA 纳米结构在抗菌应用和骨组织再生方面的研究进展。

The Current Progress of Tetrahedral DNA Nanostructure for Antibacterial Application and Bone Tissue Regeneration.

机构信息

Department of Oral & Cranio-Maxillofacial Surgery, Shanghai Ninth People's Hospital, Shanghai Jiao Tong University School of Medicine, Shanghai, People's Republic of China.

College of Stomatology, Shanghai Jiao Tong University, Shanghai, People's Republic of China.

出版信息

Int J Nanomedicine. 2023 Jul 10;18:3761-3780. doi: 10.2147/IJN.S403882. eCollection 2023.

Abstract

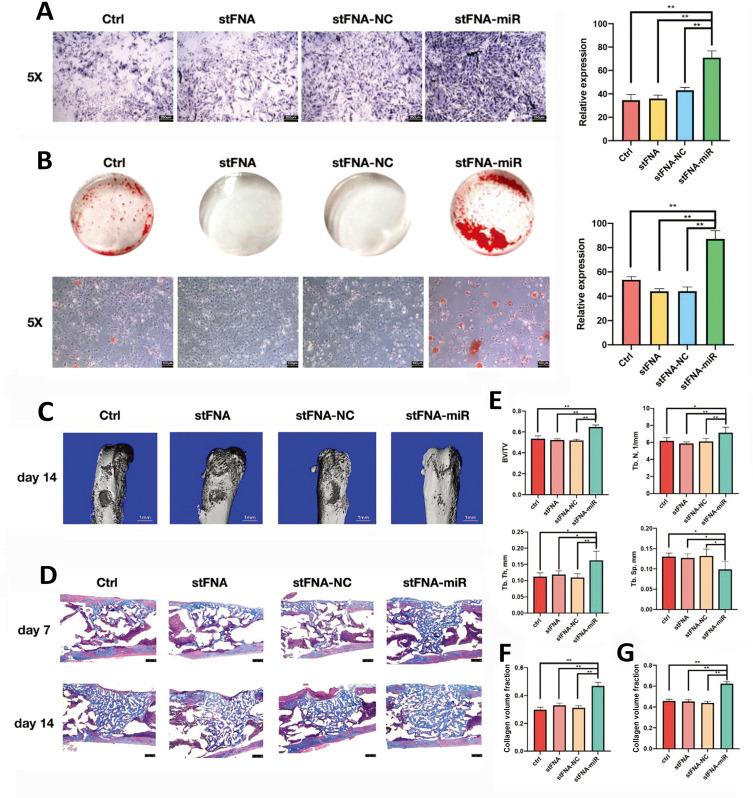
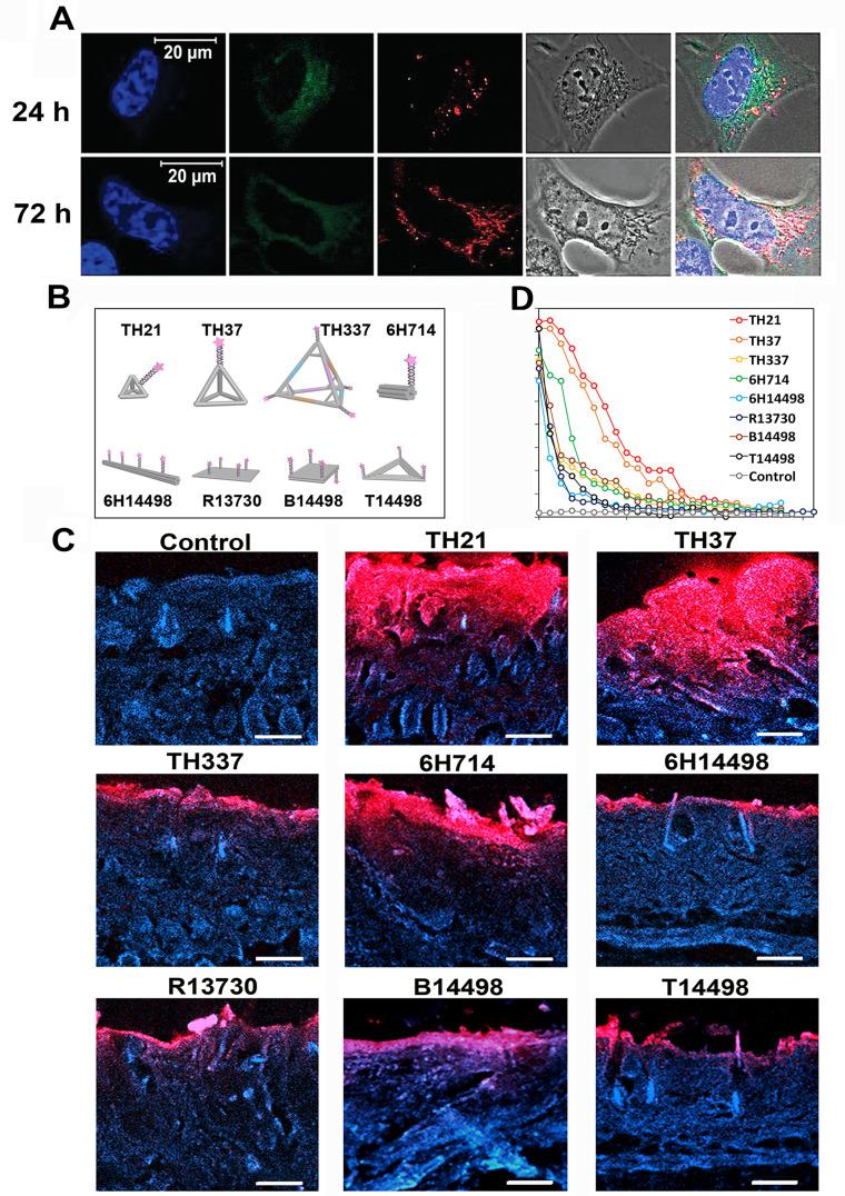
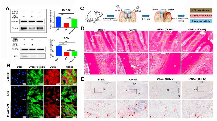
Recently, programmable assembly technologies have enabled the application of DNA in the creation of new nanomaterials with unprecedented functionality. One of the most common DNA nanostructures is the tetrahedral DNA nanostructure (TDN), which has attracted great interest worldwide due to its high stability, simple assembly procedure, high predictability, perfect programmability, and excellent biocompatibility. The unique spatial structure of TDN allows it to penetrate cell membranes in abundance and regulate cellular biological properties as a natural genetic material. Previous studies have demonstrated that TDNs can regulate various cellular biological properties, including promoting cells proliferation, migration and differentiation, inhibiting cells apoptosis, as well as possessing anti-inflammation and immunomodulatory capabilities. Furthermore, functional molecules can be easily modified at the vertices of DNA tetrahedron, DNA double helix structure, DNA tetrahedral arms or DNA tetrahedral cage structure, enabling TDN to be used as a nanocarrier for a variety of biological applications, including targeted therapies, molecular diagnosis, biosensing, antibacterial treatment, antitumor strategies, and tissue regeneration. In this review, we mainly focus on the current progress of TDN-based nanomaterials for antimicrobial applications, bone and cartilage tissue repair and regeneration. The synthesis and characterization of TDN, as well as the biological merits are introduced. In addition, the challenges and prospects of TDN-based nanomaterials are also discussed.

摘要

最近,可编程组装技术使得 DNA 在创造具有前所未有的功能的新型纳米材料方面得到了应用。最常见的 DNA 纳米结构之一是四面体形 DNA 纳米结构(TDN),由于其高稳定性、简单的组装程序、高可预测性、完美的可编程性和优异的生物相容性,它在全球范围内引起了极大的兴趣。TDN 的独特空间结构使其能够大量穿透细胞膜,并作为天然遗传物质调节细胞的生物学特性。先前的研究表明,TDN 可以调节各种细胞的生物学特性,包括促进细胞增殖、迁移和分化,抑制细胞凋亡,以及具有抗炎和免疫调节能力。此外,功能分子可以很容易地在 DNA 四面体的顶点、DNA 双螺旋结构、DNA 四面体臂或 DNA 四面体笼结构上进行修饰,从而使 TDN 可用作各种生物应用的纳米载体,包括靶向治疗、分子诊断、生物传感、抗菌治疗、抗肿瘤策略和组织再生。在这篇综述中,我们主要关注基于 TDN 的纳米材料在抗菌应用、骨和软骨组织修复和再生方面的最新进展。介绍了 TDN 的合成和表征以及生物学优点。此外,还讨论了基于 TDN 的纳米材料的挑战和前景。

https://cdn.ncbi.nlm.nih.gov/pmc/blobs/c0bb/10348378/f9815ac5c461/IJN-18-3761-g0001.jpg

文献AI研究员

20分钟写一篇综述,助力文献阅读效率提升50倍。

立即体验

用中文搜PubMed

大模型驱动的PubMed中文搜索引擎

马上搜索

文档翻译

学术文献翻译模型,支持多种主流文档格式。

立即体验