Suppr超能文献

外泌体介导的 miR-144-3p 通过调节 ZEB1 促进铁死亡抑制骨肉瘤增殖、迁移和侵袭。

Exosome-mediated miR-144-3p promotes ferroptosis to inhibit osteosarcoma proliferation, migration, and invasion through regulating ZEB1.

机构信息

Department of Bone and Joint Surgery, The First Affiliated Hospital of Guangxi Medical University, Nanning, Guangxi, China.

Department of Urology Surgery, The Affiliated Hospital of Youjiang Medical University for Nationalities, Baise, China.

出版信息

Mol Cancer. 2023 Jul 17;22(1):113. doi: 10.1186/s12943-023-01804-z.

Abstract

BACKGROUND

Osteosarcoma (OS) is the most prevalent orthopedic malignancy with a dismal prognosis. The high iron absorption rate in OS cells of patients suggests that ferroptosis may be related to the progression of OS, but its potential molecular regulatory role is still unclear. Based on the ability to couple with exosomes for targeted delivery of signals, exosome-derived micro ribonucleic acids (miRNAs) can potentially serve as diagnostic biomarkers for OS.

METHODS

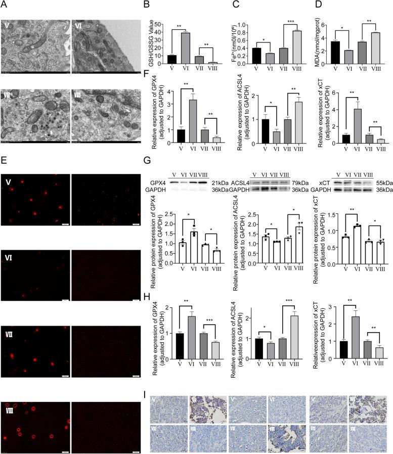
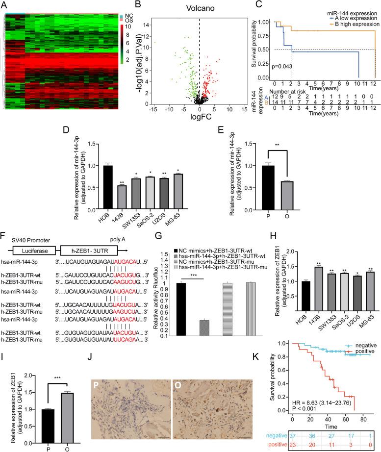
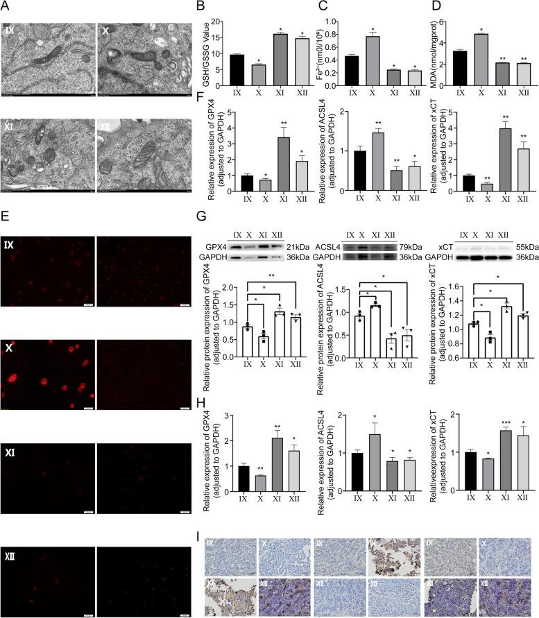
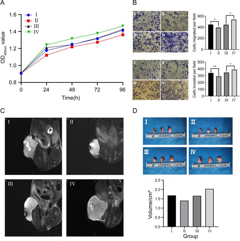
We identified ferroptosis-related miRNAs and messenger ribonucleic acids(mRNAs) in OS using bioinformatics analysis and performed survival analysis. Then we measured miRNA expression levels through exosome microarray sequencing, and used RT-qPCR and IHC to verify the expression level of miR-144-3p and ZEB1. Stable gene expression cell lines were fabricated for in vitro experiments. Cell viability, migration and invasion were determined by CCK-8 and transwell experiment. Use the corresponding reagent kit to detect GSH/GSSG ratio, Fe level, MDA level and ROS level, and measure the expression levels of GPX4, ACSL4 and xCT through RT-qPCR and WB. We also constructed nude mice model for in vivo experiments. Finally, the stability of the miRNA/mRNA axis was verified through functional rescue experiments.

RESULTS

Low expression of miR-144-3p and high expression of ZEB1 in OS cell lines and tissues was observed. Overexpression of miR-144-3p can promote ferroptosis, reduce the survival ability of OS cells, and prevent the progression of OS. In addition, overexpression of miR-144-3p can downregulate the expression of ZEB1 in cell lines and nude mice. Knockdown of miR-144-3p has the opposite effect. The functional rescue experiment validated that miR-144-3p can regulate downstream ZEB1, and participates in the occurrence and development of OS by interfering with redox homeostasis and iron metabolism.

CONCLUSIONS

MiR-144-3p can induce the occurrence of ferroptosis by negatively regulating the expression of ZEB1, thereby inhibiting the proliferation, migration, and invasion of OS cells.

摘要

背景

骨肉瘤(OS)是最常见的骨科恶性肿瘤,预后较差。患者 OS 细胞中铁的高吸收率表明铁死亡可能与 OS 的进展有关,但潜在的分子调节作用尚不清楚。基于与外泌体结合进行信号靶向传递的能力,外泌体衍生的 micro RNA(miRNA)可能成为 OS 的诊断生物标志物。

方法

我们使用生物信息学分析鉴定 OS 中的铁死亡相关 miRNA 和信使 RNA(mRNA),并进行生存分析。然后通过外泌体微阵列测序测量 miRNA 表达水平,并使用 RT-qPCR 和 IHC 验证 miR-144-3p 和 ZEB1 的表达水平。构建稳定的基因表达细胞系进行体外实验。通过 CCK-8 和 Transwell 实验测定细胞活力、迁移和侵袭。使用相应的试剂盒检测 GSH/GSSG 比、Fe 水平、MDA 水平和 ROS 水平,并通过 RT-qPCR 和 WB 测定 GPX4、ACSL4 和 xCT 的表达水平。我们还构建了裸鼠模型进行体内实验。最后,通过功能恢复实验验证 miRNA/mRNA 轴的稳定性。

结果

在 OS 细胞系和组织中观察到 miR-144-3p 表达低,ZEB1 表达高。过表达 miR-144-3p 可促进铁死亡,降低 OS 细胞的存活能力,阻止 OS 的进展。此外,miR-144-3p 的过表达可下调细胞系和裸鼠中的 ZEB1 表达。miR-144-3p 的敲低则有相反的效果。功能恢复实验验证了 miR-144-3p 可以通过干扰氧化还原平衡和铁代谢来调节下游的 ZEB1,从而参与 OS 的发生和发展。

结论

miR-144-3p 可通过负调控 ZEB1 的表达诱导铁死亡的发生,从而抑制 OS 细胞的增殖、迁移和侵袭。

https://cdn.ncbi.nlm.nih.gov/pmc/blobs/7163/10351131/b27efda62181/12943_2023_1804_Fig1_HTML.jpg

文献AI研究员

20分钟写一篇综述,助力文献阅读效率提升50倍。

立即体验

用中文搜PubMed

大模型驱动的PubMed中文搜索引擎

马上搜索

文档翻译

学术文献翻译模型,支持多种主流文档格式。

立即体验