Suppr超能文献

脑损伤后,吞噬细胞清除作用通过轴突导向分子EphA4经由ERK/Stat6/Mertk信号通路受到限制。

Efferocytosis is restricted by axon guidance molecule EphA4 via ERK/Stat6/Mertk signaling following brain injury.

作者信息

Soliman Eman, Leonard John, Basso Erwin Kristobal, Gershenson Ilana, Ju Jing, Mills Jatia, Jager Caroline, Kaloss Alexandra M, Elhassanny Mohamed, Pereira Daniela, Chen Michael, Wang Xia, Theus Michelle H

机构信息

Virginia Tech.

出版信息

Res Sq. 2023 Jun 27:rs.3.rs-3079466. doi: 10.21203/rs.3.rs-3079466/v1.

Abstract

BACKGROUND

Efferocytosis is a process that removes apoptotic cells and cellular debris. Clearance of these cells alleviates neuroinflammation and prevents the release of inflammatory molecules and promotes the production of anti-inflammatory cytokines to help maintain tissue homeostasis. The underlying mechanisms by which this occurs in the brain after injury remains ill-defined.

METHODS

We demonstrate using GFP bone marrow chimeric knockout (KO) mice, that the axon guidance molecule EphA4 receptor tyrosine kinase is involved in suppressing Mertk signaling in the brain to restrict the function of efferocytosis on resident microglia and peripheral-derived monocyte/macrophages.

RESULTS

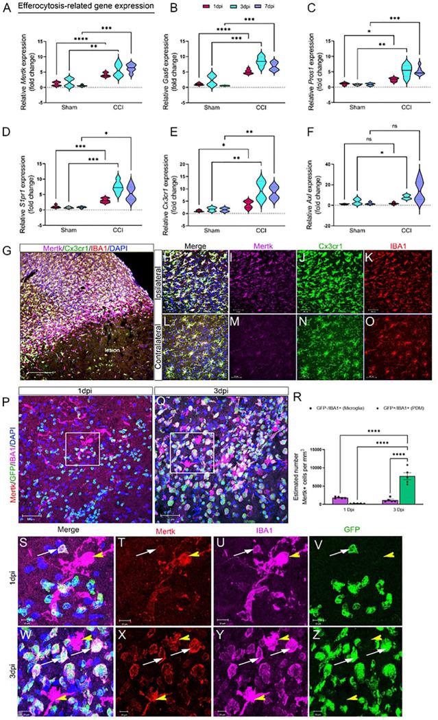
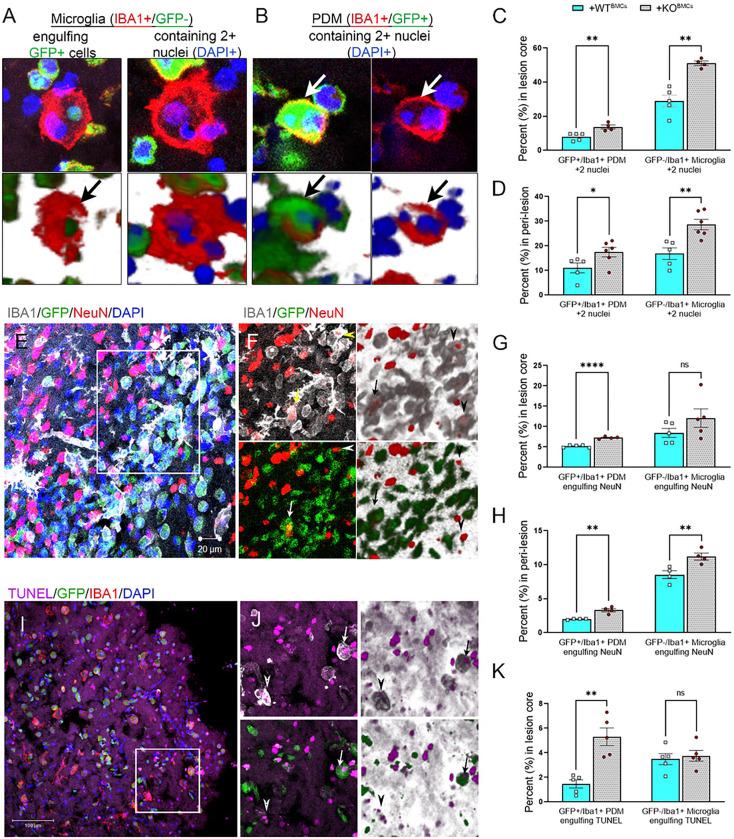
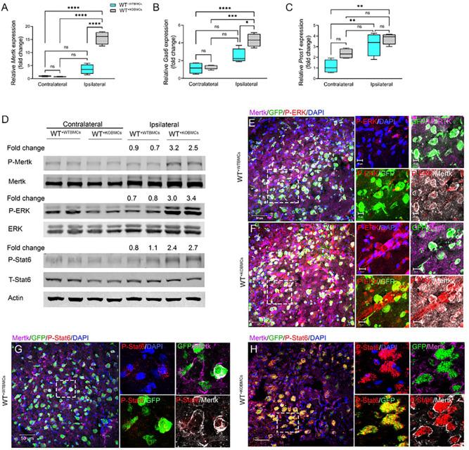
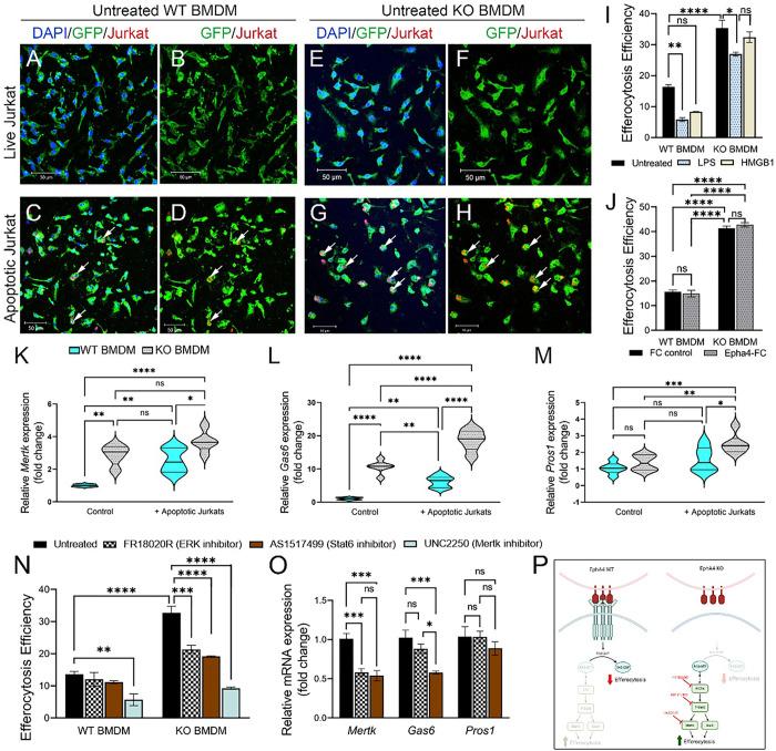
Single-cell RNAseq identified Mertk expression, the primary receptor involved in efferocytosis, on monocytes, microglia, and a subset of astrocytes in the damaged cortex following brain injury. Loss of EphA4 on infiltrating GFP-expressing immune cells improved functional outcome concomitant with enhanced efferocytosis, and overall protein expression of p-Mertk, p-ERK, and p-Stat6. The percentage of GFP monocyte/macrophages and resident microglia engulfing NeuN or TUNEL cells was significantly higher in KO chimeric mice. Importantly, mRNA expression of and its cognate ligand was significantly elevated in these mice compared to wild-type. Analysis of cell-specific expression showed that p-ERK and p-Stat6 co-localized with Mertk-expressing GFP + cells in the peri-lesional area of the cortex following brain injury. Using an efferocytosis assay, co-culturing pHrodo-labeled apoptotic Jurkat cells and bone marrow (BM)-derived macrophages, we demonstrate that efferocytosis efficiency and mRNA expression of and was enhanced in the absence of EphA4. Select inhibitors of ERK and Stat6 attenuated this effect confirming that EphA4 suppresses monocyte/macrophage efferocytosis via inhibition of the ERK/Stat6 pathway.

CONCLUSIONS

Our findings implicate the Mertk/ERK/Stat6 axis as a novel regulator of apoptotic debris clearance in brain injury that is restricted by peripheral myeloid-derived EphA4 to prevent the resolution of inflammation.

摘要

背景

胞葬作用是清除凋亡细胞和细胞碎片的过程。清除这些细胞可减轻神经炎症,防止炎症分子释放,并促进抗炎细胞因子的产生,有助于维持组织稳态。损伤后这种现象在大脑中发生的潜在机制仍不明确。

方法

我们使用绿色荧光蛋白(GFP)骨髓嵌合敲除(KO)小鼠证明,轴突导向分子EphA4受体酪氨酸激酶参与抑制大脑中的Mertk信号传导,从而限制驻留小胶质细胞和外周来源的单核细胞/巨噬细胞的胞葬作用功能。

结果

单细胞RNA测序确定了脑损伤后受损皮质中的单核细胞、小胶质细胞和一部分星形胶质细胞上存在Mertk表达,Mertk是参与胞葬作用的主要受体。浸润的表达GFP的免疫细胞上EphA4的缺失改善了功能结局,同时胞葬作用增强,并且p-Mertk、p-ERK和p-Stat6的总体蛋白表达增加。KO嵌合小鼠中吞噬NeuN或TUNEL细胞的GFP单核细胞/巨噬细胞和驻留小胶质细胞的百分比显著更高。重要的是,与野生型相比,这些小鼠中 及其同源配体 的mRNA表达显著升高。细胞特异性表达分析表明,脑损伤后皮质损伤周边区域中p-ERK和p-Stat6与表达Mertk的GFP+细胞共定位。使用 胞葬作用测定法,将pHrodo标记的凋亡Jurkat细胞与骨髓(BM)来源的巨噬细胞共培养,我们证明在没有EphA4的情况下胞葬作用效率以及 和 的mRNA表达增强。ERK和Stat6的选择性抑制剂减弱了这种作用,证实EphA4通过抑制ERK/Stat6途径抑制单核细胞/巨噬细胞的胞葬作用。

结论

我们的研究结果表明,Mertk/ERK/Stat6轴是脑损伤中凋亡碎片清除的新型调节因子,外周髓样来源的EphA4对其具有限制作用,以防止炎症消退。

https://cdn.ncbi.nlm.nih.gov/pmc/blobs/aece/10350120/02e233b4bd24/nihpp-rs3079466v1-f0001.jpg

文献AI研究员

20分钟写一篇综述,助力文献阅读效率提升50倍。

立即体验

用中文搜PubMed

大模型驱动的PubMed中文搜索引擎

马上搜索

文档翻译

学术文献翻译模型,支持多种主流文档格式。

立即体验