Suppr超能文献

衰老的乳腺腔上皮细胞中端粒反转录转座子致癌潜能的表观遗传抑制丧失。

Loss of epigenetic suppression of retrotransposons with oncogenic potential in aging mammary luminal epithelial cells.

机构信息

Department of Diabetes Complications and Metabolism, Beckman Research Institute, City of Hope, Duarte, California 91010, USA.

Department of Population Sciences, Beckman Research Institute, City of Hope, Duarte, California 91010, USA.

出版信息

Genome Res. 2023 Aug;33(8):1229-1241. doi: 10.1101/gr.277511.122. Epub 2023 Jul 18.

Abstract

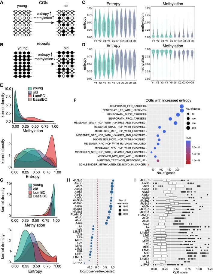
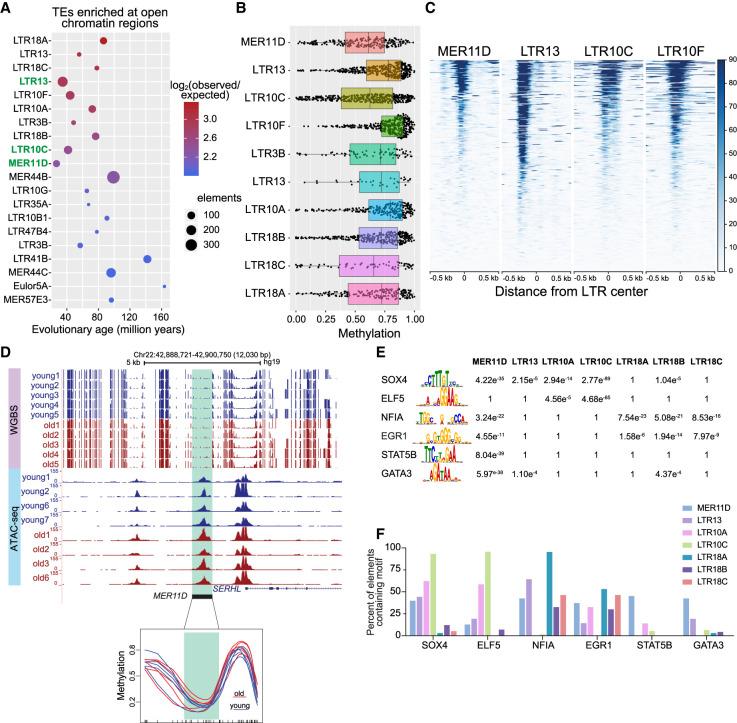
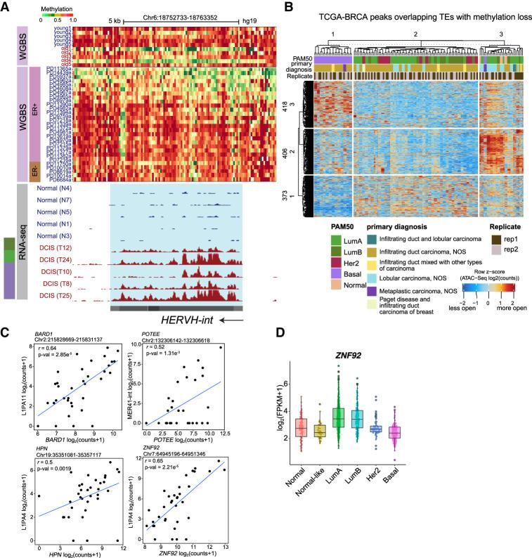
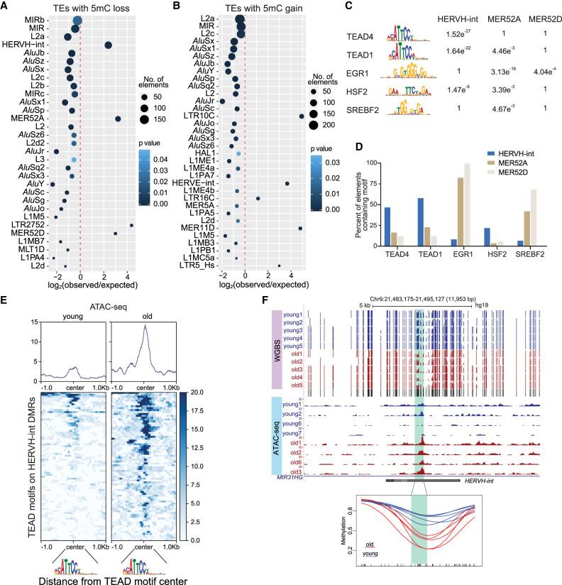
A primary function of DNA methylation in mammalian genomes is to repress transposable elements (TEs). The widespread methylation loss that is commonly observed in cancer cells results in the loss of epigenetic repression of TEs. The aging process is similarly characterized by changes to the methylome. However, the impact of these epigenomic alterations on TE silencing and the functional consequences of this have remained unclear. To assess the epigenetic regulation of TEs in aging, we profiled DNA methylation in human mammary luminal epithelial cells (LEps)-a key cell lineage implicated in age-related breast cancers-from younger and older women. We report here that several TE subfamilies function as regulatory elements in normal LEps, and a subset of these display consistent methylation changes with age. Methylation changes at these TEs occurred at lineage-specific transcription factor binding sites, consistent with loss of lineage specificity. Whereas TEs mainly showed methylation loss, CpG islands (CGIs) that are targets of the Polycomb repressive complex 2 (PRC2) show a gain of methylation in aging cells. Many TEs with methylation loss in aging LEps have evidence of regulatory activity in breast cancer samples. We furthermore show that methylation changes at TEs impact the regulation of genes associated with luminal breast cancers. These results indicate that aging leads to DNA methylation changes at TEs that undermine the maintenance of lineage specificity, potentially increasing susceptibility to breast cancer.

摘要

DNA 甲基化在哺乳动物基因组中的一个主要功能是抑制转座元件(TEs)。在癌细胞中普遍观察到的广泛甲基化丢失导致 TEs 的表观遗传抑制丢失。衰老过程同样以甲基组的变化为特征。然而,这些表观遗传改变对 TE 沉默的影响及其功能后果仍不清楚。为了评估衰老过程中 TE 的表观遗传调控,我们对年轻和老年女性的人乳腺腔上皮细胞(LEp)中的 DNA 甲基化进行了分析。LEp 是与年龄相关的乳腺癌中涉及的关键细胞谱系。我们在这里报告说,几个 TE 亚家族在正常 LEP 中作为调节元件发挥作用,其中一部分显示出与年龄一致的甲基化变化。这些 TE 上的甲基化变化发生在谱系特异性转录因子结合位点,与谱系特异性丧失一致。虽然 TEs 主要表现出甲基化丢失,但 Polycomb 抑制复合物 2(PRC2)的靶标 CpG 岛(CGIs)在衰老细胞中表现出甲基化增加。在衰老 LEP 中具有甲基化丢失的许多 TEs 在乳腺癌样本中具有调节活性的证据。我们还表明,TEs 上的甲基化变化会影响与腔性乳腺癌相关的基因的调节。这些结果表明,衰老会导致 TEs 上的 DNA 甲基化改变,破坏谱系特异性的维持,可能会增加患乳腺癌的易感性。

https://cdn.ncbi.nlm.nih.gov/pmc/blobs/bf9c/10547379/7ef726fec99b/1229f01.jpg

文献AI研究员

20分钟写一篇综述,助力文献阅读效率提升50倍。

立即体验

用中文搜PubMed

大模型驱动的PubMed中文搜索引擎

马上搜索

文档翻译

学术文献翻译模型,支持多种主流文档格式。

立即体验