Suppr超能文献

p53/BCL-2 复合物的结构提示了 p53 拮抗 BCL-2 活性的机制。

Structures of p53/BCL-2 complex suggest a mechanism for p53 to antagonize BCL-2 activity.

机构信息

Department of Oncology, NHC Key Laboratory of Cancer Proteomics & State Local Joint Engineering Laboratroy for Anticancer Drugs, National Clinical Research Center for Geriatric Disorders, Xiangya Hospital, Central South University, Changsha, Hunan, 410008, China.

Hubei Key Laboratory of Cell Homeostasis, College of Life Sciences, TaiKang Center for Life and Medical Sciences, Wuhan University, Wuhan, 430072, China.

出版信息

Nat Commun. 2023 Jul 18;14(1):4300. doi: 10.1038/s41467-023-40087-2.

Abstract

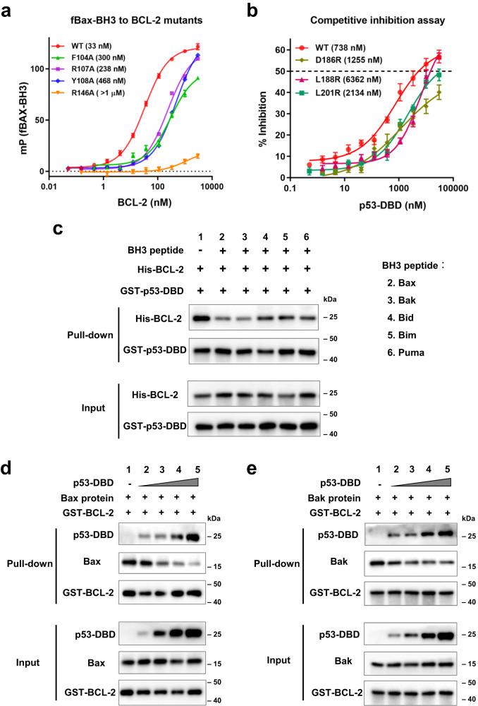
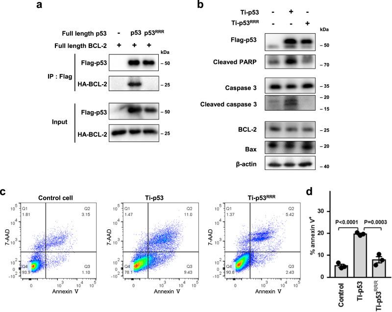
Mitochondrial apoptosis is strictly controlled by BCL-2 family proteins through a subtle network of protein interactions. The tumor suppressor protein p53 triggers transcription-independent apoptosis through direct interactions with BCL-2 family proteins, but the molecular mechanism is not well understood. In this study, we present three crystal structures of p53-DBD in complex with the anti-apoptotic protein BCL-2 at resolutions of 2.3-2.7 Å. The structures show that two loops of p53-DBD penetrate directly into the BH3-binding pocket of BCL-2. Structure-based mutations at the interface impair the p53/BCL-2 interaction. Specifically, the binding sites for p53 and the pro-apoptotic protein Bax in the BCL-2 pocket are mostly identical. In addition, formation of the p53/BCL-2 complex is negatively correlated with the formation of BCL-2 complexes with pro-apoptotic BCL-2 family members. Defects in the p53/BCL-2 interaction attenuate p53-mediated cell apoptosis. Overall, our study provides a structural basis for the interaction between p53 and BCL-2, and suggests a molecular mechanism by which p53 regulates transcription-independent apoptosis by antagonizing the interaction of BCL-2 with pro-apoptotic BCL-2 family members.

摘要

线粒体凋亡受 BCL-2 家族蛋白的严格调控,通过蛋白质相互作用的微妙网络进行。肿瘤抑制蛋白 p53 通过与 BCL-2 家族蛋白的直接相互作用触发转录非依赖性凋亡,但分子机制尚不清楚。在这项研究中,我们展示了 p53-DBD 与抗凋亡蛋白 BCL-2 以 2.3-2.7Å 的分辨率复合的三个晶体结构。这些结构表明,p53-DBD 的两个环直接穿透 BCL-2 的 BH3 结合口袋。基于结构的界面突变会损害 p53/BCL-2 相互作用。具体来说,p53 和促凋亡蛋白 Bax 在 BCL-2 口袋中的结合位点大部分相同。此外,p53/BCL-2 复合物的形成与促凋亡 BCL-2 家族成员与 BCL-2 形成复合物呈负相关。p53/BCL-2 相互作用的缺陷会减弱 p53 介导的细胞凋亡。总的来说,我们的研究为 p53 和 BCL-2 之间的相互作用提供了结构基础,并提出了一个分子机制,即 p53 通过拮抗 BCL-2 与促凋亡 BCL-2 家族成员的相互作用来调节转录非依赖性凋亡。

https://cdn.ncbi.nlm.nih.gov/pmc/blobs/3329/10353994/4e6cf971b4f3/41467_2023_40087_Fig1_HTML.jpg

文献AI研究员

20分钟写一篇综述,助力文献阅读效率提升50倍。

立即体验

用中文搜PubMed

大模型驱动的PubMed中文搜索引擎

马上搜索

文档翻译

学术文献翻译模型,支持多种主流文档格式。

立即体验