Suppr超能文献

三种不同褐飞虱抗性品种的综合转录组分析鉴定了水稻叶鞘 lncRNAs。

Comprehensive transcriptomic analysis of three varieties with different brown planthopper-resistance identifies leaf sheath lncRNAs in rice.

机构信息

Guangzhou Key Laboratory for Research and Development of Crop Germplasm Resources, Guangdong University Key Laboratory for Sustainable Control of Fruit and Vegetable Diseases and Pests & Key Laboratory of Green Prevention and Control on Fruits and Vegetables in South China, Ministry of Agriculture and Rural Affairs, Zhongkai University of Agriculture and Engineering, Guangzhou, 510225, China.

Guangdong Provincial Key Laboratory of New Technology in Rice Breeding, Rice Research Institute, Guangdong Academy of Agricultural Sciences, Guangzhou, 510642, China.

出版信息

BMC Plant Biol. 2023 Jul 22;23(1):367. doi: 10.1186/s12870-023-04374-w.

Abstract

BACKGROUND

Long non-coding RNAs (lncRNAs) have been brought great attention for their crucial roles in diverse biological processes. However, systematic identification of lncRNAs associated with specialized rice pest, brown planthopper (BPH), defense in rice remains unexplored.

RESULTS

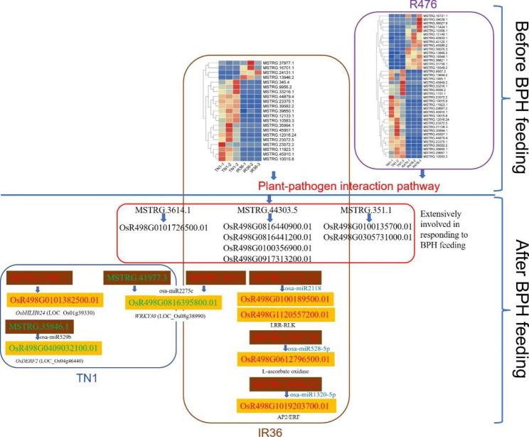
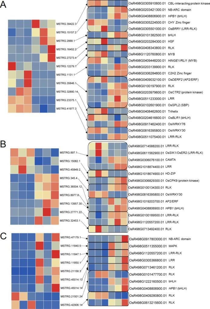
In this study, a genome-wide high throughput sequencing analysis was performed using leaf sheaths of susceptible rice Taichung Native 1 (TN1) and resistant rice IR36 and R476 with and without BPH feeding. A total of 2283 lncRNAs were identified, of which 649 lncRNAs were differentially expressed. During BPH infestation, 84 (120 in total), 52 (70 in total) and 63 (94 in total) of differentially expressed lncRNAs were found only in TN1, IR36 and R476, respectively. Through analyzing their cis-, trans-, and target mimic-activities, not only the lncRNAs targeting resistance genes (NBS-LRR and RLKs) and transcription factors, but also the lncRNAs acting as the targets of the well-studied stress-related miRNAs (miR2118, miR528, and miR1320) in each variety were identified. Before the BPH feeding, 238 and 312 lncRNAs were found to be differentially expressed in TN1 vs. IR36 and TN1 vs. R476, respectively. Among their putative targets, the plant-pathogen interaction pathway was significantly enriched. It is speculated that the resistant rice was in a priming state by the regulation of lncRNAs. Furthermore, the lncRNAs extensively involved in response to BPH feeding were identified by Weighted Gene Co-expression Network Analysis (WGCNA), and the possible regulation networks of the key lncRNAs were constructed. These lncRNAs regulate different pathways that contribute to the basal defense and specific resistance of rice to the BPH.

CONCLUSION

In summary, we identified the specific lncRNAs targeting the well-studied stress-related miRNAs, resistance genes, and transcription factors in each variety during BPH infestation. Additionally, the possible regulating network of the lncRNAs extensively responding to BPH feeding revealed by WGCNA were constructed. These findings will provide further understanding of the regulatory roles of lncRNAs in BPH defense, and lay a foundation for functional research on the candidate lncRNAs.

摘要

背景

长非编码 RNA(lncRNA)在多种生物过程中发挥着关键作用,引起了广泛关注。然而,系统地鉴定与专门的水稻害虫褐飞虱(BPH)防御相关的 lncRNA 在水稻中仍未得到探索。

结果

在这项研究中,我们使用感病水稻台中 1 号(TN1)和抗虫水稻 IR36 和 R476 的叶片鞘进行了全基因组高通量测序分析,这些水稻在有无 BPH 取食的情况下进行了分析。总共鉴定出 2283 个 lncRNA,其中 649 个 lncRNA差异表达。在 BPH 取食期间,仅在 TN1、IR36 和 R476 中分别发现了 84(总共 120 个)、52(总共 70 个)和 63(总共 94 个)差异表达的 lncRNA。通过分析它们的顺式、反式和靶模拟活性,不仅鉴定出针对抗性基因(NBS-LRR 和 RLKs)和转录因子的 lncRNA,还鉴定出在每种品种中作为研究较多的应激相关 miRNA(miR2118、miR528 和 miR1320)的靶标的 lncRNA。在 BPH 取食之前,在 TN1 与 IR36 和 TN1 与 R476 之间分别发现了 238 和 312 个 lncRNA 差异表达。在它们的假定靶标中,植物-病原体相互作用途径显著富集。推测抗性水稻通过 lncRNA 的调节处于启动状态。此外,通过加权基因共表达网络分析(WGCNA)鉴定了广泛参与 BPH 取食反应的 lncRNA,并构建了关键 lncRNA 的可能调控网络。这些 lncRNA 调节不同的途径,有助于水稻对 BPH 的基础防御和特异性抗性。

结论

总之,我们在 BPH 取食过程中鉴定了针对每种品种中研究较多的应激相关 miRNA、抗性基因和转录因子的特定 lncRNA。此外,通过 WGCNA 揭示了广泛响应 BPH 取食的 lncRNA 的可能调控网络。这些发现将进一步了解 lncRNA 在 BPH 防御中的调控作用,并为候选 lncRNA 的功能研究奠定基础。

https://cdn.ncbi.nlm.nih.gov/pmc/blobs/2980/10362764/fc1593bd1783/12870_2023_4374_Fig1_HTML.jpg

文献AI研究员

20分钟写一篇综述,助力文献阅读效率提升50倍。

立即体验

用中文搜PubMed

大模型驱动的PubMed中文搜索引擎

马上搜索

文档翻译

学术文献翻译模型,支持多种主流文档格式。

立即体验