Suppr超能文献

药物扰动肠道微生物群落中多组学层面的一致性。

Consistency across multi-omics layers in a drug-perturbed gut microbial community.

机构信息

European Molecular Biology Laboratory, Heidelberg, Germany.

Medical Research Council Toxicology Unit, Cambridge, UK.

出版信息

Mol Syst Biol. 2023 Sep 12;19(9):e11525. doi: 10.15252/msb.202311525. Epub 2023 Jul 24.

Abstract

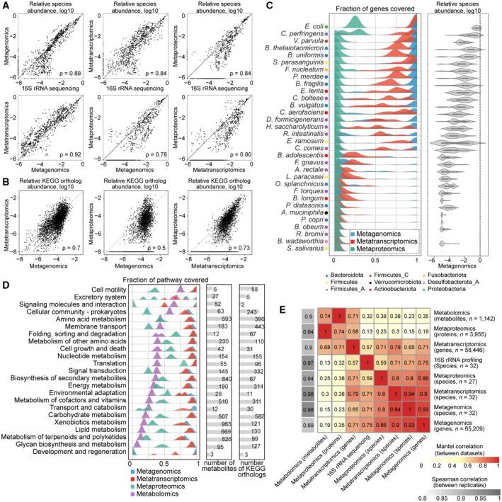
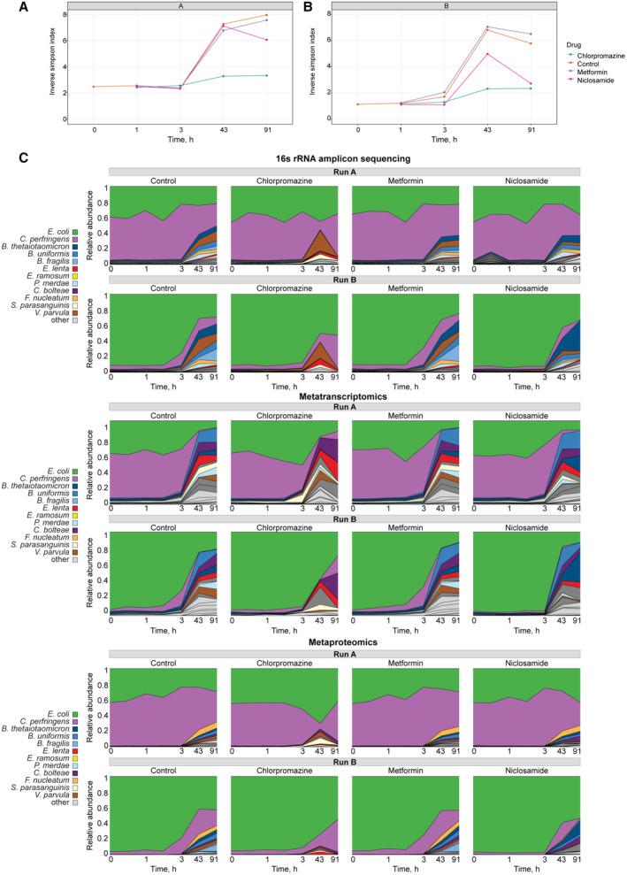
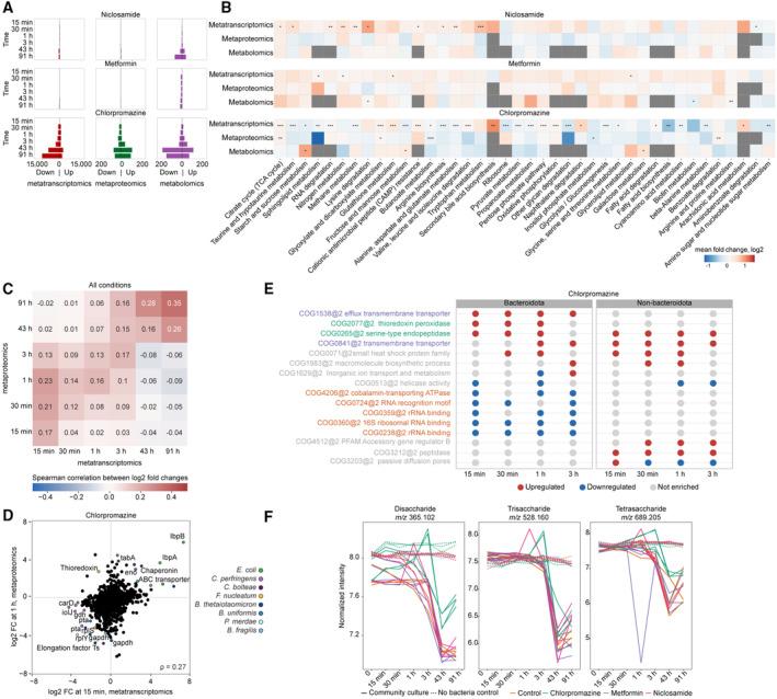
Multi-omics analyses are used in microbiome studies to understand molecular changes in microbial communities exposed to different conditions. However, it is not always clear how much each omics data type contributes to our understanding and whether they are concordant with each other. Here, we map the molecular response of a synthetic community of 32 human gut bacteria to three non-antibiotic drugs by using five omics layers (16S rRNA gene profiling, metagenomics, metatranscriptomics, metaproteomics and metabolomics). We find that all the omics methods with species resolution are highly consistent in estimating relative species abundances. Furthermore, different omics methods complement each other for capturing functional changes. For example, while nearly all the omics data types captured that the antipsychotic drug chlorpromazine selectively inhibits Bacteroidota representatives in the community, the metatranscriptome and metaproteome suggested that the drug induces stress responses related to protein quality control. Metabolomics revealed a decrease in oligosaccharide uptake, likely caused by Bacteroidota depletion. Our study highlights how multi-omics datasets can be utilized to reveal complex molecular responses to external perturbations in microbial communities.

摘要

多组学分析被用于微生物组研究,以了解暴露于不同条件下的微生物群落的分子变化。然而,对于每种组学数据类型对我们的理解有多大贡献,以及它们是否相互一致,并不总是很清楚。在这里,我们通过使用五个组学层(16S rRNA 基因谱分析、宏基因组学、宏转录组学、宏蛋白质组学和代谢组学),来绘制由 32 个人类肠道细菌组成的合成群落对三种非抗生素药物的分子反应。我们发现,所有具有物种分辨率的组学方法在估计相对物种丰度方面高度一致。此外,不同的组学方法相互补充,以捕捉功能变化。例如,虽然几乎所有的组学数据类型都表明抗精神病药物氯丙嗪选择性抑制群落中的拟杆菌门代表物,但宏转录组学和宏蛋白质组学表明,该药物诱导与蛋白质质量控制相关的应激反应。代谢组学揭示了寡糖摄取的减少,这可能是由于拟杆菌门的消耗。我们的研究强调了如何利用多组学数据集来揭示微生物群落对外界干扰的复杂分子反应。

https://cdn.ncbi.nlm.nih.gov/pmc/blobs/a1a3/10495815/8c1559006e50/MSB-19-e11525-g004.jpg

文献AI研究员

20分钟写一篇综述,助力文献阅读效率提升50倍。

立即体验

用中文搜PubMed

大模型驱动的PubMed中文搜索引擎

马上搜索

文档翻译

学术文献翻译模型,支持多种主流文档格式。

立即体验