Suppr超能文献

将硫利达嗪重新用于通过 eIF2α/ATF4/CHOP 和分泌自噬途径诱导结直肠癌中的免疫原性细胞死亡。

Repurposing thioridazine for inducing immunogenic cell death in colorectal cancer via eIF2α/ATF4/CHOP and secretory autophagy pathways.

机构信息

Taiwan International Graduate Program in Molecular Medicine, National Yang Ming Chiao Tung University and Academia Sinica, Taipei, 112, Taiwan.

Institute of Biopharmaceutical Sciences, National Yang Ming Chiao Tung University, Taipei, 112, Taiwan.

出版信息

Cell Commun Signal. 2023 Jul 24;21(1):184. doi: 10.1186/s12964-023-01190-5.

Abstract

BACKGROUND

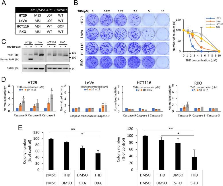
Colorectal cancer (CRC) is a highly prevalent cancer type with limited targeted therapies available and 5-year survival rate, particularly for late-stage patients. There have been numerous attempts to repurpose drugs to tackle this problem. It has been reported that autophagy inducers could augment the effect of certain chemotherapeutic agents by enhancing immunogenic cell death (ICD).

METHODS

In this study, we employed bioinformatics tools to identify thioridazine (THD), an antipsychotic drug, and found that it could induce autophagy and ICD in CRC. Then in vitro and in vivo experiments were performed to further elucidate the molecular mechanism of THD in CRC.

RESULTS

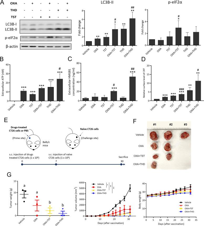
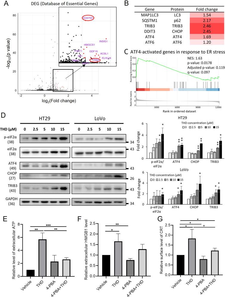
THD was found to induce endoplasmic reticulum (ER) stress in CRC cells by activating the eIF2α/ATF4/CHOP axis and facilitating the accumulation of secretory autophagosomes, leading to ICD. In addition, THD showed a remarkable ICD-activating effect when combined with oxaliplatin (OXA) to prevent tumor progression in the mouse model.

CONCLUSIONS

Together, our findings suggest that the repurposed function of THD in inhibiting CRC involves the upregulation of autophagosomes and ER stress signals, promoting the release of ICD markers, and providing a potential candidate to enhance the clinical outcome for CRC treatment. Video Abstract.

摘要

背景

结直肠癌(CRC)是一种高发癌症类型,可用的靶向治疗方法有限,5 年生存率低,特别是对于晚期患者。人们已经尝试了许多方法来重新利用药物来解决这个问题。据报道,自噬诱导剂可以通过增强免疫原性细胞死亡(ICD)来增强某些化疗药物的效果。

方法

在本研究中,我们使用生物信息学工具来鉴定吩噻嗪(THD),一种抗精神病药物,并发现它可以在 CRC 中诱导自噬和 ICD。然后进行了体外和体内实验,以进一步阐明 THD 在 CRC 中的分子机制。

结果

THD 通过激活 eIF2α/ATF4/CHOP 轴并促进分泌自噬体的积累,导致内质网(ER)应激,从而诱导 CRC 细胞中的 ER 应激。此外,THD 与奥沙利铂(OXA)联合使用时,在小鼠模型中显示出显著的 ICD 激活作用,可预防肿瘤进展。

结论

总之,我们的研究结果表明,THD 在抑制 CRC 中的重新利用功能涉及自噬体和 ER 应激信号的上调,促进 ICD 标志物的释放,并为增强 CRC 治疗的临床效果提供了一个潜在的候选药物。

https://cdn.ncbi.nlm.nih.gov/pmc/blobs/7378/10364410/fba7d6fc6bd2/12964_2023_1190_Fig1_HTML.jpg

文献AI研究员

20分钟写一篇综述,助力文献阅读效率提升50倍。

立即体验

用中文搜PubMed

大模型驱动的PubMed中文搜索引擎

马上搜索

文档翻译

学术文献翻译模型,支持多种主流文档格式。

立即体验