Suppr超能文献

黄芪甲苷通过促进 PGC-1α 减少细胞凋亡来改善腹膜纤维化,无论是在体外还是体内研究中。

Astragaloside IV ameliorates peritoneal fibrosis by promoting PGC-1α to reduce apoptosis in vitro and in vivo.

机构信息

College of Clinical Medicine, Hunan University of Chinese Medicine, Changsha, People's Republic of China.

College of Traditional Chinese Medicine, Hunan University of Chinese Medicine, Changsha, People's Republic of China.

出版信息

J Cell Mol Med. 2023 Oct;27(19):2945-2955. doi: 10.1111/jcmm.17871. Epub 2023 Jul 26.

Abstract

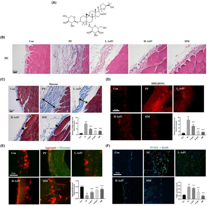
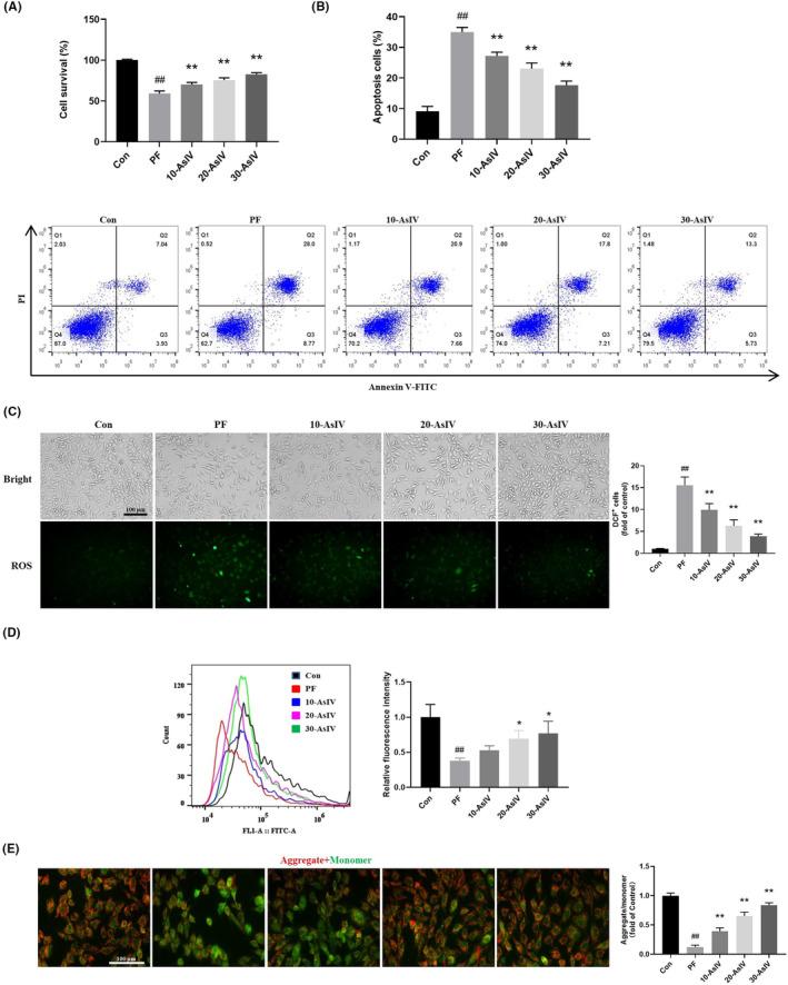
Prolonged exposure of the peritoneum to high glucose dialysate leads to the development of peritoneal fibrosis (PF), and apoptosis of peritoneal mesothelial cells (PMCs) is a major cause of PF. The aim of this study is to investigate whether Astragaloside IV could protect PMCs from apoptosis and alleviate PF. PMCs and rats PF models were induced by high glucose peritoneal fluid. We examined the pathology of rat peritoneal tissue by HE staining, the thickness of rat peritoneal tissue by Masson's staining, the number of mitochondria and oxidative stress levels in peritoneal tissue by JC-1 and DHE fluorescence staining, and mitochondria-related proteins and apoptosis-related proteins such as PGC-1α, NRF1, TFAM, Caspase3, Bcl2 smad2 were measured. We used hoechst staining and flow cytometry to assess the apoptotic rate of PMCs in the PF model, and further validated the observed changes in the expressions of PGC-1α, NRF1, TFAM, Caspase3, Bcl2 smad2 in PMCs. We further incubated PMCs with MG-132 (proteasome inhibitor) and Cyclohexylamine (protein synthesis inhibitor). The results demonstrated that Astragaloside IV increased the expression of PGC-1α by reducing the ubiquitination of PGC-1α. It was further found that the protective effects of Astragaloside IV on PMCs were blocked when PGC-1α was inhibited. In conclusion, Astragaloside IV effectively alleviated PF both in vitro and in vivo, possibly by promoting PGC-1α to enhance mitochondrial synthesis to reduce apoptotic effects.

摘要

腹膜长时间暴露在高糖透析液中会导致腹膜纤维化(PF)的发生,而腹膜间皮细胞(PMCs)的凋亡是 PF 的主要原因。本研究旨在探讨黄芪甲苷是否能保护 PMCs 免受凋亡并减轻 PF。通过高糖腹膜液诱导 PMCs 和大鼠 PF 模型,我们通过 HE 染色观察大鼠腹膜组织的病理学变化,通过 Masson 染色观察大鼠腹膜组织的厚度,通过 JC-1 和 DHE 荧光染色观察腹膜组织中线粒体的数量和氧化应激水平,以及测量与线粒体相关的蛋白质和凋亡相关的蛋白质,如 PGC-1α、NRF1、TFAM、Caspase3、Bcl2 smad2。我们使用 Hoechst 染色和流式细胞术评估 PF 模型中 PMCs 的凋亡率,并进一步验证了在 PMCs 中观察到的 PGC-1α、NRF1、TFAM、Caspase3、Bcl2 smad2 表达变化。我们进一步用 MG-132(蛋白酶体抑制剂)和环己亚胺(蛋白质合成抑制剂)孵育 PMCs。结果表明,黄芪甲苷通过减少 PGC-1α 的泛素化来增加 PGC-1α 的表达。进一步发现,当抑制 PGC-1α 时,黄芪甲苷对 PMCs 的保护作用被阻断。综上所述,黄芪甲苷在体内和体外均能有效缓解 PF,可能是通过促进 PGC-1α 增强线粒体合成来减少凋亡作用。

https://cdn.ncbi.nlm.nih.gov/pmc/blobs/6358/10538260/3dd7404adba5/JCMM-27-2945-g005.jpg

文献AI研究员

20分钟写一篇综述,助力文献阅读效率提升50倍。

立即体验

用中文搜PubMed

大模型驱动的PubMed中文搜索引擎

马上搜索

文档翻译

学术文献翻译模型,支持多种主流文档格式。

立即体验