Suppr超能文献

NPY2R/NFATc1/DYRK1A 调节轴在皮脂腺中对皮脂合成的作用。

The role of NPY2R/NFATc1/DYRK1A regulatory axis in sebaceous glands for sebum synthesis.

机构信息

Department of Medical Cosmetology, Suzhou Ninth People's Hospital, Suzhou, 215200, Jiangsu, China.

Department of Otolaryngology-Head and Neck Surgery, General Hospital of Shenyang Military Area Command, Shenyang, 110016, Liaoning, China.

出版信息

Cell Mol Biol Lett. 2023 Jul 27;28(1):60. doi: 10.1186/s11658-023-00467-4.

Abstract

BACKGROUND

Sebaceous glands (SGs) synthesize and secret sebum to protect and moisturize the dermal system via the complicated endocrine modulation. Dysfunction of SG are usually implicated in a number of dermal and inflammatory diseases. However, the molecular mechanism behind the differentiation, development and proliferation of SGs is far away to fully understand.

METHODS

Herein, the rat volar and mammary tissues with abundant SGs from female SD rats with (post-natal day (PND)-35) and without puberty onset (PND-25) were arrested, and conducted RNA sequencing. The protein complex of Neuropeptide Y receptor Y2 (NPY2R)/NPY5R/Nuclear factor of activated T cells 1 (NFATc1) was performed by immunoprecipitation, mass spectrum and gel filtration. Genome-wide occupancy of NFATc1 was measured by chromatin immunoprecipitation sequencing. Target proteins' expression and localization was detected by western blot and immunofluorescence.

RESULTS

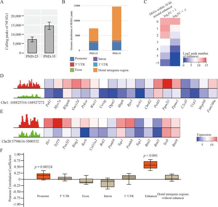
NPY2R gene was significantly up-regulated in volar and mammary SGs of PND-25. A special protein complex of NPY2R/NPY5R/NFATc1 in PND-25. NFATc1 was dephosphorylated and activated, then localized into nucleus to exert as a transcription factor in volar SGs of PND-35. NFATc1 was especially binding at enhancer regions to facilitate the distal SG and sebum related genes' transcription. Dual specificity tyrosine phosphorylation regulated kinase 1A (DYRK1A) contributed to NFATc1 phosphorylation in PND-25, and inactivated of DYRK1A resulted in NFATc1 dephosphorylation and nuclear localization in PND-35.

CONCLUSIONS

Our findings unmask the new role of NPY2R/NFATc1/DYRK1A in pubertal SG, and are of benefit to advanced understanding the molecular mechanism of SGs' function after puberty, and provide some theoretical basis for the treatment of acne vulgaris from the perspective of hormone regulation.

摘要

背景

皮脂腺(SGs)通过复杂的内分泌调节合成和分泌皮脂,以保护和滋润真皮系统。SGs 的功能障碍通常与许多皮肤和炎症性疾病有关。然而,SGs 的分化、发育和增殖背后的分子机制还远未完全理解。

方法

在此,我们从有(出生后第 35 天(PND-35))和无青春期开始(PND-25)的雌性 SD 大鼠的掌部和乳腺组织中捕获富含 SGs 的组织,并进行 RNA 测序。通过免疫沉淀、质谱和凝胶过滤法对神经肽 Y 受体 Y2(NPY2R)/神经肽 Y5R/激活 T 细胞核因子 1(NFATc1)的蛋白质复合物进行了分析。通过染色质免疫沉淀测序测量 NFATc1 的全基因组结合。通过 Western blot 和免疫荧光检测靶蛋白的表达和定位。

结果

NPY2R 基因在 PND-25 的掌部和乳腺 SGs 中显著上调。在 PND-25 时,存在一种特殊的 NPY2R/NPY5R/NFATc1 蛋白复合物。NFATc1 去磷酸化并激活,然后定位到细胞核中,作为 PND-35 掌部 SGs 的转录因子发挥作用。NFATc1 特别结合增强子区域,促进远端 SG 和皮脂相关基因的转录。双重特异性酪氨酸磷酸化调节激酶 1A(DYRK1A)有助于 PND-25 时 NFATc1 的磷酸化,而 DYRK1A 的失活导致 PND-35 时 NFATc1 的去磷酸化和核定位。

结论

我们的研究结果揭示了 NPY2R/NFATc1/DYRK1A 在青春期 SG 中的新作用,有助于深入了解青春期后 SG 功能的分子机制,并为从激素调节的角度治疗寻常痤疮提供了一些理论基础。

https://cdn.ncbi.nlm.nih.gov/pmc/blobs/c35f/10375735/0c1d5d02aaed/11658_2023_467_Fig1_HTML.jpg

文献AI研究员

20分钟写一篇综述,助力文献阅读效率提升50倍。

立即体验

用中文搜PubMed

大模型驱动的PubMed中文搜索引擎

马上搜索

文档翻译

学术文献翻译模型,支持多种主流文档格式。

立即体验