Suppr超能文献

一种将人类诱导多能干细胞分化为中脑多巴胺能祖细胞的明确方法,该方法可安全恢复帕金森病患者的运动功能障碍。

A defined method for differentiating human iPSCs into midbrain dopaminergic progenitors that safely restore motor deficits in Parkinson's disease.

作者信息

Nakamura Ryota, Nonaka Risa, Oyama Genko, Jo Takayuki, Kamo Hikaru, Nuermaimaiti Maierdanjiang, Akamatsu Wado, Ishikawa Kei-Ichi, Hattori Nobutaka

机构信息

Department of Neurology, Faculty of Medicine, Juntendo University, Tokyo, Japan.

Department of Diagnosis, Prevention and Treatment of Dementia, Graduate School of Medicine, Juntendo University, Tokyo, Japan.

出版信息

Front Neurosci. 2023 Jul 12;17:1202027. doi: 10.3389/fnins.2023.1202027. eCollection 2023.

Abstract

BACKGROUND

Parkinson's disease (PD) is a progressive neurodegenerative condition that primarily affects motor functions; it is caused by the loss of midbrain dopaminergic (mDA) neurons. The therapeutic effects of transplanting human-induced pluripotent stem cell (iPSC)-derived mDA neural progenitor cells in animal PD models are known and are being evaluated in an ongoing clinical trial. However, However, improvements in the safety and efficiency of differentiation-inducing methods are crucial for providing a larger scale of cell therapy studies. This study aimed to investigate the usefulness of dopaminergic progenitor cells derived from human iPSCs by our previously reported method, which promotes differentiation and neuronal maturation by treating iPSCs with three inhibitors at the start of induction.

METHODS

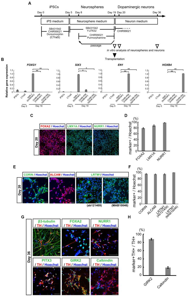
Healthy subject-derived iPS cells were induced into mDA progenitor cells by the CTraS-mediated method we previously reported, and their proprieties and dopaminergic differentiation efficiency were examined . Then, the induced mDA progenitors were transplanted into 6-hydroxydopamine-lesioned PD model mice, and their efficacy in improving motor function, cell viability, and differentiation ability in vivo was evaluated for 16 weeks.

RESULTS

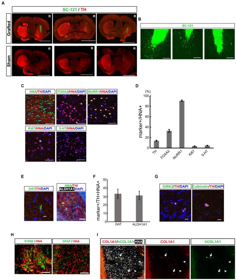
Approximately ≥80% of cells induced by this method without sorting expressed mDA progenitor markers and differentiated primarily into A9 dopaminergic neurons in vitro. After transplantation in 6-hydroxydopamine-lesioned PD model mice, more than 90% of the engrafted cells differentiated into the lineage of mDA neurons, and approximately 15% developed into mature mDA neurons without tumour formation. The grafted PD model mice also demonstrated significantly improved motor functions.

CONCLUSION

This study suggests that the differentiation protocol for the preparation of mDA progenitors is a promising option for cell therapy in patients with PD.

摘要

背景

帕金森病(PD)是一种主要影响运动功能的进行性神经退行性疾病;它由中脑多巴胺能(mDA)神经元的丧失引起。在动物PD模型中移植人诱导多能干细胞(iPSC)衍生的mDA神经祖细胞的治疗效果是已知的,并且正在一项正在进行的临床试验中进行评估。然而,提高诱导分化方法的安全性和效率对于开展更大规模的细胞治疗研究至关重要。本研究旨在通过我们先前报道的方法研究人iPSC衍生的多巴胺能祖细胞的实用性,该方法在诱导开始时用三种抑制剂处理iPSC,以促进分化和神经元成熟。

方法

通过我们先前报道的CTraS介导的方法将健康受试者来源的iPS细胞诱导为mDA祖细胞,并检测其特性和多巴胺能分化效率。然后,将诱导的mDA祖细胞移植到6-羟基多巴胺损伤的PD模型小鼠中,并在16周内评估其在改善运动功能、细胞活力和体内分化能力方面的功效。

结果

用这种方法诱导的未经分选的细胞中约≥80%表达mDA祖细胞标志物,并在体外主要分化为A9多巴胺能神经元。在移植到6-羟基多巴胺损伤的PD模型小鼠后,超过90%的植入细胞分化为mDA神经元谱系,约15%发育为成熟的mDA神经元且无肿瘤形成。移植后的PD模型小鼠运动功能也有显著改善。

结论

本研究表明,制备mDA祖细胞的分化方案是PD患者细胞治疗的一个有前景的选择。

https://cdn.ncbi.nlm.nih.gov/pmc/blobs/7b34/10368972/ca56b022829b/fnins-17-1202027-g001.jpg

文献AI研究员

20分钟写一篇综述,助力文献阅读效率提升50倍。

立即体验

用中文搜PubMed

大模型驱动的PubMed中文搜索引擎

马上搜索

文档翻译

学术文献翻译模型,支持多种主流文档格式。

立即体验