Suppr超能文献

利用南方帝王蟹壳聚糖开发用RGD肽功能化的薄膜用于潜在的组织工程应用。

Use of Chitosan from Southern King Crab to Develop Films Functionalized with RGD Peptides for Potential Tissue Engineering Applications.

作者信息

Forero Juan Carlos, Carvajal Karina, Guzmán Fanny, Acevedo Cristian, Osses Nelson, Santana Paula

机构信息

Escuela de Ciencias de la Salud, Universidad de Viña del Mar, Viña del Mar 2580022, Chile.

Centro Interdisciplinario de Neurociencia de Valparaíso, Facultad de Ciencias, Universidad de Valparaíso, Valparaíso 2360102, Chile.

出版信息

Biomimetics (Basel). 2023 Jul 21;8(3):323. doi: 10.3390/biomimetics8030323.

Abstract

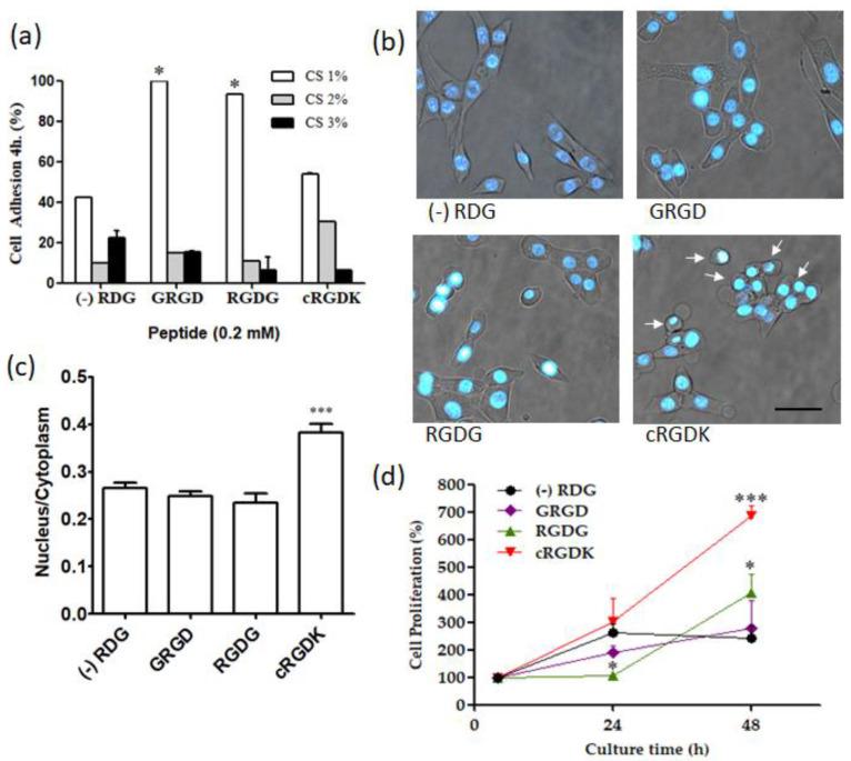
Southern King Crab (SKC) represents an important fishery resource that has the potential to be a natural source of chitosan (CS) production. In tissue engineering, CS is very useful to generate biomaterials. However, CS has a lack of signaling molecules that facilitate cell-substrate interaction. Therefore, RGD (arginine-glycine-aspartic acid) peptides corresponding to the main integrin recognition site in extracellular matrix proteins have been used to improve the CS surface. The aim of this study was to evaluate in vitro cell adhesion and proliferation of CS films synthesized from SKC shell wastes functionalized with RGD peptides. The FTIR spectrum of CS isolated from SKC shells (SKC-CS) was comparable to commercial CS. Thermal properties of films showed similar endothermic peaks at 53.4 and 53.0 °C in commercial CS and SKC-CS, respectively. The purification and molecular masses of the synthesized RGD peptides were confirmed using HPLC and ESI-MS mass spectrometry, respectively. Mouse embryonic fibroblast cells showed higher adhesion on SKC-CS (1% /) film when it was functionalized with linear RGD peptides. In contrast, a cyclic RGD peptide showed similar adhesion to control peptide (RDG), but the highest cell proliferation was after 48 h of culture. This study shows that functionalization of SKC-CS films with linear or cyclic RGD peptides are useful to improve effects on cell adhesion or cell proliferation. Furthermore, our work contributes to knowledge of a new source of CS to synthesize constructs for tissue engineering applications.

摘要

南方王蟹(SKC)是一种重要的渔业资源,有可能成为壳聚糖(CS)生产的天然来源。在组织工程中,CS对于生成生物材料非常有用。然而,CS缺乏促进细胞与底物相互作用的信号分子。因此,对应于细胞外基质蛋白中主要整合素识别位点的RGD(精氨酸-甘氨酸-天冬氨酸)肽已被用于改善CS表面。本研究的目的是评估用RGD肽功能化的SKC壳废料合成的CS膜的体外细胞粘附和增殖情况。从SKC壳中分离出的CS(SKC-CS)的傅里叶变换红外光谱与商业CS相当。薄膜的热性能显示,商业CS和SKC-CS分别在53.4℃和53.0℃出现相似的吸热峰。分别使用高效液相色谱法和电喷雾电离质谱法确认了合成的RGD肽的纯度和分子量。当用线性RGD肽功能化时,小鼠胚胎成纤维细胞在SKC-CS(1%/)薄膜上表现出更高的粘附性。相比之下,环状RGD肽显示出与对照肽(RDG)相似的粘附性,但在培养48小时后细胞增殖最高。本研究表明,用线性或环状RGD肽对SKC-CS薄膜进行功能化有助于改善对细胞粘附或细胞增殖的影响。此外,我们的工作有助于了解用于合成组织工程应用构建体的CS的新来源。

https://cdn.ncbi.nlm.nih.gov/pmc/blobs/c153/10807027/7e5dfc357e18/biomimetics-08-00323-g001.jpg

文献AI研究员

20分钟写一篇综述,助力文献阅读效率提升50倍。

立即体验

用中文搜PubMed

大模型驱动的PubMed中文搜索引擎

马上搜索

文档翻译

学术文献翻译模型,支持多种主流文档格式。

立即体验