Suppr超能文献

用于剖析蛋白质相分离作用的化学遗传学微型工具

Chemogenetic Minitool for Dissecting the Roles of Protein Phase Separation.

作者信息

Chung Chan-I, Yang Junjiao, Shu Xiaokun

机构信息

Department of Pharmaceutical Chemistry, University of California-San Francisco, San Francisco, California 94158, United States.

Cardiovascular Research Institute, University of California-San Francisco, San Francisco, California 94158, United States.

出版信息

ACS Cent Sci. 2023 Jul 7;9(7):1466-1479. doi: 10.1021/acscentsci.3c00251. eCollection 2023 Jul 26.

Abstract

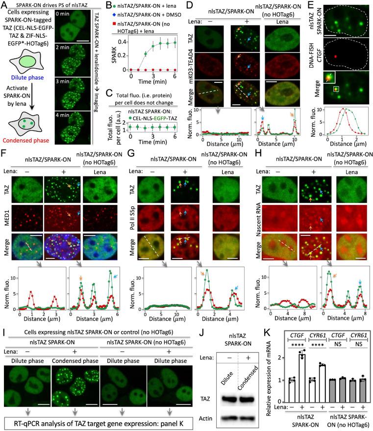
Biomolecular condensate is an emerging structural entity that regulates various cellular processes. Recent studies have discovered the phase-separation (PS) capability of several transcription factors (TFs) including YAP/TAZ upon biological stimuli, which provide new mechanisms of gene regulation. However, it remains mostly unanswered as to whether PS from a diffuse state to a phase-separated state promotes gene transcription. To address this question, we have designed a chemogenetic tool, dubbed SPARK-ON, which manipulates the PS of YAP and TAZ without a biological stimulus, forming condensates that are transcriptionally active, containing the DNA-binding partner TEAD, genomic DNA, transcriptional machinery, and nascent RNA. Most importantly, PS of TAZ increases the transcription of its target genes. Therefore, our data indicate that PS promotes gene transcription of TAZ. SPARK-ON is advantageous to current mutagenesis-based approaches that are often problematic when mutagenesis affects the transcriptional activity of a TF. Furthermore, protein abundance levels also affect gene transcription, but PS depends on protein abundance because PS occurs only when the protein level is above a saturation concentration. SPARK-ON decouples PS from protein abundance levels without introducing mutations and thus will find important applications in understanding the biological roles of PS for many TFs and other biomolecular condensates.

摘要

生物分子凝聚物是一种新兴的结构实体,可调节各种细胞过程。最近的研究发现,包括YAP/TAZ在内的几种转录因子(TFs)在生物刺激下具有相分离(PS)能力,这为基因调控提供了新机制。然而,从扩散状态到相分离状态的相分离是否促进基因转录,这一问题大多仍未得到解答。为了解决这个问题,我们设计了一种化学遗传工具,称为SPARK-ON,它无需生物刺激就能操纵YAP和TAZ的相分离,形成具有转录活性的凝聚物,其中包含DNA结合伴侣TEAD、基因组DNA、转录机制和新生RNA。最重要的是,TAZ的相分离增加了其靶基因的转录。因此,我们的数据表明相分离促进了TAZ的基因转录。SPARK-ON相对于目前基于诱变的方法具有优势,当诱变影响TF的转录活性时,基于诱变的方法往往存在问题。此外,蛋白质丰度水平也会影响基因转录,但相分离取决于蛋白质丰度,因为相分离仅在蛋白质水平高于饱和浓度时才会发生。SPARK-ON在不引入突变的情况下将相分离与蛋白质丰度水平解耦,因此将在理解许多TF和其他生物分子凝聚物的相分离的生物学作用方面找到重要应用。

https://cdn.ncbi.nlm.nih.gov/pmc/blobs/7839/10375881/7ae43253572c/oc3c00251_0001.jpg

文献AI研究员

20分钟写一篇综述,助力文献阅读效率提升50倍。

立即体验

用中文搜PubMed

大模型驱动的PubMed中文搜索引擎

马上搜索

文档翻译

学术文献翻译模型,支持多种主流文档格式。

立即体验