Suppr超能文献

蛋氨酸限制诱导的硫缺乏部分通过肠道微生物群损害抗肿瘤免疫。

Methionine restriction-induced sulfur deficiency impairs antitumour immunity partially through gut microbiota.

机构信息

Signal Transduction Laboratory, National Institute of Environmental Health Sciences, Research Triangle Park, NC, USA.

Integrative Bioinformatics, National Institute of Environmental Health Sciences, Research Triangle Park, NC, USA.

出版信息

Nat Metab. 2023 Sep;5(9):1526-1543. doi: 10.1038/s42255-023-00854-3. Epub 2023 Aug 3.

Abstract

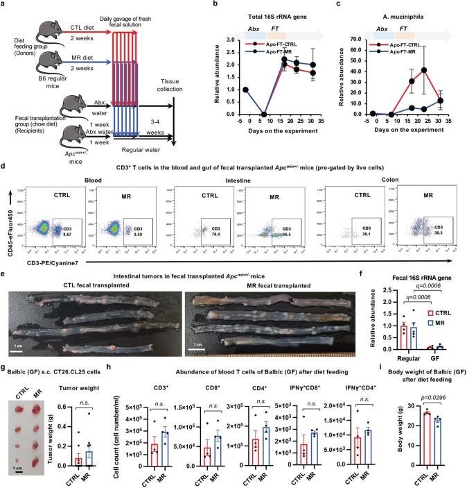
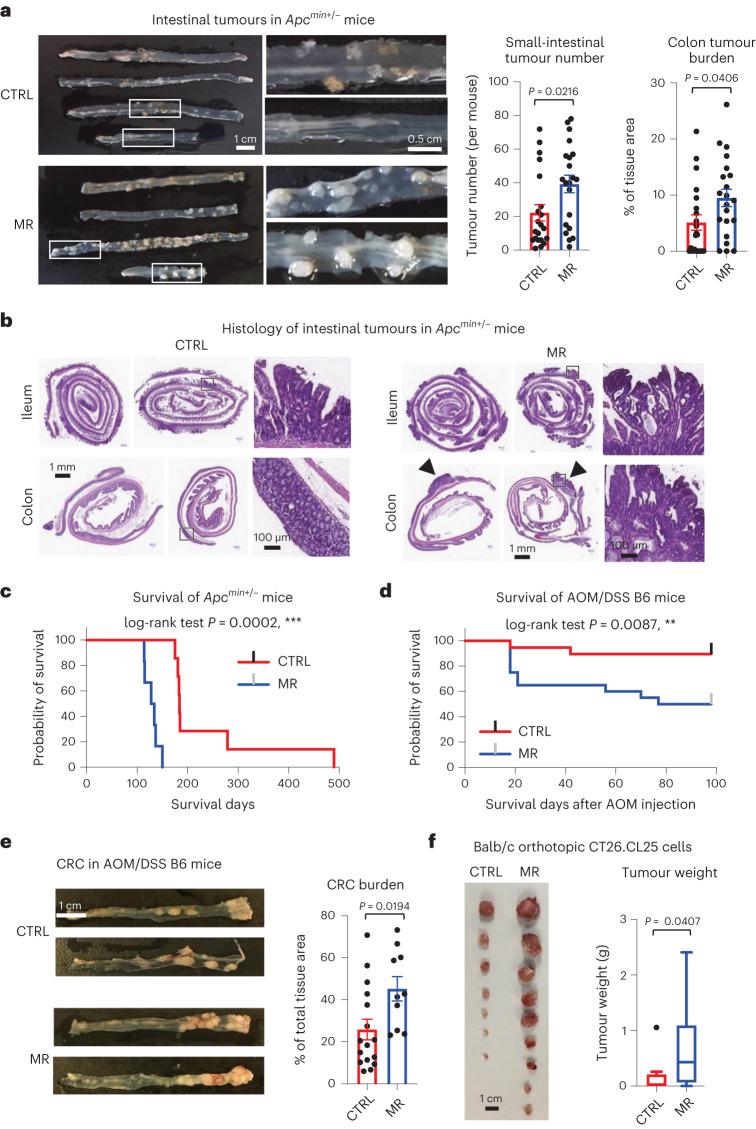
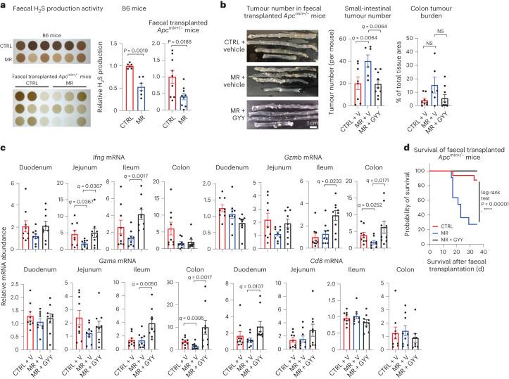
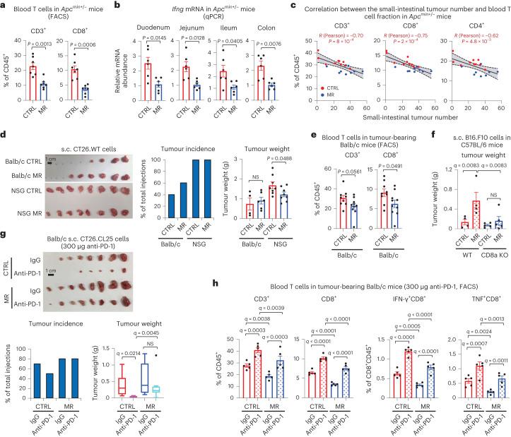
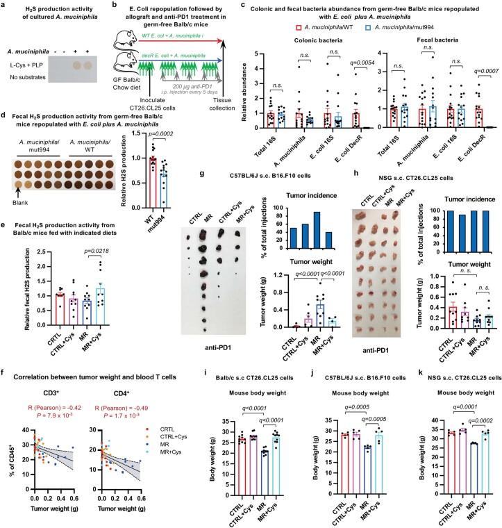
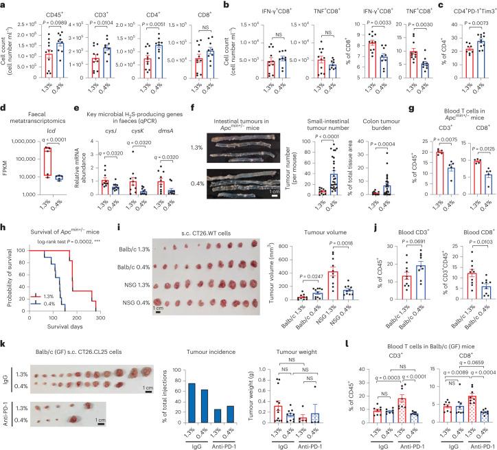
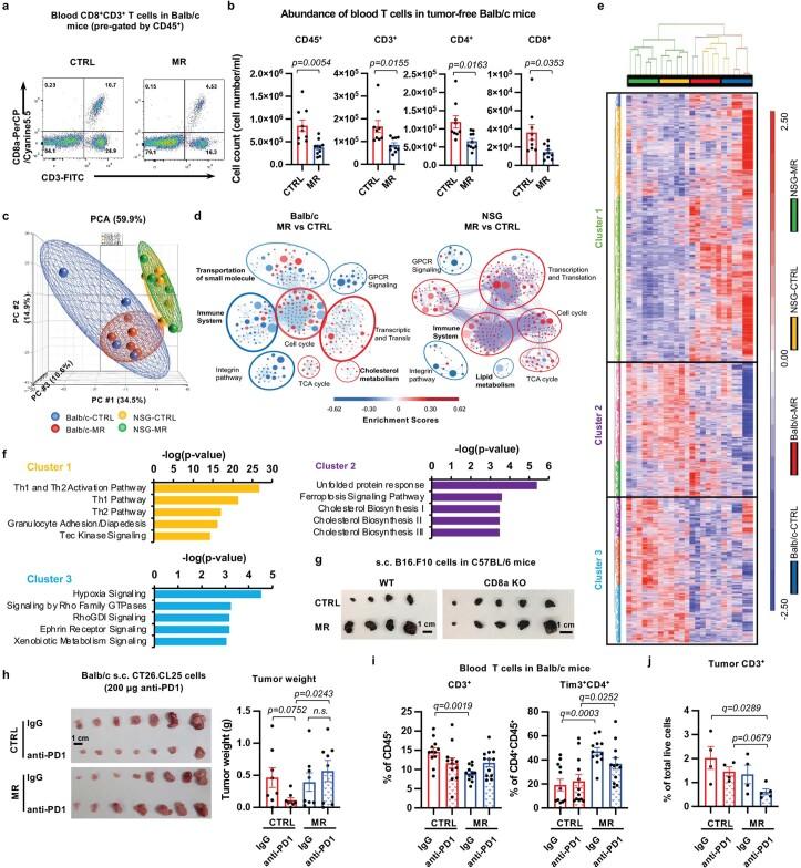
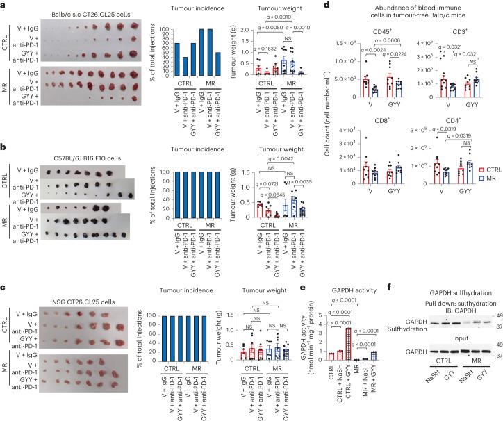
Restriction of methionine (MR), a sulfur-containing essential amino acid, has been reported to repress cancer growth and improve therapeutic responses in several preclinical settings. However, how MR impacts cancer progression in the context of the intact immune system is unknown. Here we report that while inhibiting cancer growth in immunocompromised mice, MR reduces T cell abundance, exacerbates tumour growth and impairs tumour response to immunotherapy in immunocompetent male and female mice. Mechanistically, MR reduces microbial production of hydrogen sulfide, which is critical for immune cell survival/activation. Dietary supplementation of a hydrogen sulfide donor or a precursor, or methionine, stimulates antitumour immunity and suppresses tumour progression. Our findings reveal an unexpected negative interaction between MR, sulfur deficiency and antitumour immunity and further uncover a vital role of gut microbiota in mediating this interaction. Our study suggests that any possible anticancer benefits of MR require careful consideration of both the microbiota and the immune system.

摘要

甲硫氨酸(MR)限制,一种含硫必需氨基酸,已被报道在几种临床前环境中抑制癌症生长并改善治疗反应。然而,在完整的免疫系统背景下,MR 如何影响癌症的进展尚不清楚。在这里,我们报告说,虽然在免疫功能低下的小鼠中抑制癌症生长,但 MR 会减少 T 细胞的丰度,加剧肿瘤生长,并损害免疫功能正常的雄性和雌性小鼠对免疫疗法的反应。从机制上讲,MR 减少了微生物产生的硫化氢,这对于免疫细胞的存活/激活至关重要。膳食补充硫化氢供体或前体或甲硫氨酸可刺激抗肿瘤免疫并抑制肿瘤进展。我们的发现揭示了 MR、硫缺乏和抗肿瘤免疫之间意想不到的负相互作用,并进一步揭示了肠道微生物群在介导这种相互作用中的重要作用。我们的研究表明,MR 的任何可能的抗癌益处都需要仔细考虑微生物群和免疫系统。

https://cdn.ncbi.nlm.nih.gov/pmc/blobs/08a6/10513933/cb1d099aae83/42255_2023_854_Fig1_HTML.jpg

文献AI研究员

20分钟写一篇综述,助力文献阅读效率提升50倍。

立即体验

用中文搜PubMed

大模型驱动的PubMed中文搜索引擎

马上搜索

文档翻译

学术文献翻译模型,支持多种主流文档格式。

立即体验