Suppr超能文献

CRB1 在人视网膜类器官中通过 RAB11A+ 囊泡的再循环是必需的。

CRB1 is required for recycling by RAB11A+ vesicles in human retinal organoids.

机构信息

Department of Ophthalmology, Leiden University Medical Center (LUMC), Leiden 2333 ZA, the Netherlands.

Netherlands Institute for Neuroscience, Royal Netherlands Academy of Arts and Sciences (KNAW), Amsterdam 1105 BA, the Netherlands.

出版信息

Stem Cell Reports. 2023 Sep 12;18(9):1793-1810. doi: 10.1016/j.stemcr.2023.07.001. Epub 2023 Aug 3.

Abstract

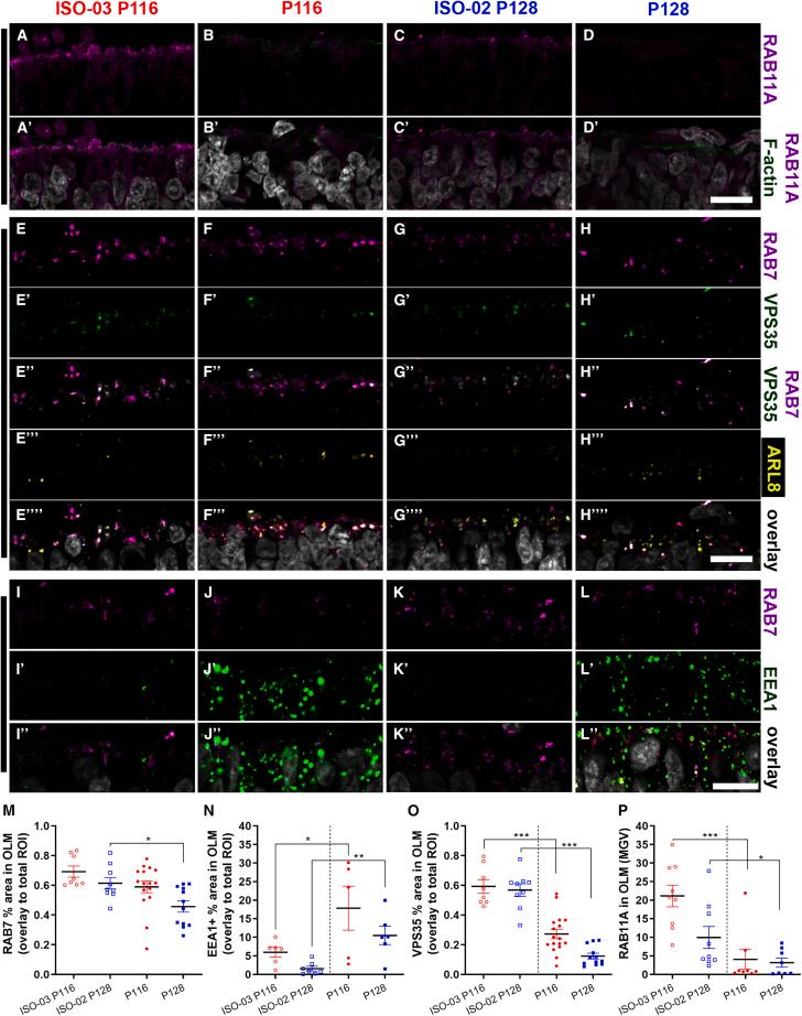
CRB1 gene mutations can cause early- or late-onset retinitis pigmentosa, Leber congenital amaurosis, or maculopathy. Recapitulating human CRB1 phenotypes in animal models has proven challenging, necessitating the development of alternatives. We generated human induced pluripotent stem cell (iPSC)-derived retinal organoids of patients with retinitis pigmentosa caused by biallelic CRB1 mutations and evaluated them against autologous gene-corrected hiPSCs and hiPSCs from healthy individuals. Patient organoids show decreased levels of CRB1 and NOTCH1 expression at the retinal outer limiting membrane. Proximity ligation assays show that human CRB1 and NOTCH1 can interact via their extracellular domains. CRB1 patient organoids feature increased levels of WDFY1+ vesicles, fewer RAB11A+ recycling endosomes, decreased VPS35 retromer complex components, and more degradative endolysosomal compartments relative to isogenic control organoids. Taken together, our data demonstrate that patient-derived retinal organoids enable modeling of retinal degeneration and highlight the importance of CRB1 in early endosome maturation receptor recycling in the retina.

摘要

CRB1 基因突变可导致早发性或晚发性视网膜色素变性、莱伯先天性黑矇或黄斑病变。在动物模型中重现人类 CRB1 表型极具挑战性,因此需要开发替代方法。我们生成了由双等位基因突变引起的视网膜色素变性患者的人诱导多能干细胞(iPSC)衍生的视网膜类器官,并将其与自体基因校正的 hiPSC 和健康个体的 hiPSC 进行了评估。患者类器官在视网膜外节膜处显示 CRB1 和 NOTCH1 表达水平降低。邻近连接分析显示,人类 CRB1 和 NOTCH1 可以通过其细胞外结构域相互作用。与同基因对照类器官相比,CRB1 患者类器官中 WDFY1+小泡的水平升高,RAB11A+再循环内体减少,VPS35 逆行转运复合体成分减少,降解性内溶酶体区室增多。综上所述,我们的数据表明,患者来源的视网膜类器官可用于模拟视网膜变性,并强调了 CRB1 在视网膜早期内体成熟受体再循环中的重要性。

https://cdn.ncbi.nlm.nih.gov/pmc/blobs/bd57/10545476/090c67b39545/fx1.jpg

文献AI研究员

20分钟写一篇综述,助力文献阅读效率提升50倍。

立即体验

用中文搜PubMed

大模型驱动的PubMed中文搜索引擎

马上搜索

文档翻译

学术文献翻译模型,支持多种主流文档格式。

立即体验