Suppr超能文献

慢性淋巴细胞白血病中突变介导的对 H3B-8800 剪接抑制剂的敏感性。

mutation-mediated sensitization to H3B-8800 splicing inhibitor in chronic lymphocytic leukemia.

机构信息

Institut d'Investigacions Biomèdiques August Pi i Sunyer, Barcelona, Spain.

Centre for Genomic Regulation, The Barcelona Institute of Science and Technology, Barcelona, Spain.

出版信息

Life Sci Alliance. 2023 Aug 10;6(11). doi: 10.26508/lsa.202301955. Print 2023 Nov.

Abstract

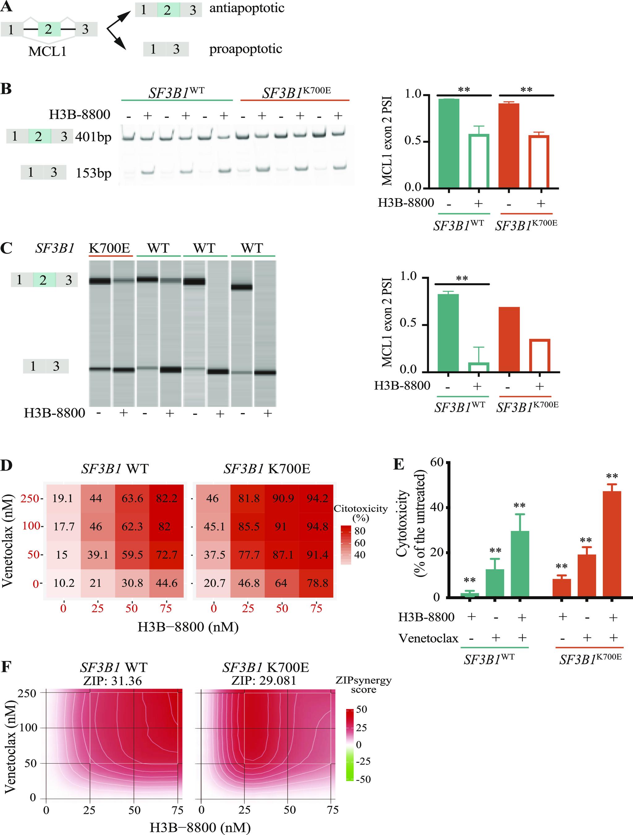
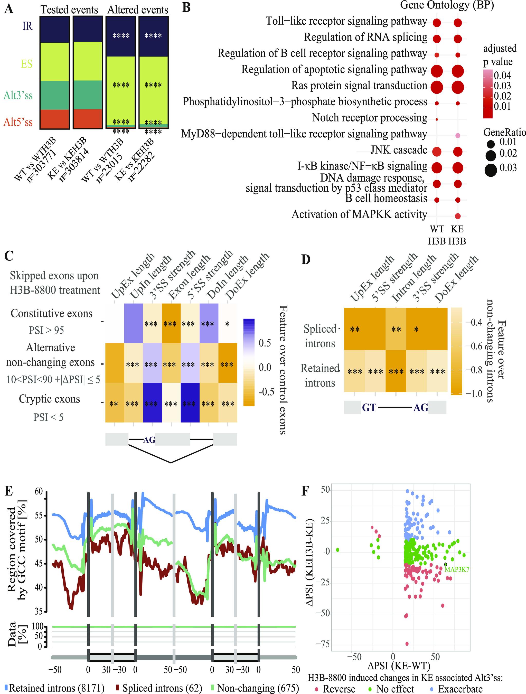
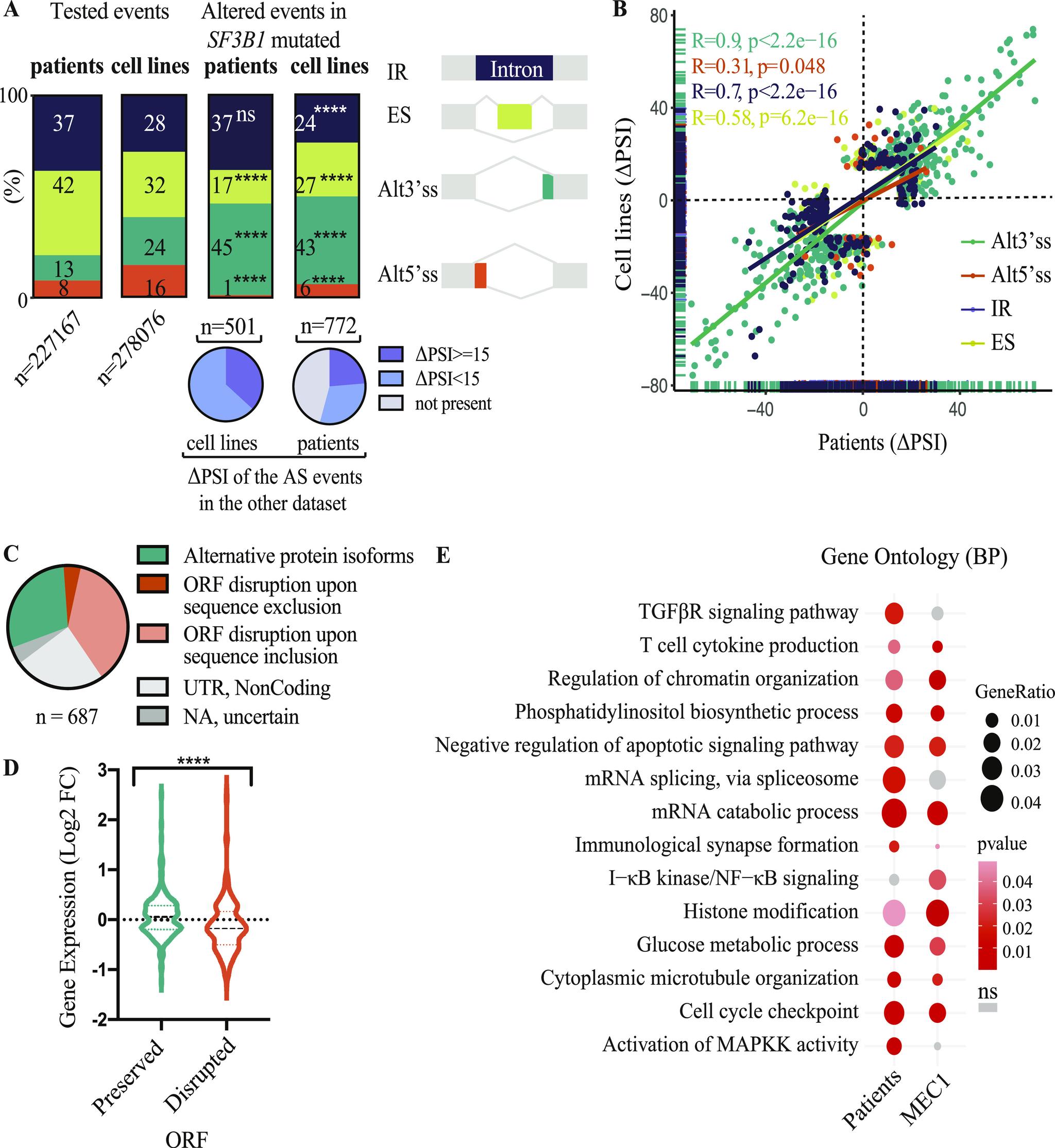
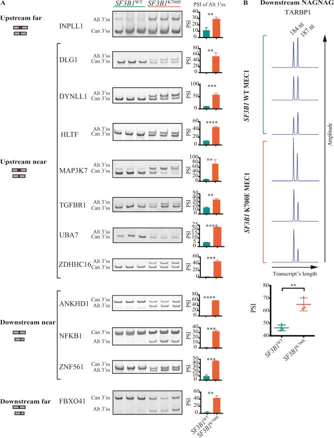
Splicing factor 3B subunit 1 (SF3B1) is involved in pre-mRNA branch site recognition and is the target of antitumor-splicing inhibitors. Mutations in are observed in 15% of patients with chronic lymphocytic leukemia (CLL) and are associated with poor prognosis, but their pathogenic mechanisms remain poorly understood. Using deep RNA-sequencing data from 298 CLL tumor samples and isogenic WT and K700E-mutated CLL cell lines, we characterize targets and pre-mRNA sequence features associated with the selection of cryptic 3' splice sites upon mutation, including an event in the gene relevant for activation of NF-κB signaling. Using the H3B-8800 splicing modulator, we show, for the first time in CLL, cytotoxic effects in vitro in primary CLL samples and in -mutated isogenic CLL cell lines, accompanied by major splicing changes and delayed leukemic infiltration in a CLL xenotransplant mouse model. H3B-8800 displayed preferential lethality towards -mutated cells and synergism with the BCL2 inhibitor venetoclax, supporting the potential use of SF3B1 inhibitors as a novel therapeutic strategy in CLL.

摘要

剪接因子 3B 亚基 1(SF3B1)参与前体 mRNA 分支位点识别,是抗肿瘤剪接抑制剂的靶点。在 15%的慢性淋巴细胞白血病(CLL)患者中观察到 突变,与预后不良相关,但它们的致病机制仍知之甚少。我们使用来自 298 个 CLL 肿瘤样本和同源 WT 和 K700E 突变 CLL 细胞系的深度 RNA-seq 数据,对突变后选择隐蔽 3' 剪接位点的靶标和前体 mRNA 序列特征进行了表征,包括与 NF-κB 信号激活相关的 基因中的一个事件。使用 H3B-8800 剪接调节剂,我们首次在 CLL 中,在体外原代 CLL 样本和 突变的同源 CLL 细胞系中显示出细胞毒性作用,同时伴有主要的剪接变化,并在 CLL 异种移植小鼠模型中延迟白血病浸润。H3B-8800 对 突变细胞表现出优先的致死性,并与 BCL2 抑制剂 venetoclax 具有协同作用,支持将 SF3B1 抑制剂作为 CLL 的一种新的治疗策略。

https://cdn.ncbi.nlm.nih.gov/pmc/blobs/ed2f/10415613/a011156007a5/LSA-2023-01955_Fig1.jpg

文献AI研究员

20分钟写一篇综述,助力文献阅读效率提升50倍。

立即体验

用中文搜PubMed

大模型驱动的PubMed中文搜索引擎

马上搜索

文档翻译

学术文献翻译模型,支持多种主流文档格式。

立即体验