Suppr超能文献

一线 durvalumab 和 tremelimumab 联合化疗治疗 RAS 突变型转移性结直肠癌:一项 1b/2 期试验。

First-line durvalumab and tremelimumab with chemotherapy in RAS-mutated metastatic colorectal cancer: a phase 1b/2 trial.

机构信息

Université Bourgogne Franche-Comté, Dijon, France.

Cancer Biology Transfer Platform, Department of Biology and Pathology of Tumors, Georges-François Leclerc Anticancer Center, UNICANCER, Dijon, France.

出版信息

Nat Med. 2023 Aug;29(8):2087-2098. doi: 10.1038/s41591-023-02497-z. Epub 2023 Aug 10.

Abstract

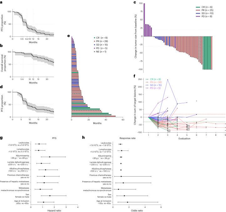
Although patients with microsatellite instable metastatic colorectal cancer (CRC) benefit from immune checkpoint blockade, chemotherapy with targeted therapies remains the only therapeutic option for microsatellite stable (MSS) tumors. The single-arm, phase 1b/2 MEDITREME trial evaluated the safety and efficacy of durvalumab plus tremelimumab combined with mFOLFOX6 chemotherapy in first line, in 57 patients with RAS-mutant unresectable metastatic CRC. Safety was the primary objective of phase Ib; no safety issue was observed. The phase 2 primary objective of efficacy in terms of 3-month progression-free survival (PFS) in patients with MSS tumors was met, with 3-month PFS of 90.7% (95% confidence interval (CI): 79.2-96%). For secondary objectives, response rate was 64.5%; median PFS was 8.2 months (95% CI: 5.9-8.6); and overall survival was not reached in patients with MSS tumors. We observed higher tumor mutational burden and lower genomic instability in responders. Integrated transcriptomic analysis underlined that high immune signature and low epithelial-mesenchymal transition were associated with better outcome. Immunomonitoring showed induction of neoantigen and NY-ESO1 and TERT blood tumor-specific T cell response associated with better PFS. The combination of durvalumab-tremelimumab with mFOLFOX6 was tolerable with promising clinical activity in MSS mCRC. Clinicaltrials.gov identifier: NCT03202758 .

摘要

尽管微卫星不稳定转移性结直肠癌(CRC)患者受益于免疫检查点阻断,但针对微卫星稳定(MSS)肿瘤,化疗联合靶向治疗仍然是唯一的治疗选择。这项单臂、1b/2 期 MEDITREME 试验评估了 durvalumab 联合 tremelimumab 联合 mFOLFOX6 化疗一线治疗 RAS 突变不可切除转移性 CRC 患者的安全性和疗效,共入组 57 例患者。Ib 期的主要目的是评估安全性;未观察到安全性问题。MSS 肿瘤患者的 3 个月无进展生存(PFS)是 2 期的主要疗效终点,3 个月 PFS 率为 90.7%(95%置信区间[CI]:79.2-96%)。次要终点方面,缓解率为 64.5%;中位 PFS 为 8.2 个月(95%CI:5.9-8.6);MSS 肿瘤患者的总生存尚未达到。我们观察到应答者的肿瘤突变负担更高,基因组不稳定性更低。整合转录组分析强调,高免疫特征和低上皮-间充质转化与更好的结局相关。免疫监测显示,新抗原和 NY-ESO1 和 TERT 血肿瘤特异性 T 细胞反应的诱导与更好的 PFS 相关。durvalumab-tremelimumab 联合 mFOLFOX6 治疗耐受性良好,在 MSS mCRC 中具有有前景的临床活性。临床试验标识符:NCT03202758。

https://cdn.ncbi.nlm.nih.gov/pmc/blobs/82c0/10427431/ac4e7c765119/41591_2023_2497_Fig1_HTML.jpg

文献AI研究员

20分钟写一篇综述,助力文献阅读效率提升50倍。

立即体验

用中文搜PubMed

大模型驱动的PubMed中文搜索引擎

马上搜索

文档翻译

学术文献翻译模型,支持多种主流文档格式。

立即体验