Suppr超能文献

折射率成象显示,消除 ATP 合酶 C 亚基并不阻止依赖于腺嘌呤核苷酸转位酶的线粒体通透性转变。

Refractive Index Imaging Reveals That Elimination of the ATP Synthase C Subunit Does Not Prevent the Adenine Nucleotide Translocase-Dependent Mitochondrial Permeability Transition.

机构信息

Department of Molecular Pathobiology, New York University, 345 East 24th Street, New York, NY 10010, USA.

Department of Medicine, Albert Einstein College of Medicine, 1300 Morris Park Ave, New York, NY 10461, USA.

出版信息

Cells. 2023 Jul 27;12(15):1950. doi: 10.3390/cells12151950.

Abstract

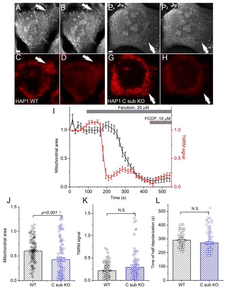
The mitochondrial permeability transition pore (mPTP) is a large, weakly selective pore that opens in the mitochondrial inner membrane in response to the pathological increase in matrix Ca concentration. mPTP activation has been implicated as a key factor contributing to stress-induced necrotic and apoptotic cell death. The molecular identity of the mPTP is not completely understood. Both ATP synthase and adenine nucleotide translocase (ANT) have been described as important components of the mPTP. Using a refractive index (RI) imaging approach, we recently demonstrated that the removal of either ATP synthase or ANT eliminates the Ca-induced mPTP in experiments with intact cells. These results suggest that mPTP formation relies on the interaction between ATP synthase and ANT protein complexes. To gain further insight into this process, we used RI imaging to investigate mPTP properties in cells with a genetically eliminated C subunit of ATP synthase. These cells also lack ATP6, ATP8, 6.8PL subunits and DAPIT but, importantly, have a vestigial ATP synthase complex with assembled F1 and peripheral stalk domains. We found that these cells can still undergo mPTP activation, which can be blocked by the ANT inhibitor bongkrekic acid. These results suggest that ANT can form the pore independently from the C subunit but still requires the presence of other components of ATP synthase.

摘要

线粒体通透性转换孔(mPTP)是一种大的、弱选择性的孔,在基质 Ca 浓度病理性增加时在内膜上开放。mPTP 的激活被认为是导致应激诱导的坏死和凋亡细胞死亡的关键因素。mPTP 的分子身份尚不完全清楚。ATP 合酶和腺嘌呤核苷酸转运蛋白(ANT)都被描述为 mPTP 的重要组成部分。我们最近使用折射率(RI)成像方法证明,在完整细胞实验中,去除 ATP 合酶或 ANT 均可消除 Ca 诱导的 mPTP。这些结果表明,mPTP 的形成依赖于 ATP 合酶和 ANT 蛋白复合物之间的相互作用。为了更深入地了解这一过程,我们使用 RI 成像技术研究了具有遗传消除的 ATP 合酶 C 亚基的细胞中的 mPTP 特性。这些细胞还缺乏 ATP6、ATP8、6.8PL 亚基和 DAPIT,但重要的是,它们仍有组装的 F1 和外周茎部的残余 ATP 合酶复合物。我们发现这些细胞仍然可以发生 mPTP 激活,这种激活可以被 ANT 抑制剂布格克酸阻断。这些结果表明,ANT 可以独立于 C 亚基形成孔,但仍需要 ATP 合酶的其他成分的存在。

https://cdn.ncbi.nlm.nih.gov/pmc/blobs/d82b/10417283/e3cd30c3a670/cells-12-01950-g001.jpg

文献AI研究员

20分钟写一篇综述,助力文献阅读效率提升50倍。

立即体验

用中文搜PubMed

大模型驱动的PubMed中文搜索引擎

马上搜索

文档翻译

学术文献翻译模型,支持多种主流文档格式。

立即体验