Suppr超能文献

通过表观遗传上调TROP2和SLFN11可增强TROP2抗体药物偶联物戈沙妥珠单抗的治疗效果。

Epigenetically upregulating TROP2 and SLFN11 enhances therapeutic efficacy of TROP2 antibody drug conjugate sacitizumab govitecan.

作者信息

Zhao Ming, DiPeri Timothy P, Raso Maria Gabriela, Zheng Xiaofeng, Rizvi Yasmeen Qamar, Evans Kurt W, Yang Fei, Akcakanat Argun, Roberto Estecio Marco, Tripathy Debu, Dumbrava Ecaterina E, Damodaran Senthil, Meric-Bernstam Funda

机构信息

Department of Investigational Cancer Therapeutics, University of Texas, MD Anderson Cancer Center, Houston, TX, USA.

Department of Surgical Oncology, University of Texas, MD Anderson Cancer Center, Houston, TX, USA.

出版信息

NPJ Breast Cancer. 2023 Aug 11;9(1):66. doi: 10.1038/s41523-023-00573-8.

Abstract

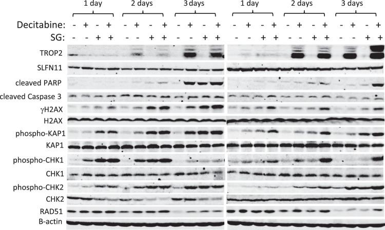
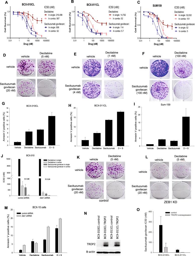
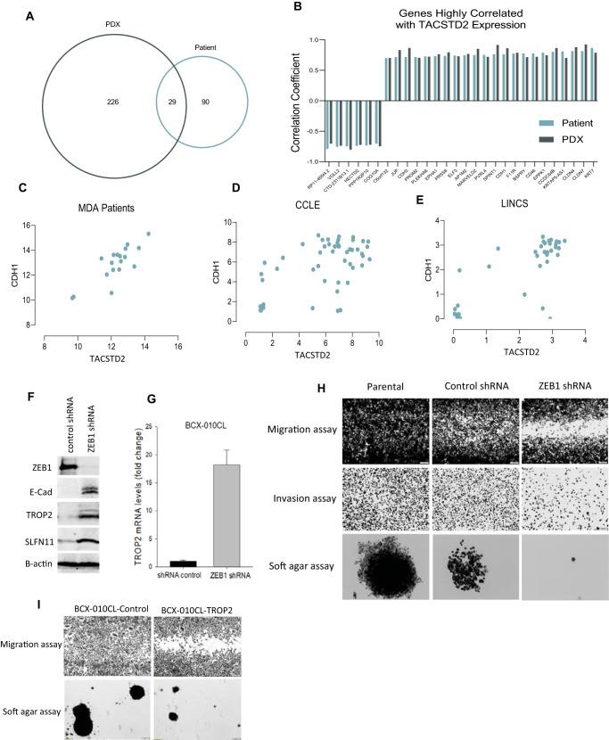
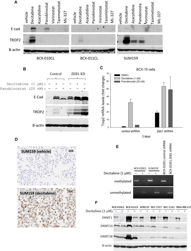
TROP2 antibody drug conjugates (ADCs) are under active development. We seek to determine whether we can enhance activity of TROP2 ADCs by increasing TROP2 expression. In metaplastic breast cancers (MpBC), there is limited expression of TROP2, and downregulating transcription factor ZEB1 upregulates E-cad and TROP2, thus sensitizing cancers to TROP2 ADC sacituzumab govitecan (SG). Demethylating agent decitabine decreases DNA methyltransferase expression and TROP2 promoter methylation and subsequently increases TROP2 expression. Decitabine treatment as well as overexpression of TROP2 significantly enhance SG antitumor activity. Decitabine also increases SLFN11, a biomarker of topoisomerase 1 inhibitor (TOP1) sensitivity and is synergistic with SG which has a TOP1 payload, in TROP2-expressing SLFN11-low BC cells. In conclusion, TROP2 and SLFN11 expression can be epigenetically modulated and the combination of demethylating agent decitabine with TROP2 ADCs may represent a novel therapeutic approach for tumors with low TROP2 or SLFN11 expression.

摘要

TROP2抗体药物偶联物(ADC)正在积极研发中。我们试图确定能否通过增加TROP2表达来增强TROP2 ADC的活性。在化生性乳腺癌(MpBC)中,TROP2表达有限,而下调转录因子ZEB1可上调E-cad和TROP2,从而使癌症对TROP2 ADC赛托珠单抗戈韦单抗(SG)敏感。去甲基化药物地西他滨可降低DNA甲基转移酶表达和TROP2启动子甲基化,随后增加TROP2表达。地西他滨治疗以及TROP2过表达均显著增强SG的抗肿瘤活性。在表达TROP2的SLFN11低的乳腺癌细胞中,地西他滨还可增加拓扑异构酶1抑制剂(TOP1)敏感性的生物标志物SLFN11,并且与具有TOP1载荷的SG具有协同作用。总之,TROP2和SLFN11表达可通过表观遗传方式进行调节,去甲基化药物地西他滨与TROP2 ADC联合使用可能代表一种针对TROP2或SLFN11低表达肿瘤的新型治疗方法。

https://cdn.ncbi.nlm.nih.gov/pmc/blobs/1d2a/10421911/ba26e97f21c6/41523_2023_573_Fig1_HTML.jpg

文献AI研究员

20分钟写一篇综述,助力文献阅读效率提升50倍。

立即体验

用中文搜PubMed

大模型驱动的PubMed中文搜索引擎

马上搜索

文档翻译

学术文献翻译模型,支持多种主流文档格式。

立即体验