Suppr超能文献

细胞内和细胞外的 GPx1 对于控制缺氧性脑胶质瘤中的过氧化氢平衡和缓解氧化应激是必不可少的。

Cellular and exosomal GPx1 are essential for controlling hydrogen peroxide balance and alleviating oxidative stress in hypoxic glioblastoma.

机构信息

Graduate Institute of Clinical Medical Sciences, China Medical University, Taichung, Taiwan.

Graduate Institute of Biomedical Sciences, China Medical University, Taichung, Taiwan; Department of Neurosurgery, China Medical University Hsinchu Hospital, Hsinchu, Taiwan.

出版信息

Redox Biol. 2023 Sep;65:102831. doi: 10.1016/j.redox.2023.102831. Epub 2023 Aug 5.

Abstract

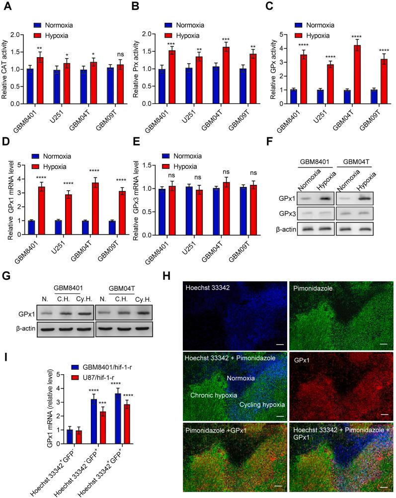
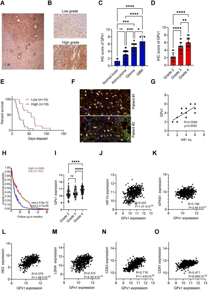
Tumor hypoxia promotes malignant progression and therapeutic resistance in glioblastoma partly by increasing the production of hydrogen peroxide (HO), a type of reactive oxygen species critical for cell metabolic responses due to its additional role as a second messenger. However, the catabolic pathways that prevent HO overload and subsequent tumor cell damage in hypoxic glioblastoma remain unclear. Herein, we present a hypoxia-coordinated HO regulatory mechanism whereby excess HO in glioblastoma induced by hypoxia is diminished by glutathione peroxidase 1 (GPx1), an antioxidant enzyme detoxifying HO, via the binding of hypoxia-inducible factor-1α (HIF-1α) to GPx1 promoter. Depletion of GPx1 results in HO overload and apoptosis in glioblastoma cells, as well as growth inhibition in glioblastoma xenografts. Moreover, tumor hypoxia increases exosomal GPx1 expression, which assists glioblastoma and endothelial cells in countering HO or radiation-induced apoptosis in vitro and in vivo. Clinical data explorations further demonstrate that GPx1 expression was positively correlated with tumor grade and expression of HIF-1α, HIF-1α target genes, and exosomal marker genes; by contrast, it was inversely correlated with the overall survival outcome in human glioblastoma specimens. Our analyses validate that the redox balance of HO within hypoxic glioblastoma is clinically relevant and could be maintained by HIF-1α-promoted or exosome-related GPx1.

摘要

肿瘤缺氧通过增加过氧化氢 (HO) 的产生来促进胶质母细胞瘤的恶性进展和治疗抵抗,HO 是一种活性氧物种,由于其作为第二信使的额外作用,对细胞代谢反应至关重要。然而,防止缺氧性胶质母细胞瘤中 HO 过载和随后的肿瘤细胞损伤的分解代谢途径仍不清楚。在此,我们提出了一种缺氧协调的 HO 调节机制,即在缺氧诱导的 HO 过量的情况下,抗氧化酶谷胱甘肽过氧化物酶 1 (GPx1) 通过缺氧诱导因子-1α (HIF-1α) 与 GPx1 启动子结合来减少 HO。GPx1 的耗竭导致胶质母细胞瘤细胞中 HO 过载和细胞凋亡,以及胶质母细胞瘤异种移植物的生长抑制。此外,肿瘤缺氧会增加外泌体 GPx1 的表达,从而协助胶质母细胞瘤和内皮细胞在体外和体内抵抗 HO 或辐射诱导的细胞凋亡。临床数据探索进一步表明,GPx1 的表达与肿瘤分级以及 HIF-1α、HIF-1α 靶基因和外泌体标记基因的表达呈正相关;相反,它与人类胶质母细胞瘤标本的总生存结果呈负相关。我们的分析验证了 HO 在缺氧性胶质母细胞瘤中的氧化还原平衡具有临床相关性,并且可以通过 HIF-1α 促进或外泌体相关的 GPx1 来维持。

https://cdn.ncbi.nlm.nih.gov/pmc/blobs/50df/10428075/9e8ffe86e98e/ga1.jpg

文献AI研究员

20分钟写一篇综述,助力文献阅读效率提升50倍。

立即体验

用中文搜PubMed

大模型驱动的PubMed中文搜索引擎

马上搜索

文档翻译

学术文献翻译模型,支持多种主流文档格式。

立即体验