Suppr超能文献

BPIFB4 及其与长寿相关的单倍型可保护人类和小鼠免受心肌缺血的影响。

BPIFB4 and its longevity-associated haplotype protect from cardiac ischemia in humans and mice.

机构信息

Cardiovascular Department, IRCCS MultiMedica, Milan, Italy.

Cardiothoracovascular Department, Azienda Sanitaria Universitaria Giuliano Isontina, Trieste, Italy.

出版信息

Cell Death Dis. 2023 Aug 15;14(8):523. doi: 10.1038/s41419-023-06011-8.

Abstract

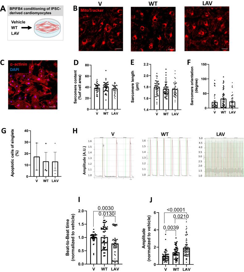
Long-living individuals (LLIs) escape age-related cardiovascular complications until the very last stage of life. Previous studies have shown that a Longevity-Associated Variant (LAV) of the BPI Fold Containing Family B Member 4 (BPIFB4) gene correlates with an extraordinarily prolonged life span. Moreover, delivery of the LAV-BPIFB4 gene exerted therapeutic action in murine models of atherosclerosis, limb ischemia, diabetic cardiomyopathy, and aging. We hypothesize that downregulation of BPIFB4 expression marks the severity of coronary artery disease (CAD) in human subjects, and supplementation of the LAV-BPIFB4 protects the heart from ischemia. In an elderly cohort with acute myocardial infarction (MI), patients with three-vessel CAD were characterized by lower levels of the natural logarithm (Ln) of peripheral blood BPIFB4 (p = 0.0077). The inverse association between Ln BPIFB4 and three-vessel CAD was confirmed by logistic regression adjusting for confounders (Odds Ratio = 0.81, p = 0.0054). Moreover, in infarcted mice, a single administration of LAV-BPIFB4 rescued cardiac function and vascularization. In vitro studies showed that LAV-BPIFB4 protein supplementation exerted chronotropic and inotropic actions on induced pluripotent stem cell (iPSC)-derived cardiomyocytes. In addition, LAV-BPIFB4 inhibited the pro-fibrotic phenotype in human cardiac fibroblasts. These findings provide a strong rationale and proof of concept evidence for treating CAD with the longevity BPIFB4 gene/protein.

摘要

长寿个体(LLI)直到生命的最后阶段才会逃脱与年龄相关的心血管并发症。先前的研究表明,BPI 折叠包含家族 B 成员 4(BPIFB4)基因的长寿相关变体(LAV)与异常延长的寿命相关。此外,LAV-BPIFB4 基因的传递在动脉粥样硬化、肢体缺血、糖尿病心肌病和衰老的小鼠模型中发挥了治疗作用。我们假设 BPIFB4 表达的下调标志着人类受试者冠状动脉疾病(CAD)的严重程度,并且 LAV-BPIFB4 的补充可保护心脏免受缺血。在急性心肌梗死(MI)的老年队列中,三支血管 CAD 患者的外周血 BPIFB4 的自然对数(Ln)水平较低(p=0.0077)。通过调整混杂因素的逻辑回归证实了 Ln BPIFB4 与三支血管 CAD 之间的反比关系(Odds Ratio=0.81,p=0.0054)。此外,在梗死小鼠中,单次给予 LAV-BPIFB4 可挽救心脏功能和血管生成。体外研究表明,LAV-BPIFB4 蛋白补充对诱导多能干细胞(iPSC)衍生的心肌细胞具有变时和变力作用。此外,LAV-BPIFB4 抑制了人心脏成纤维细胞的促纤维化表型。这些发现为用长寿 BPIFB4 基因/蛋白治疗 CAD 提供了强有力的理由和概念验证证据。

https://cdn.ncbi.nlm.nih.gov/pmc/blobs/8182/10427721/cbed884b7c42/41419_2023_6011_Fig1_HTML.jpg

文献AI研究员

20分钟写一篇综述,助力文献阅读效率提升50倍。

立即体验

用中文搜PubMed

大模型驱动的PubMed中文搜索引擎

马上搜索

文档翻译

学术文献翻译模型,支持多种主流文档格式。

立即体验