Suppr超能文献

稳健的基于二甲基的多重 DIA 通过参考通道将单细胞蛋白质组深度提高一倍。

Robust dimethyl-based multiplex-DIA doubles single-cell proteome depth via a reference channel.

机构信息

Department of Proteomics and Signal Transduction, Max Planck Institute of Biochemistry, Martinsried, Germany.

Boehringer Ingelheim Pharma GmbH & Co. KG, Drug Discovery Sciences, Biberach an der Riss, Germany.

出版信息

Mol Syst Biol. 2023 Sep 12;19(9):e11503. doi: 10.15252/msb.202211503. Epub 2023 Aug 21.

Abstract

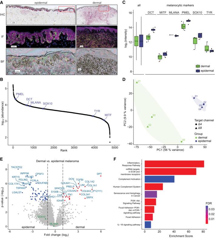
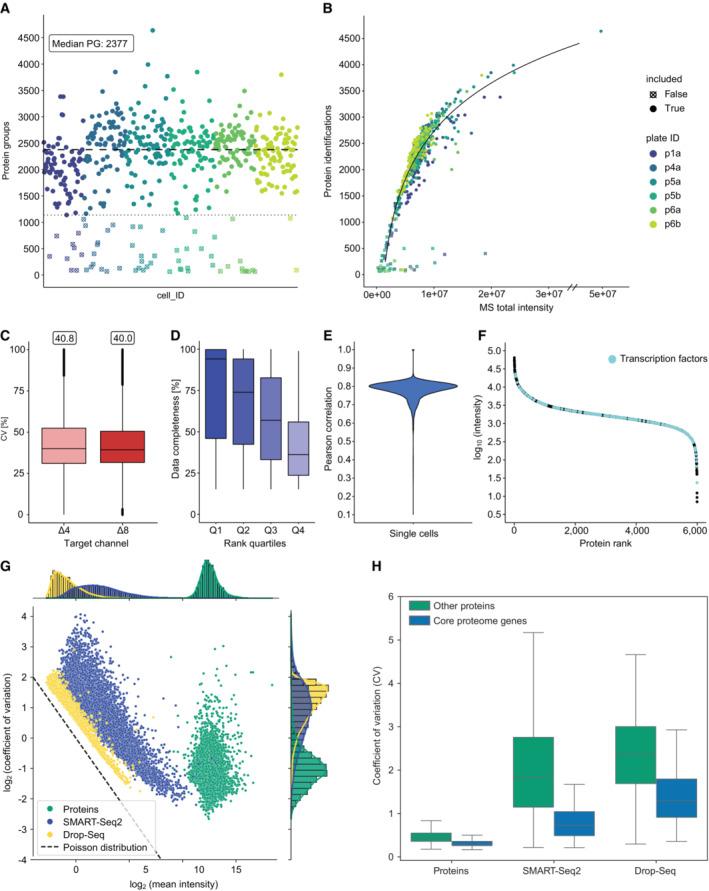
Single-cell proteomics aims to characterize biological function and heterogeneity at the level of proteins in an unbiased manner. It is currently limited in proteomic depth, throughput, and robustness, which we address here by a streamlined multiplexed workflow using data-independent acquisition (mDIA). We demonstrate automated and complete dimethyl labeling of bulk or single-cell samples, without losing proteomic depth. Lys-N digestion enables five-plex quantification at MS1 and MS2 level. Because the multiplexed channels are quantitatively isolated from each other, mDIA accommodates a reference channel that does not interfere with the target channels. Our algorithm RefQuant takes advantage of this and confidently quantifies twice as many proteins per single cell compared to our previous work (Brunner et al, PMID 35226415), while our workflow currently allows routine analysis of 80 single cells per day. Finally, we combined mDIA with spatial proteomics to increase the throughput of Deep Visual Proteomics seven-fold for microdissection and four-fold for MS analysis. Applying this to primary cutaneous melanoma, we discovered proteomic signatures of cells within distinct tumor microenvironments, showcasing its potential for precision oncology.

摘要

单细胞蛋白质组学旨在以无偏倚的方式在蛋白质水平上描述生物学功能和异质性。目前它在蛋白质组学深度、通量和稳健性方面受到限制,我们通过使用数据非依赖采集(mDIA)的简化多路复用工作流程来解决这些问题。我们展示了批量或单细胞样品的自动和完整的二甲基化标记,而不会损失蛋白质组学深度。Lys-N 消化可实现 MS1 和 MS2 水平的五重定量。由于多路复用通道彼此定量分离,mDIA 可容纳一个参考通道,该通道不会干扰目标通道。我们的 RefQuant 算法利用了这一点,与我们之前的工作(Brunner 等人,PMID 35226415)相比,每个单细胞可定量两倍以上的蛋白质,而我们的工作流程目前每天可常规分析 80 个单细胞。最后,我们将 mDIA 与空间蛋白质组学相结合,使 Deep Visual Proteomics 的通量针对微切割增加了七倍,针对 MS 分析增加了四倍。将其应用于原发性皮肤黑色素瘤,我们发现了不同肿瘤微环境中细胞的蛋白质组学特征,展示了其在精准肿瘤学中的潜力。

https://cdn.ncbi.nlm.nih.gov/pmc/blobs/f7b4/10495816/4b5e95d91241/MSB-19-e11503-g009.jpg

文献AI研究员

20分钟写一篇综述,助力文献阅读效率提升50倍。

立即体验

用中文搜PubMed

大模型驱动的PubMed中文搜索引擎

马上搜索

文档翻译

学术文献翻译模型,支持多种主流文档格式。

立即体验