Suppr超能文献

清肺方通过调节丝裂原活化蛋白激酶信号通路对人呼吸道合胞病毒诱导的肺部炎性损伤起到保护作用。

Qingfei Formula Protects against Human Respiratory Syn cytial Virus-induced Lung Inflammatory Injury by Regulating the M APK Signaling Pathway.

作者信息

Sun Ya-Lei, Zhao Pei-Pei, Zhu Cheng-Bi, Li Xin-Min, Yuan Bin

机构信息

Department of Pediatrics, Affiliated Hospital of Nanjing University of Chinese Medicine, Nanjing, 210000, China.

Jiangsu Key Laboratory of Pediatric Respiratory Disease, Institute of Pediatrics, Affiliated Hospital of Nanjing University of Chinese Medicine, Nanjing, 210000, China.

出版信息

Comb Chem High Throughput Screen. 2024;27(7):969-983. doi: 10.2174/1386207326666230821121358.

Abstract

OBJECTIVE

Qingfei formula (QF) is an empirical formula that shows good clinical efficacy in treating human respiratory syncytial virus pneumonia (RSVP). However, the underlying mechanism remains unclear. This study explores the possible pharmacological actions of QF in RSVP treatment.

METHODS

We used a network pharmacology approach to identify the active ingredients of QF, forecast possible therapeutic targets, and analyze biological processes and pathways. Molecular docking simulation was used to evaluate the binding capability of active ingredients and therapeutic targets. Finally, experiments confirmed the reliability of network pharmacology-based prediction of underlying mechanisms.

RESULTS

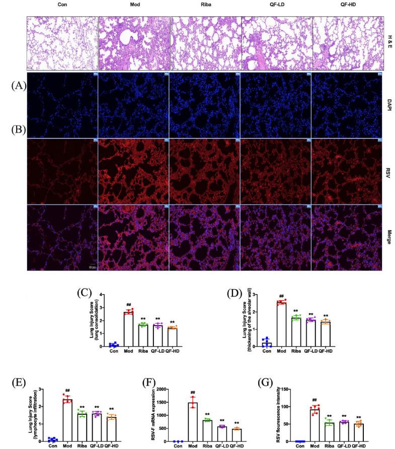
The study identified 92 potential therapeutic targets and corresponding 131 active ingredients. Enrichment analysis showed that QF downregulated the MAPK signaling pathway and suppressed the inflammatory injury to the lungs induced by the RSV virus. Molecular docking simulations demonstrated that the core active ingredients of QF could stably bind to genes associated with the MAPK signaling pathway. QF had a protective effect against pneumonia in RSV-infected mice. The QF group exhibited a significant reduction in the levels of inflammatory mediators, interleukin- 6 (IL-6), interleukin-8 (CXCL8, IL-8), and P-STAT3, compared to the RSV-induced group. The QF group showed remarkably inhibited MAPK1+3(P-ERK1+2) and MAPK8(P-JNK) protein expression.

CONCLUSION

The current study showed that QF downregulated the MAPK signaling pathway, which inhibited pulmonary inflammation triggered by RSV infection. This study recommends the appropriate use of QF in the clinical management of RSVP.

摘要

目的

清肺方(QF)是一个经验方,在治疗人呼吸道合胞病毒肺炎(RSVP)方面显示出良好的临床疗效。然而,其潜在机制仍不清楚。本研究探讨清肺方在RSVP治疗中的可能药理作用。

方法

我们采用网络药理学方法来鉴定清肺方的活性成分,预测可能的治疗靶点,并分析生物学过程和通路。分子对接模拟用于评估活性成分与治疗靶点的结合能力。最后,实验证实了基于网络药理学对潜在机制预测的可靠性。

结果

该研究鉴定出92个潜在治疗靶点和相应的131种活性成分。富集分析表明,清肺方下调丝裂原活化蛋白激酶(MAPK)信号通路,并抑制呼吸道合胞病毒诱导的肺部炎症损伤。分子对接模拟表明,清肺方的核心活性成分可与MAPK信号通路相关基因稳定结合。清肺方对呼吸道合胞病毒感染小鼠的肺炎具有保护作用。与呼吸道合胞病毒诱导组相比,清肺方组炎症介质白细胞介素-6(IL-6)、白细胞介素-8(CXCL8,IL-8)和磷酸化信号转导和转录激活因子3(P-STAT3)水平显著降低。清肺方组丝裂原活化蛋白激酶1+3(P-ERK1+2)和丝裂原活化蛋白激酶8(P-JNK)蛋白表达明显受到抑制。

结论

当前研究表明,清肺方下调MAPK信号通路,抑制呼吸道合胞病毒感染引发的肺部炎症。本研究建议在RSVP的临床管理中适当使用清肺方。

https://cdn.ncbi.nlm.nih.gov/pmc/blobs/c924/11165710/0dfabbd2a864/CCHTS-27-969_F1.jpg

文献AI研究员

20分钟写一篇综述,助力文献阅读效率提升50倍。

立即体验

用中文搜PubMed

大模型驱动的PubMed中文搜索引擎

马上搜索

文档翻译

学术文献翻译模型,支持多种主流文档格式。

立即体验