Suppr超能文献

泛癌症分析和实验验证揭示了 m6A 甲基转移酶 KIAA1429 作为一种潜在的诊断、预后和免疫治疗的生物标志物。

Pan-cancer analysis and experimental validation revealed the m6A methyltransferase KIAA1429 as a potential biomarker for diagnosis, prognosis, and immunotherapy.

机构信息

Department of Thoracic Surgery, Central Hospital Affiliated to Shandong First Medical University, Jinan 250013, Shandong, China.

School of Clinical Medicine, Weifang Medical University, Weifang 261053, Shandong, China.

出版信息

Aging (Albany NY). 2023 Aug 21;15(17):8664-8691. doi: 10.18632/aging.204968.

Abstract

BACKGROUND

KIAA1429, also known as VIRMA (vir-like m6A methyltransferase associated), plays a crucial role in tumorigenesis by modulating the level of m6A methylation. Previous studies have reported the prevalent overexpression of KIAA1429 in multiple cancers, related to a poor prognosis. Nevertheless, the precise role of KIAA1429 in tumor progression and its impact on the immune response remains unclear.

METHODS

A differential analysis of KIAA1429 expression was performed across cancers using data from the Cancer Genome Atlas (TCGA) and Genotype-Tissue Expression (GTEx) databases. We evaluated the role of KIAA1429 in the diagnosis, prognosis, and immunotherapy of tumor patients using bioinformatics methods. In addition, we also analyzed the associations between KIAA1429 and DNA methylation, immunotherapy. RT-qPCR was used to study the expression levels of KIAA1429 mRNA in 11 cell lines.

RESULTS

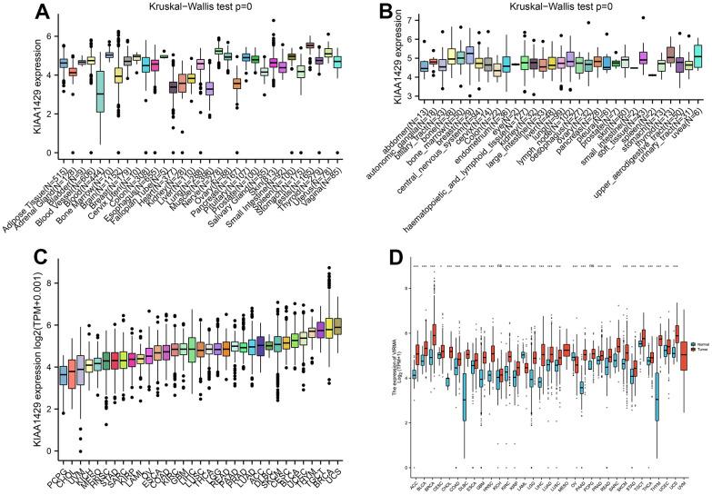
KIAA1429 is found to be overexpressed in 28 cancer types, but its expression is relatively low in patients with acute myeloid leukemia (LAML) and ovarian serous cystadenocarcinoma (OV). Moreover, KIAA1429 demonstrates a positive correlation with advanced stages of multiple cancers. Kaplan-Meier (KM) analysis suggested that patients with elevated KIAA1429 expression had shorter survival. Furthermore, KIAA1429 shows strong associations with DNA methylation, tumor-infiltrating immune cells (TIICs), and the tumor microenvironment (TME). RT-qPCR results indicated significantly higher expression of KIAA1429 in tumor cells compared to matched-normal cells.

CONCLUSIONS

In summary, our work illustrates that KIAA1429 expression is positively connected with poor prognosis in multiple cancers. Moreover, KIAA1429 could serve as a diagnostic factor and a predictor of immune response for specific tumor types.

摘要

背景

KIAA1429,也称为 VIRMA(与病毒样 m6A 甲基转移酶相关),通过调节 m6A 甲基化水平在肿瘤发生中发挥关键作用。先前的研究报告称,KIAA1429 在多种癌症中普遍过表达,与预后不良有关。然而,KIAA1429 在肿瘤进展中的确切作用及其对免疫反应的影响尚不清楚。

方法

使用癌症基因组图谱(TCGA)和基因型组织表达(GTEx)数据库中的数据,对 KIAA1429 的表达进行了癌症间的差异分析。我们使用生物信息学方法评估了 KIAA1429 在肿瘤患者的诊断、预后和免疫治疗中的作用。此外,我们还分析了 KIAA1429 与 DNA 甲基化、免疫治疗的相关性。使用 RT-qPCR 研究了 11 个细胞系中 KIAA1429 mRNA 的表达水平。

结果

发现 KIAA1429 在 28 种癌症类型中过表达,但在急性髓性白血病(LAML)和卵巢浆液性囊腺癌(OV)患者中的表达相对较低。此外,KIAA1429 与多种癌症的晚期阶段呈正相关。Kaplan-Meier(KM)分析表明,表达升高的 KIAA1429 的患者生存时间更短。此外,KIAA1429 与 DNA 甲基化、肿瘤浸润免疫细胞(TIIC)和肿瘤微环境(TME)有很强的关联。RT-qPCR 结果表明,肿瘤细胞中 KIAA1429 的表达明显高于匹配的正常细胞。

结论

总之,我们的工作表明,KIAA1429 的表达与多种癌症的不良预后呈正相关。此外,KIAA1429 可以作为特定肿瘤类型的诊断因子和免疫反应预测因子。

https://cdn.ncbi.nlm.nih.gov/pmc/blobs/9018/10522386/b06e75e4296c/aging-15-204968-g001.jpg

文献AI研究员

20分钟写一篇综述,助力文献阅读效率提升50倍。

立即体验

用中文搜PubMed

大模型驱动的PubMed中文搜索引擎

马上搜索

文档翻译

学术文献翻译模型,支持多种主流文档格式。

立即体验