Suppr超能文献

Dectin-1 刺激在 HIV 感染和衰老的背景下促进了一种独特的炎症特征。

Dectin-1 stimulation promotes a distinct inflammatory signature in the setting of HIV-infection and aging.

机构信息

Yale School of Medicine, Section of Infectious Diseases, Department of Internal Medicine, New Haven, CT 06520-8022, USA.

Interdepartmental Program in Computational Biology and Bioinformatics, Yale University, New Haven, CT 06520-8022, USA.

出版信息

Aging (Albany NY). 2023 Aug 21;15(16):7866-7908. doi: 10.18632/aging.204927.

Abstract

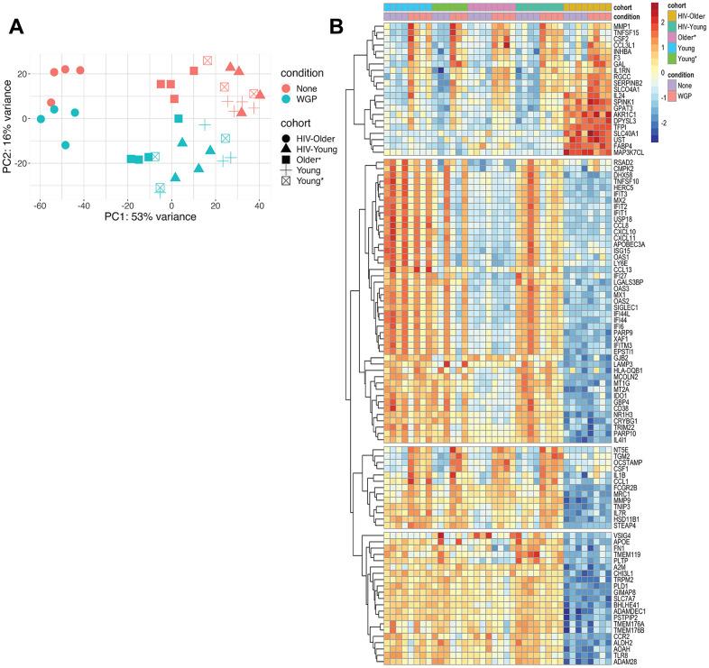
Dectin-1 is an innate immune receptor that recognizes and binds β-1, 3/1, 6 glucans on fungi. We evaluated Dectin-1 function in myeloid cells in a cohort of HIV-positive and HIV-negative young and older adults. Stimulation of monocytes with β-D-glucans induced a pro-inflammatory phenotype in monocytes of HIV-infected individuals that was characterized by increased levels of IL-12, TNF-α, and IL-6, with some age-associated cytokine increases also noted. Dendritic cells showed a striking HIV-associated increase in IFN-α production. These increases in cytokine production paralleled increases in Dectin-1 surface expression in both monocytes and dendritic cells that were noted with both HIV and aging. Differential gene expression analysis showed that HIV-positive older adults had a distinct gene signature compared to other cohorts characterized by a robust TNF-α and coagulation response (increased at baseline), a persistent IFN-α and IFN-γ response, and an activated dendritic cell signature/M1 macrophage signature upon Dectin-1 stimulation. Dectin-1 stimulation induced a strong upregulation of MTORC1 signaling in all cohorts, although increased in the HIV-Older cohort (stimulation and baseline). Overall, our study demonstrates that the HIV Aging population has a distinct immune signature in response to Dectin-1 stimulation. This signature may contribute to the pro-inflammatory environment that is associated with HIV and aging.

摘要

Dectin-1 是一种先天免疫受体,可识别和结合真菌上的β-1,3/1,6 葡聚糖。我们在一组 HIV 阳性和 HIV 阴性的年轻和老年成年人中评估了髓样细胞中的 Dectin-1 功能。β-D-葡聚糖刺激单核细胞,导致 HIV 感染个体的单核细胞表现出促炎表型,其特征是 IL-12、TNF-α 和 IL-6 水平增加,并且还观察到一些与年龄相关的细胞因子增加。树突状细胞表现出惊人的与 HIV 相关的 IFN-α 产生增加。这些细胞因子产生的增加与单核细胞和树突状细胞中 Dectin-1 表面表达的增加平行,这在 HIV 和衰老中都有观察到。差异基因表达分析显示,与其他队列相比,HIV 阳性老年人具有独特的基因特征,其特征是 TNF-α 和凝血反应强烈(基线时增加),IFN-α 和 IFN-γ 反应持续存在,以及 Dectin-1 刺激后的树突状细胞特征/M1 巨噬细胞特征激活。Dectin-1 刺激在所有队列中均强烈上调 MTORC1 信号通路,尽管在 HIV-老年队列中增加(刺激和基线)。总体而言,我们的研究表明,HIV 老龄化人群对 Dectin-1 刺激有独特的免疫特征。该特征可能有助于与 HIV 和衰老相关的促炎环境。

https://cdn.ncbi.nlm.nih.gov/pmc/blobs/850c/10497004/8b3b0b15aff9/aging-15-204927-g001.jpg

文献AI研究员

20分钟写一篇综述,助力文献阅读效率提升50倍。

立即体验

用中文搜PubMed

大模型驱动的PubMed中文搜索引擎

马上搜索

文档翻译

学术文献翻译模型,支持多种主流文档格式。

立即体验