Suppr超能文献

由 产生的过氧化氢酶保护 免受 HO 胁迫——在跨界协同作用谜题中又多了一块。

Catalase produced by protects from HO stress-one more piece in the cross-kingdom synergism puzzle.

机构信息

Department of Oral Biology, University of Florida College of Dentistry , Gainesville, Florida, USA.

Department of Restorative Dental Sciences, University of Florida College of Dentistry , Gainesville, Florida, USA.

出版信息

mSphere. 2023 Oct 24;8(5):e0029523. doi: 10.1128/msphere.00295-23. Epub 2023 Aug 21.

Abstract

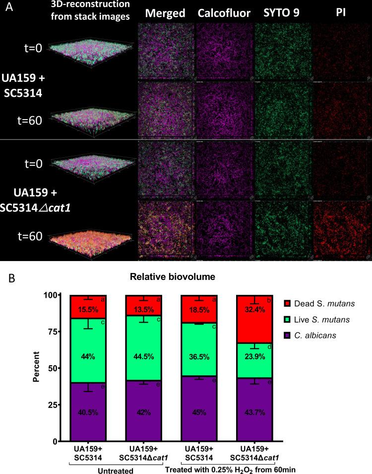
Co-infection with and is associated with dental caries, and their co-cultivation results in enhanced biofilm matrix production that contributes to increased virulence and caries risk. Moreover, the catalase-negative demonstrates increased oxidative stress tolerance when co-cultivated in biofilms with a catalase-producing yeast. Here, we sought to obtain mechanistic insights into the increased HO tolerance of when co-cultivated with clinical isolates of , and . Additionally, the SC5314 laboratory strain, its catalase mutant (SC5314), and UA159 and its glucosyltransferase B/C mutant (UA159) were grown as single- and dual-species biofilms. Time-kill assays revealed that upon acute HO challenge, the survival rates of in dual-species biofilms with the clinical isolates and SC5314 were greater than when paired with SC5314 or as a single-species biofilm. Importantly, this protection was independent of glucan production through GtfB/C. Transwell assays and treatment with HO-pre-stimulated SC5314 supernatant revealed that this protection is contact-dependent. Biofilm stability assays with sublethal HO or peroxigenic A12 challenge resulted in biomass reduction of single-species UA159 and dual-species with SC5314 biofilms compared to UA159 biofilms co-cultured with SC5314. oxidative stress genes were upregulated in single-species biofilms when exposed to HO but not when was co-cultivated with SC5314. Here, we uncovered a novel, contact-dependent, synergistic interaction in which the catalase of protects against HO. IMPORTANCE It is well established that co-infection with the gram-positive caries-associated bacterium and the yeast pathobiont results in aggressive forms of caries in humans and animal models. Together, these microorganisms form robust biofilms through enhanced production of extracellular polysaccharide matrix. Further, co-habitation in a biofilm community appears to enhance these microbes' tolerance to environmental stressors. Here, we show that catalase produced by protects from HO stress in a biofilm matrix-independent manner. Our findings uncovered a novel synergistic trait between these two microorganisms that could be further exploited for dental caries prevention and control.

摘要

和 共感染与龋齿有关,它们的共培养导致生物膜基质产生增加,从而导致毒力和龋齿风险增加。此外,当与产过氧化氢酶的酵母共培养时,过氧化氢酶阴性的 表现出增加的氧化应激耐受能力。在这里,我们试图从机制上深入了解 与临床分离株 、 和 共培养时对 HO 耐受性增加的原因。此外,还培养了临床分离株 和 实验室菌株 SC5314 及其过氧化氢酶突变株(SC5314)以及 UA159 及其葡糖基转移酶 B/C 突变株(UA159)的单种和两种物种生物膜。时间杀伤试验表明,在急性 HO 挑战下,与临床分离株和 SC5314 共培养的 生物膜中的 存活率高于与 SC5314 配对或作为单种生物膜的存活率。重要的是,这种保护作用不依赖于通过 GtfB/C 产生的葡聚糖。通过 transwell 试验和用 HO 预刺激的 SC5314 上清液处理表明,这种保护作用是接触依赖性的。亚致死 HO 或过氧化物产生的 A12 挑战后的生物膜稳定性试验导致与 SC5314 共培养的 UA159 单种生物膜和与 SC5314 共培养的双种生物膜的生物量减少,而与 UA159 生物膜共培养的双种生物膜则减少。当暴露于 HO 时,单种生物膜中的 氧化应激基因上调,但当与 SC5314 共培养时则没有。在这里,我们揭示了一种新的、接触依赖性的协同相互作用,其中 的过氧化氢酶保护 免受 HO 的影响。意义 众所周知,与革兰氏阳性致龋菌 和酵母共生菌 共感染会导致人类和动物模型中侵袭性形式的龋齿。这些微生物通过增强细胞外多糖基质的产生共同形成坚固的生物膜。此外,生物膜群落中的共生似乎增强了这些微生物对环境胁迫的耐受能力。在这里,我们表明 产生的过氧化氢酶以生物膜基质独立的方式保护 免受 HO 应激。我们的研究结果揭示了这两种微生物之间的一种新的协同特性,这一特性可以进一步用于预防和控制龋齿。

https://cdn.ncbi.nlm.nih.gov/pmc/blobs/1afa/10597455/0dcd8ec5da33/msphere.00295-23.f001.jpg

文献AI研究员

20分钟写一篇综述,助力文献阅读效率提升50倍。

立即体验

用中文搜PubMed

大模型驱动的PubMed中文搜索引擎

马上搜索

文档翻译

学术文献翻译模型,支持多种主流文档格式。

立即体验