Suppr超能文献

酸蚀纳米雄黄炮制产物通过 p53/BNIP3/NIX 通路诱导细胞自噬抑制乳腺癌。

Acid ground nano-realgar processed product inhibits breast cancer by inducing mitophagy via the p53/BNIP3/NIX pathway.

机构信息

College of Pharmacy, Hubei University of Chinese Medicine, Wuhan, Hubei, China.

Department of Pharmacy, Taihe Hospital, Hubei University of Medicine, Shiyan, Hubei, China.

出版信息

J Cell Mol Med. 2023 Nov;27(22):3478-3490. doi: 10.1111/jcmm.17917. Epub 2023 Aug 23.

Abstract

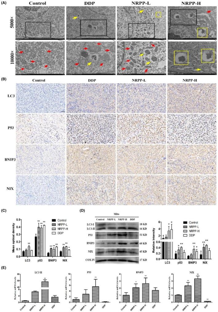
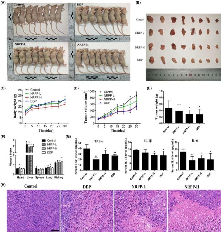
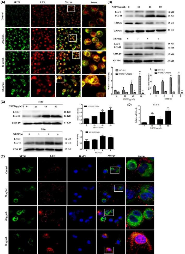
Breast cancer is a highly prevalent malignancy with the first morbidity and the primary reason for female cancer-related deaths worldwide. Acid ground nano-realgar processed product (NRPP) could inhibit breast cancer cell proliferation and induce autophagy in our previous research; however, the underlying mechanisms are still unclear. Therefore, this research aimed to verify whether NRPP induces breast cancer mitophagy and explore the mitophagy-mediated mechanism. Primarily, rhodamine-123 assay and transmission electron microscopy were applied to detect mitochondrial membrane potential (MMP) and ultrastructural changes in the MDA-MB-435S cells, respectively. Mito-Tracker Green/Lyso-Tracker Red staining, western blot, immunofluorescence and RT-PCR were used to explore molecular mechanisms of NRPP-induced mitophagy in vitro. MDA-MB-435S breast cancer xenograft models were established to assess the activity and mechanisms of NRPP in vivo. Our results showed that NRPP decreased MMP and increased autophagosome numbers in MDA-MB-435S cells and activated mitophagy. Furthermore, mitophagy was consolidated because mitochondria and lysosomes colocalized phenomenology were observed, and the expression of LC3II/I and COXIV was upregulated. Additionally, we found the p53/BNIP3/NIX pathway was activated. Finally, NRPP inhibited tumour growth and downregulated the levels of TNF-α, IL-1β and IL-6. Necrosis, damaged mitochondria and autophagosomes were observed in xenograft tumour cells, and proteins and mRNA levels of LC3, p53, BNIP3 and NIX were increased. Overall, NRPP inhibited MDA-MB-435S cell proliferation and tumour growth by inducing mitophagy via the p53/BNIP3/NIX pathway. Thus, NRPP is a promising candidate for breast cancer treatment.

摘要

乳腺癌是一种高发的恶性肿瘤,其发病率居全球女性癌症之首,也是女性癌症相关死亡的首要原因。在我们之前的研究中,酸蚀纳米雄黄炮制物(NRPP)可抑制乳腺癌细胞增殖并诱导自噬;然而,其潜在机制尚不清楚。因此,本研究旨在验证 NRPP 是否诱导乳腺癌细胞发生线粒体自噬,并探讨其介导的机制。首先,采用罗丹明 123 法和透射电镜分别检测 MDA-MB-435S 细胞的线粒体膜电位(MMP)和超微结构变化。采用 Mito-Tracker Green/Lyso-Tracker Red 染色、western blot、免疫荧光和 RT-PCR 体外探讨 NRPP 诱导的线粒体自噬的分子机制。建立 MDA-MB-435S 乳腺癌异种移植模型,评估 NRPP 在体内的活性和机制。结果表明,NRPP 降低了 MDA-MB-435S 细胞的 MMP 并增加了自噬体数量,激活了线粒体自噬。此外,观察到线粒体和溶酶体共定位的现象,表明自噬作用增强,LC3II/I 和 COXIV 的表达上调。此外,我们发现 p53/BNIP3/NIX 通路被激活。最后,NRPP 抑制肿瘤生长,并下调 TNF-α、IL-1β 和 IL-6 的水平。在异种移植瘤细胞中观察到坏死、受损的线粒体和自噬体,LC3、p53、BNIP3 和 NIX 的蛋白和 mRNA 水平增加。总之,NRPP 通过激活 p53/BNIP3/NIX 通路诱导乳腺癌 MDA-MB-435S 细胞发生线粒体自噬,从而抑制细胞增殖和肿瘤生长。因此,NRPP 是一种有前途的乳腺癌治疗候选药物。

https://cdn.ncbi.nlm.nih.gov/pmc/blobs/7dde/10660646/77076f33753b/JCMM-27-3478-g004.jpg

文献AI研究员

20分钟写一篇综述,助力文献阅读效率提升50倍。

立即体验

用中文搜PubMed

大模型驱动的PubMed中文搜索引擎

马上搜索

文档翻译

学术文献翻译模型,支持多种主流文档格式。

立即体验