Suppr超能文献

整合分析将自噬与宫内粘连联系起来,并建立了自噬相关的 circRNA-miRNA-mRNA 调控网络。

Integrative analysis links autophagy to intrauterine adhesion and establishes autophagy-related circRNA-miRNA-mRNA regulatory network.

机构信息

Shanghai Key Laboratory of Maternal Fetal Medicine, Shanghai Institute of Maternal-Fetal Medicine and Gynecologic Oncology, Shanghai First Maternity and Infant Hospital, School of Medicine, Tongji University, Shanghai 200092, China.

Department of Gynaecology and Obstetrics, Xiangya Hospital, Central South University, Changsha 410008, China.

出版信息

Aging (Albany NY). 2023 Aug 23;15(16):8275-8297. doi: 10.18632/aging.204969.

Abstract

BACKGROUND

Intrauterine adhesion (IUA) is a troublesome complication characterized with endometrial fibrosis after endometrial trauma. Increasing number of investigations focused on autophagy and non-coding RNA in the pathogenesis of uterine adhesion, but the underlying mechanism needs to be further studied.

METHODS

mRNA expression profile and miRNA expression profile were obtained from Gene Expression Omnibus database. The autophagy related genes were low. Venn diagram was used to set the intersection of autophagy genes and DEGs to obtain ARDEGs. Circbank was used to select hub autophagy-related circRNAs based on ARDEMs. Then, the differentially expressed autophagy-related genes, miRNAs and circRNAs were analyzed by functional enrichment analysis, and protein-protein interaction network analysis. Finally, the expression levels of hub circRNAs and hub miRNAs were validated through RT-PCR of clinical intrauterine adhesion samples. experiments were investigated to explore the effect of hub ARCs on cell autophagy, myofibroblast transformation and collagen deposition.

RESULTS

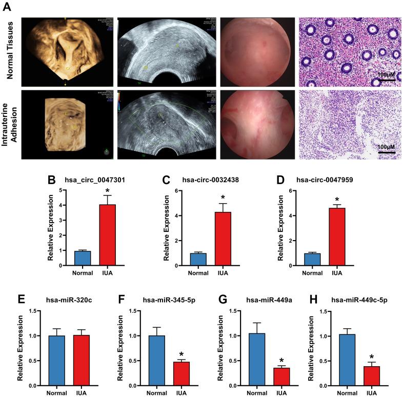
11 autophagy-related differentially expressed genes (ARDEGs) and 41 differentially expressed miRNA (ARDEMs) compared between normal tissues and IUA were identified. Subsequently, the autophagy-related miRNA-mRNA network was constructed and hub ARDEMs were selected. Furthermore, the autophagy-related circRNA-miRNA-mRNA network was established. According to the ranking of number of regulated ARDEMs, hsa-circ-0047959, hsa-circ-0032438, hsa-circ-0047301 were regarded as the hub ARCs. In comparison of normal endometrial tissue, all three hub ARCs were upregulated in IUA tissue. All hub ARDEMs were downregulated except has-miR-320c.

CONCLUSIONS

In the current study, we firstly constructed autophagy-related circRNA-miRNA-mRNA regulatory network and identified hub ARCs and ARDEMs had not been reported in IUA.

摘要

背景

宫腔粘连(IUA)是一种以子宫内膜纤维化为特征的棘手并发症,发生于子宫内膜创伤后。越来越多的研究集中在自噬和非编码 RNA 在上皮粘连发病机制中的作用,但具体机制仍需进一步研究。

方法

从基因表达综合数据库中获取 mRNA 表达谱和 miRNA 表达谱。自噬相关基因低表达。采用 Venn 图获取自噬基因与差异表达基因(DEGs)的交集,得到 ARDEGs。根据 ARDEMs 筛选出 CircBank 中的关键自噬相关 circRNAs。然后,通过功能富集分析和蛋白质-蛋白质相互作用网络分析,对差异表达的自噬相关基因、miRNA 和 circRNA 进行分析。最后,通过 RT-PCR 验证临床宫腔粘连样本中关键 circRNAs 和关键 miRNA 的表达水平。通过实验研究探讨关键 ARC 对细胞自噬、肌成纤维细胞转化和胶原沉积的影响。

结果

鉴定出正常组织与 IUA 组织间 11 个自噬相关差异表达基因(ARDEGs)和 41 个差异表达 miRNA(ARDEMs)。随后构建了自噬相关 miRNA-mRNA 网络,并筛选出关键 ARDEMs。此外,建立了自噬相关 circRNA-miRNA-mRNA 网络。根据调控 ARDEMs 的数量进行排序,hsa-circ-0047959、hsa-circ-0032438 和 hsa-circ-0047301 被认为是关键 ARCs。与正常子宫内膜组织相比,这三个关键 ARCs 在 IUA 组织中均上调。除 has-miR-320c 外,所有关键 ARDEMs 均下调。

结论

本研究首次构建了自噬相关 circRNA-miRNA-mRNA 调控网络,鉴定出关键 ARCs 和 ARDEMs,这些在 IUA 中尚未报道。

https://cdn.ncbi.nlm.nih.gov/pmc/blobs/ca83/10497020/9fcea547bd23/aging-15-204969-g001.jpg

文献AI研究员

20分钟写一篇综述,助力文献阅读效率提升50倍。

立即体验

用中文搜PubMed

大模型驱动的PubMed中文搜索引擎

马上搜索

文档翻译

学术文献翻译模型,支持多种主流文档格式。

立即体验