Suppr超能文献

对其微生物组进行调控后转录组反应的初步见解。

First insights into the transcriptome response upon manipulation of its microbiome.

作者信息

Weiland-Bräuer Nancy, Koutsouveli Vasiliki, Langfeldt Daniela, Schmitz Ruth A

机构信息

Institute of General Microbiology, Kiel University, Kiel, Germany.

GEOMAR Helmholtz Center for Ocean Research Kiel, Düsternbrooker Weg, Kiel, Germany.

出版信息

Front Microbiol. 2023 Aug 10;14:1183627. doi: 10.3389/fmicb.2023.1183627. eCollection 2023.

Abstract

INTRODUCTION

The associated diverse microbiome contributes to the overall fitness of particularly to asexual reproduction. However, how maintains this specific microbiome or reacts to manipulations is unknown.

METHODS

In this report, the response of to manipulations of its native microbiome was studied by a transcriptomics approach. Microbiome-manipulated polyps were generated by antibiotic treatment and challenging polyps with a non-native, native, and potentially pathogenic bacterium. Total RNA extraction followed by RNAseq resulted in over 155 million reads used for a assembly.

RESULTS

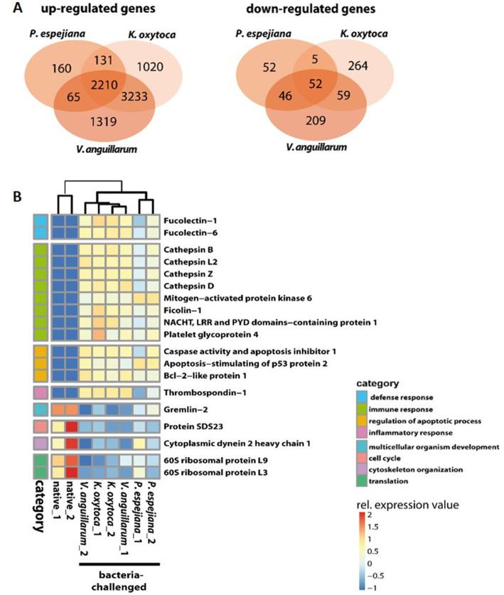
The transcriptome analysis showed that the antibiotic-induced change and resulting reduction of the microbiome significantly affected the host transcriptome, e.g., genes involved in processes related to immune response and defense mechanisms were highly upregulated. Similarly, manipulating the microbiome by challenging the polyp with a high load of bacteria (2 × 10 cells/polyp) resulted in induced transcription of apoptosis-, defense-, and immune response genes. A second focus was on host-derived quorum sensing interference as a potential defense strategy. Quorum Quenching (QQ) activities and the respective encoding QQ-ORFs of were identified by functional screening a cDNA-based expression library generated in Corresponding sequences were identified in the transcriptome assembly. Moreover, gene expression analysis revealed differential expression of QQ genes depending on the treatment, strongly suggesting QQ as an additional defense strategy.

DISCUSSION

Overall, this study allows first insights into response to manipulating its microbiome, thus paving the way for an in-depth analysis of the basal immune system and additional fundamental defense strategies.

摘要

引言

相关的多样化微生物群有助于整体健康,特别是对无性繁殖而言。然而,[生物名称]如何维持这种特定的微生物群或对操作做出反应尚不清楚。

方法

在本报告中,通过转录组学方法研究了[生物名称]对其原生微生物群操作的反应。通过抗生素处理以及用非原生、原生和潜在致病细菌刺激息肉来产生微生物群被操作的息肉。提取总RNA后进行RNA测序,产生了超过1.55亿条读数用于[生物名称]组装。

结果

转录组分析表明,抗生素诱导的变化以及由此导致的微生物群减少显著影响宿主转录组,例如,参与免疫反应和防御机制相关过程的基因高度上调。同样,通过用高负荷细菌(2×10个细胞/息肉)刺激息肉来操纵微生物群,导致凋亡、防御和免疫反应基因的转录被诱导。第二个重点是宿主衍生的群体感应干扰作为一种潜在的防御策略。通过对在[生物名称]中产生的基于cDNA的表达文库进行功能筛选,鉴定了[生物名称]的群体猝灭(QQ)活性和相应的编码QQ开放阅读框。在转录组组装中鉴定出了相应序列。此外,基因表达分析显示QQ基因的表达因处理方式而异,强烈表明QQ是一种额外的防御策略。

讨论

总体而言,本研究首次深入了解了[生物名称]对操纵其微生物群的反应,从而为深入分析基础免疫系统和其他基本防御策略铺平了道路。

https://cdn.ncbi.nlm.nih.gov/pmc/blobs/1b51/10448538/727aa5d012ac/fmicb-14-1183627-g001.jpg

文献AI研究员

20分钟写一篇综述,助力文献阅读效率提升50倍。

立即体验

用中文搜PubMed

大模型驱动的PubMed中文搜索引擎

马上搜索

文档翻译

学术文献翻译模型,支持多种主流文档格式。

立即体验