Suppr超能文献

树突状细胞对双硫仑诱导的细胞毒性具有抗性,但白细胞介素-12/23(p40)的产生减少。

Dendritic cells resist to disulfiram-induced cytotoxicity, but reduced interleukin-12/23(p40) production.

作者信息

Jung Haebeen, Joo Hong-Gu

机构信息

College of Veterinary Medicine, Jeju 63243, Korea.

Veterinary Medical Research Institute, Jeju National University, Jeju 63243, Korea.

出版信息

Korean J Physiol Pharmacol. 2023 Sep 1;27(5):471-479. doi: 10.4196/kjpp.2023.27.5.471.

Abstract

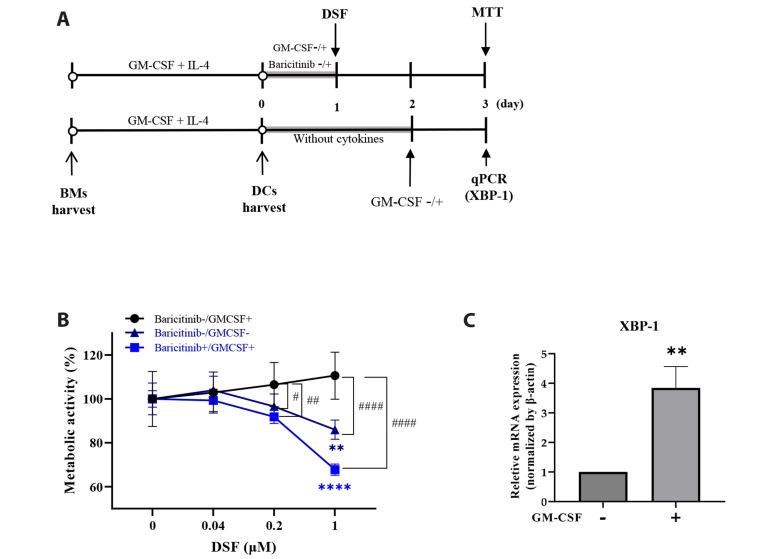
Disulfiram (DSF), a medication for alcoholism, has recently been used as a repurposing drug owing to its anticancer effects. Despite the crucial role of dendritic cells (DCs) in immune homeostasis and cancer therapy, the effects of DSF on the survival and function of DCs have not yet been studied. Therefore, we treated bone marrow-derived DCs with DSF and lipopolysaccharide (LPS) and performed various analyses. DCs are resistant to DSF and less cytotoxic than bone marrow cells and spleen cells. The viability and metabolic activity of DCs hardly decreased after treatment with DSF in the absence or presence of LPS. DSF did not alter the expression of surface markers (MHC II, CD86, CD40, and CD54), antigen uptake capability, or the antigen-presenting ability of LPS-treated DCs. DSF decreased the production of interleukin (IL)-12/23 (p40), but not IL-6 or tumor necrosis factor-α, in LPS-treated DCs. We considered the granulocyte-macrophage colony-stimulating factor (GM-CSF) as a factor to make DCs resistant to DSF-induced cytotoxicity. The resistance of DCs to DSF decreased when GM-CSF was not given or its signaling was inhibited. Also, GM-CSF upregulated the expression of a transcription factor XBP-1 which is essential for DCs' survival. This study demonstrated for the first time that DSF did not alter the function of DCs, had low cytotoxicity, and induced differential cytokine production.

摘要

双硫仑(DSF)是一种治疗酒精中毒的药物,由于其抗癌作用,最近被用作一种重新利用的药物。尽管树突状细胞(DCs)在免疫稳态和癌症治疗中起着关键作用,但DSF对DCs存活和功能的影响尚未得到研究。因此,我们用DSF和脂多糖(LPS)处理骨髓来源的DCs,并进行了各种分析。DCs对DSF具有抗性,其细胞毒性低于骨髓细胞和脾细胞。在不存在或存在LPS的情况下,用DSF处理后,DCs的活力和代谢活性几乎没有下降。DSF没有改变LPS处理的DCs的表面标志物(MHC II、CD86、CD40和CD54)的表达、抗原摄取能力或抗原呈递能力。DSF降低了LPS处理的DCs中白细胞介素(IL)-12/23(p40)的产生,但没有降低IL-6或肿瘤坏死因子-α的产生。我们认为粒细胞-巨噬细胞集落刺激因子(GM-CSF)是使DCs对DSF诱导的细胞毒性产生抗性的一个因素。当不给予GM-CSF或其信号被抑制时,DCs对DSF的抗性降低。此外,GM-CSF上调了对DCs存活至关重要的转录因子XBP-1的表达。这项研究首次证明,DSF没有改变DCs的功能,具有低细胞毒性,并诱导了不同的细胞因子产生。

https://cdn.ncbi.nlm.nih.gov/pmc/blobs/b9bf/10466071/0f8567010bf0/kjpp-27-5-471-f1.jpg

文献AI研究员

20分钟写一篇综述,助力文献阅读效率提升50倍。

立即体验

用中文搜PubMed

大模型驱动的PubMed中文搜索引擎

马上搜索

文档翻译

学术文献翻译模型,支持多种主流文档格式。

立即体验