Suppr超能文献

多倍体管状细胞启动 TGF-β1 控制的循环,在急性肾损伤后维持多倍体化和纤维化。

Polyploid tubular cells initiate a TGF-β1 controlled loop that sustains polyploidization and fibrosis after acute kidney injury.

机构信息

Department of Experimental and Clinical Biomedical Sciences "Mario Serio", University of Florence, Florence, Italy.

Department of Experimental and Clinical Medicine, University of Florence, Florence, Italy.

出版信息

Am J Physiol Cell Physiol. 2023 Oct 1;325(4):C849-C861. doi: 10.1152/ajpcell.00081.2023. Epub 2023 Aug 29.

Abstract

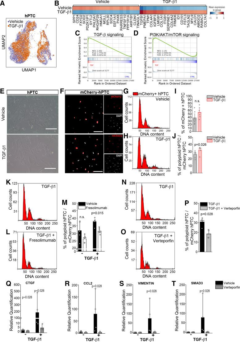
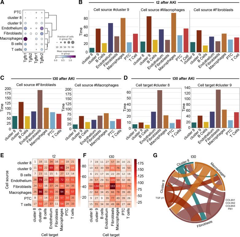
Polyploidization of tubular cells (TC) is triggered by acute kidney injury (AKI) to allow survival in the early phase after AKI, but in the long run promotes fibrosis and AKI-chronic kidney disease (CKD) transition. The molecular mechanism governing the link between polyploid TC and kidney fibrosis remains to be clarified. In this study, we demonstrate that immediately after AKI, expression of cell cycle markers mostly identifies a population of DNA-damaged polyploid TC. Using transgenic mouse models and single-cell RNA sequencing we show that, unlike diploid TC, polyploid TC accumulate DNA damage and survive, eventually resting in the G1 phase of the cell cycle. In vivo and in vitro single-cell RNA sequencing along with sorting of polyploid TC shows that these cells acquire a profibrotic phenotype culminating in transforming growth factor (TGF)-β1 expression and that TGF-β1 directly promotes polyploidization. This demonstrates that TC polyploidization is a self-sustained mechanism. Interactome analysis by single-cell RNA sequencing revealed that TGF-β1 signaling fosters a reciprocal activation loop among polyploid TC, macrophages, and fibroblasts to sustain kidney fibrosis and promote CKD progression. Collectively, this study contributes to the ongoing revision of the paradigm of kidney tubule response to AKI, supporting the existence of a tubulointerstitial cross talk mediated by TGF-β1 signaling produced by polyploid TC following DNA damage. Polyploidization in tubular epithelial cells has been neglected until recently. Here, we showed that polyploidization is a self-sustained mechanism that plays an important role during chronic kidney disease development, proving the existence of a cross talk between infiltrating cells and polyploid tubular cells. This study contributes to the ongoing revision of kidney adaptation to injury, posing polyploid tubular cells at the center of the process.

摘要

管状细胞(TC)的多倍化是由急性肾损伤(AKI)触发的,以允许在 AKI 后早期存活,但从长远来看,它会促进纤维化和 AKI-慢性肾脏病(CKD)的转变。调节多倍体 TC 与肾脏纤维化之间联系的分子机制仍有待阐明。在这项研究中,我们证明,在 AKI 后立即,细胞周期标志物的表达主要识别出一群 DNA 受损的多倍体 TC。使用转基因小鼠模型和单细胞 RNA 测序,我们表明,与二倍体 TC 不同,多倍体 TC 积累 DNA 损伤并存活下来,最终在细胞周期的 G1 期静止。体内和体外单细胞 RNA 测序以及多倍体 TC 的分选表明,这些细胞获得了促纤维化表型,最终导致转化生长因子(TGF)-β1 的表达,并且 TGF-β1 直接促进多倍体化。这表明 TC 多倍化是一种自我维持的机制。通过单细胞 RNA 测序进行的相互作用组分析表明,TGF-β1 信号促进多倍体 TC、巨噬细胞和成纤维细胞之间的相互激活循环,以维持肾脏纤维化并促进 CKD 进展。总的来说,这项研究有助于对肾脏小管对 AKI 的反应范式的不断修正,支持 TGF-β1 信号在 DNA 损伤后由多倍体 TC 产生的小管间质相互作用的存在。直到最近,管状上皮细胞的多倍化才被忽视。在这里,我们表明多倍化是一种自我维持的机制,在慢性肾脏病发展过程中起着重要作用,证明了浸润细胞和多倍体管状细胞之间存在交叉对话。这项研究有助于对肾脏适应损伤的持续修正,将多倍体管状细胞置于该过程的中心。

https://cdn.ncbi.nlm.nih.gov/pmc/blobs/ba2e/10635654/6e4e960ed1db/c-00081-2023r01.jpg

文献AI研究员

20分钟写一篇综述,助力文献阅读效率提升50倍。

立即体验

用中文搜PubMed

大模型驱动的PubMed中文搜索引擎

马上搜索

文档翻译

学术文献翻译模型,支持多种主流文档格式。

立即体验