Suppr超能文献

人类原始卵泡形成过程中的细胞间相互作用。

Cell-cell interactions during the formation of primordial follicles in humans.

机构信息

https://ror.org/05xvt9f17 Department of Anatomy and Embryology, Leiden University Medical Center, Leiden, Netherlands.

https://ror.org/05xvt9f17 Electron Microscopy Facility, Department of Cell and Chemical Biology, Leiden University Medical Center, Leiden, Netherlands.

出版信息

Life Sci Alliance. 2023 Aug 29;6(11). doi: 10.26508/lsa.202301926. Print 2023 Nov.

Abstract

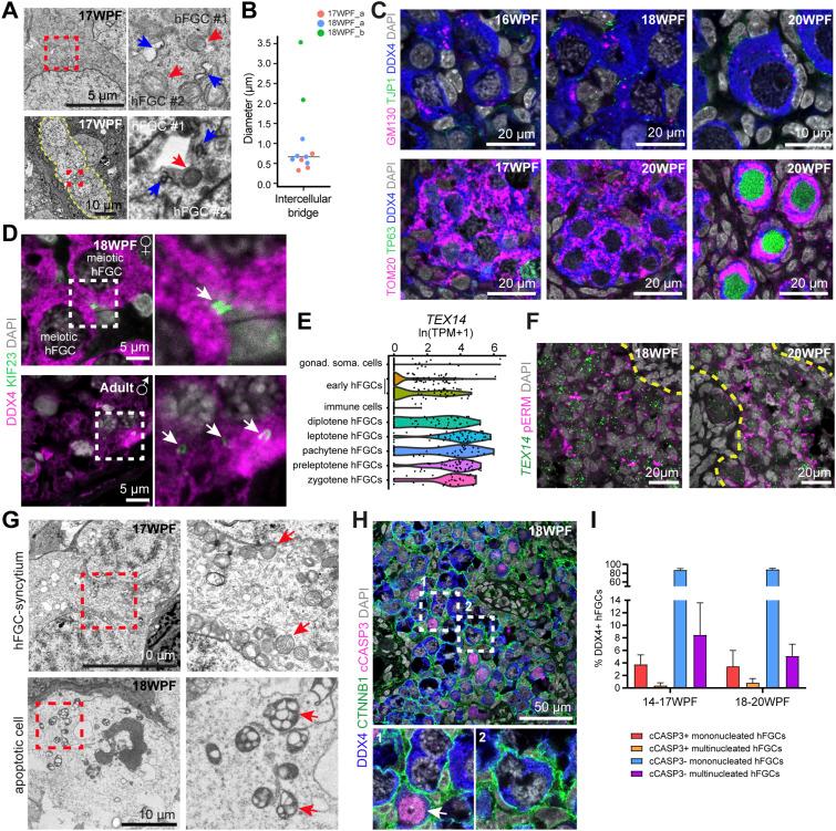
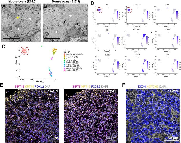
Gametogenesis is a complex and sex-specific multistep process during which the gonadal somatic niche plays an essential regulatory role. One of the most crucial steps during human female gametogenesis is the formation of primordial follicles, the functional unit of the ovary that constitutes the pool of follicles available at birth during the entire reproductive life. However, the relation between human fetal germ cells (hFGCs) and gonadal somatic cells during the formation of the primordial follicles remains largely unexplored. We have discovered that hFGCs can form multinucleated syncytia, some connected via interconnecting intercellular bridges, and that not all nuclei in hFGC-syncytia were synchronous regarding meiotic stage. As hFGCs progressed in development, pre-granulosa cells formed protrusions that seemed to progressively constrict individual hFGCs, perhaps contributing to separate them from the multinucleated syncytia. Our findings highlighted the cell-cell interaction and molecular dynamics between hFGCs and (pre)granulosa cells during the formation of primordial follicles in humans. Knowledge on how the pool of primordial follicle is formed is important to understand human infertility.

摘要

配子发生是一个复杂的、具有性别特异性的多步骤过程,在此过程中,性腺体细胞龛起着至关重要的调节作用。在人类女性配子发生过程中,最关键的步骤之一是原始卵泡的形成,原始卵泡是卵巢的功能单位,构成了整个生殖生命过程中出生时可用的卵泡库。然而,人类胎儿生殖细胞(hFGCs)和性腺体细胞在原始卵泡形成过程中的关系在很大程度上仍未得到探索。我们发现,hFGCs 可以形成多核合胞体,一些合胞体通过细胞间连接桥相互连接,而且 hFGC-合胞体中的并非所有核都同步处于减数分裂阶段。随着 hFGCs 的发育,颗粒前体细胞形成突起,似乎逐渐将单个 hFGC 收缩,这可能有助于将它们与多核合胞体分离。我们的研究结果强调了 hFGCs 和(颗粒前)细胞在人类原始卵泡形成过程中的细胞间相互作用和分子动力学。了解原始卵泡库的形成方式对于理解人类不孕不育症非常重要。

https://cdn.ncbi.nlm.nih.gov/pmc/blobs/dfe1/10465921/77239f5eda7b/LSA-2023-01926_FigS1.jpg

文献AI研究员

20分钟写一篇综述,助力文献阅读效率提升50倍。

立即体验

用中文搜PubMed

大模型驱动的PubMed中文搜索引擎

马上搜索

文档翻译

学术文献翻译模型,支持多种主流文档格式。

立即体验