Suppr超能文献

转座元件的下调可延长秀丽隐杆线虫的寿命。

Downregulation of transposable elements extends lifespan in Caenorhabditis elegans.

机构信息

Department of Genetics, Eötvös Loránd University (ELTE), 1117, Budapest, Hungary.

Eötvös Loránd Research Network (ELKH)-ELTE Genetics Research Group, 1117, Budapest, Hungary.

出版信息

Nat Commun. 2023 Aug 29;14(1):5278. doi: 10.1038/s41467-023-40957-9.

Abstract

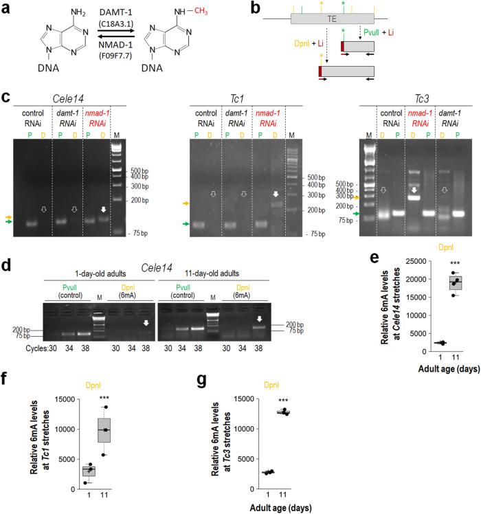
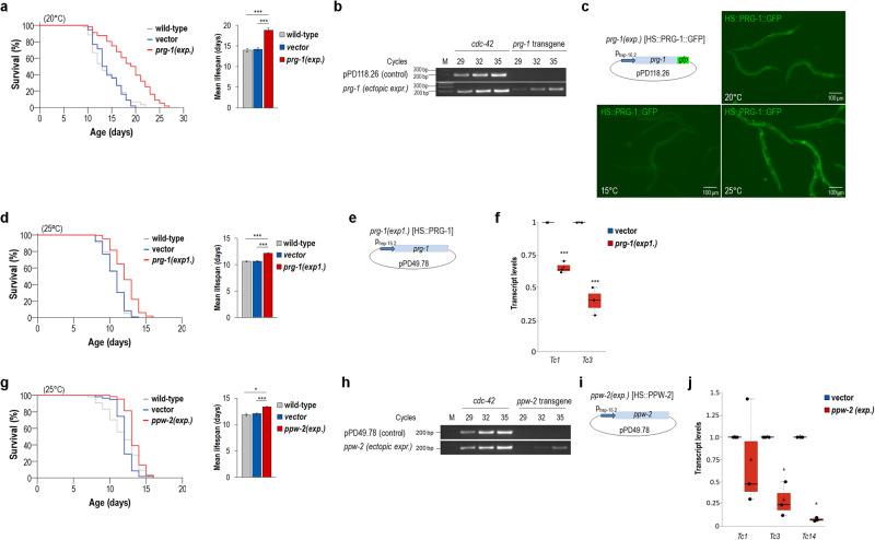
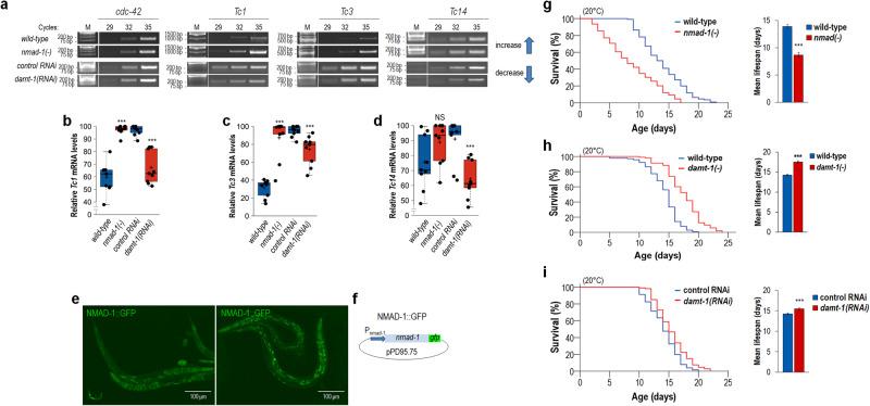
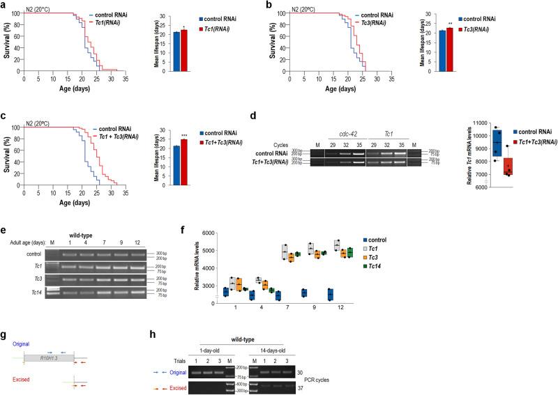
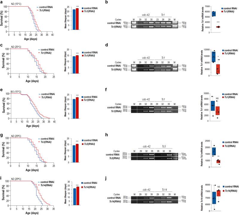
Mobility of transposable elements (TEs) frequently leads to insertional mutations in functional DNA regions. In the potentially immortal germline, TEs are effectively suppressed by the Piwi-piRNA pathway. However, in the genomes of ageing somatic cells lacking the effects of the pathway, TEs become increasingly mobile during the adult lifespan, and their activity is associated with genomic instability. Whether the progressively increasing mobilization of TEs is a cause or a consequence of ageing remains a fundamental problem in biology. Here we show that in the nematode Caenorhabditis elegans, the downregulation of active TE families extends lifespan. Ectopic activation of Piwi proteins in the soma also promotes longevity. Furthermore, DNA N-adenine methylation at TE stretches gradually rises with age, and this epigenetic modification elevates their transcription as the animal ages. These results indicate that TEs represent a novel genetic determinant of ageing, and that N-adenine methylation plays a pivotal role in ageing control.

摘要

转座元件 (TEs) 的移动常常导致功能 DNA 区域的插入突变。在潜在的永生的生殖系中,TEs 被 Piwi-piRNA 途径有效地抑制。然而,在没有该途径作用的衰老体细胞核基因组中,TEs 在成年期的寿命中变得越来越活跃,其活性与基因组不稳定性相关。TEs 的逐渐增加的移动性是衰老的原因还是结果,仍然是生物学中的一个基本问题。在这里,我们表明在秀丽隐杆线虫中,活性 TE 家族的下调延长了寿命。体细胞中 Piwi 蛋白的异位激活也促进了长寿。此外,随着年龄的增长,TE 延伸处的 DNA N-腺嘌呤甲基化逐渐增加,这种表观遗传修饰随着动物的衰老而提高它们的转录。这些结果表明,TEs 是衰老的一个新的遗传决定因素,N-腺嘌呤甲基化在衰老控制中起着关键作用。

https://cdn.ncbi.nlm.nih.gov/pmc/blobs/4841/10465613/6a8def1c8c05/41467_2023_40957_Fig1_HTML.jpg

文献AI研究员

20分钟写一篇综述,助力文献阅读效率提升50倍。

立即体验

用中文搜PubMed

大模型驱动的PubMed中文搜索引擎

马上搜索

文档翻译

学术文献翻译模型,支持多种主流文档格式。

立即体验