Suppr超能文献

功能获得性 GABRB3 变异体的受体脱敏与临床严重程度的相关性。

Correlations of receptor desensitization of gain-of-function GABRB3 variants with clinical severity.

机构信息

Brain and Mind Centre, School of Medical Sciences, Faculty of Medicine and Health, The University of Sydney, Sydney, New South Wales 2006, Australia.

Institute for Molecular Bioscience, The University of Queensland, Saint Lucia, QLD 4072, Australia.

出版信息

Brain. 2024 Jan 4;147(1):224-239. doi: 10.1093/brain/awad285.

Abstract

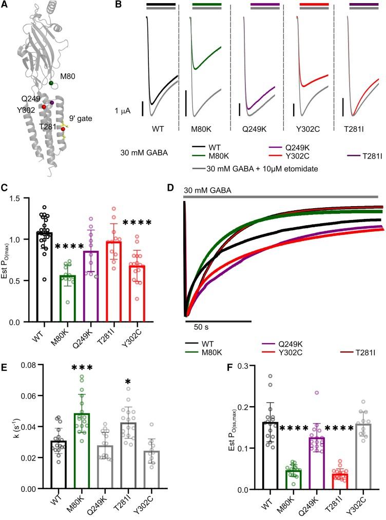
Genetic variants associated with developmental and epileptic encephalopathies have been identified in the GABRB3 gene that encodes the β3 subunit of GABAA receptors. Typically, variants alter receptor sensitivity to GABA resulting in either gain- or loss-of-function, which correlates with patient phenotypes. However, it is unclear how another important receptor property, desensitization, contributes to the greater clinical severity of gain-of-function variants. Desensitization properties of 20 gain-of-function GABRB3 variant receptors were evaluated using two-electrode voltage-clamp electrophysiology. The parameters measured included current decay rates and steady-state currents. Selected variants with increased or reduced desensitization were also evaluated using whole-cell electrophysiology in transfected mammalian cell lines. Of the 20 gain-of-function variants assessed, 13 were found to alter receptor desensitization properties. Seven variants reduced desensitization at equilibrium, which acts to worsen gain-of-function traits. Six variants accelerated current decay kinetics, which limits gain-of-function traits. All affected patients displayed severe clinical phenotypes with intellectual disability and difficult-to-treat epilepsy. Nevertheless, variants that reduced desensitization at equilibrium were associated with more severe clinical outcomes. This included younger age of first seizure onset (median 0.5 months), movement disorders (dystonia and dyskinesia), epilepsy of infancy with migrating focal seizures (EIMFS) and risk of early mortality. Variants that accelerated current decay kinetics were associated with slightly milder phenotypes with later seizure onset (median 4 months), unclassifiable developmental and epileptic encephalopathies or Lennox-Gastaut syndrome and no movement disorders. Our study reveals that gain-of-function GABRB3 variants can increase or decrease receptor desensitization properties and that there is a correlation with the degree of disease severity. Variants that reduced the desensitization at equilibrium were clustered in the transmembrane regions that constitute the channel pore and correlated with greater disease severity, while variants that accelerated current decay were clustered in the coupling loops responsible for receptor activation and correlated with lesser severity.

摘要

与 GABAA 受体 β3 亚基编码基因 GABRB3 相关的发育性和癫痫性脑病的遗传变异已被确定。通常,变异会改变受体对 GABA 的敏感性,导致功能获得或丧失,这与患者表型相关。然而,目前尚不清楚另一个重要的受体特性——脱敏,如何导致功能获得性变异的更大临床严重程度。使用双电极电压钳电生理学评估了 20 种功能获得性 GABRB3 变异受体的脱敏特性。测量的参数包括电流衰减率和稳态电流。还使用转染哺乳动物细胞系中的全细胞电生理学评估了具有增加或减少脱敏作用的选定变体。在评估的 20 种功能获得性变体中,有 13 种被发现改变了受体脱敏特性。7 种变体在平衡时降低了脱敏作用,这会加重功能获得性特征。6 种变体加速了电流衰减动力学,限制了功能获得性特征。所有受影响的患者均表现出严重的临床表型,包括智力障碍和难以治疗的癫痫。然而,在平衡时降低脱敏作用的变体与更严重的临床结果相关。这包括癫痫发作起始年龄更年轻(中位数为 0.5 个月)、运动障碍(肌张力障碍和运动障碍)、婴儿期癫痫伴移行局灶性癫痫发作(EIMFS)和早逝风险。加速电流衰减动力学的变体与癫痫发作起始年龄较晚(中位数为 4 个月)、分类不明的发育性和癫痫性脑病或 Lennox-Gastaut 综合征和无运动障碍相关的稍轻表型相关。我们的研究表明,功能获得性 GABRB3 变体可以增加或降低受体脱敏特性,并且与疾病严重程度相关。在构成通道孔的跨膜区域中聚集的降低平衡时脱敏的变体与更高的疾病严重程度相关,而加速电流衰减的变体聚集在负责受体激活的偶联环中,与较轻的严重程度相关。

https://cdn.ncbi.nlm.nih.gov/pmc/blobs/4210/10766243/af7941e4eb5d/awad285f1.jpg

文献AI研究员

20分钟写一篇综述,助力文献阅读效率提升50倍。

立即体验

用中文搜PubMed

大模型驱动的PubMed中文搜索引擎

马上搜索

文档翻译

学术文献翻译模型,支持多种主流文档格式。

立即体验