Suppr超能文献

鹿茸干细胞的特性及其医学应用。

The characteristics and medical applications of antler stem cells.

机构信息

Department of Colorectal and Anal Surgery, The Second Hospital of Jilin University, Changchun, Jilin, China.

Department of Gastrointestinal Nutrition and Hernia Surgery, The Second Hospital of Jilin University, Changchun, Jilin, China.

出版信息

Stem Cell Res Ther. 2023 Aug 30;14(1):225. doi: 10.1186/s13287-023-03456-8.

Abstract

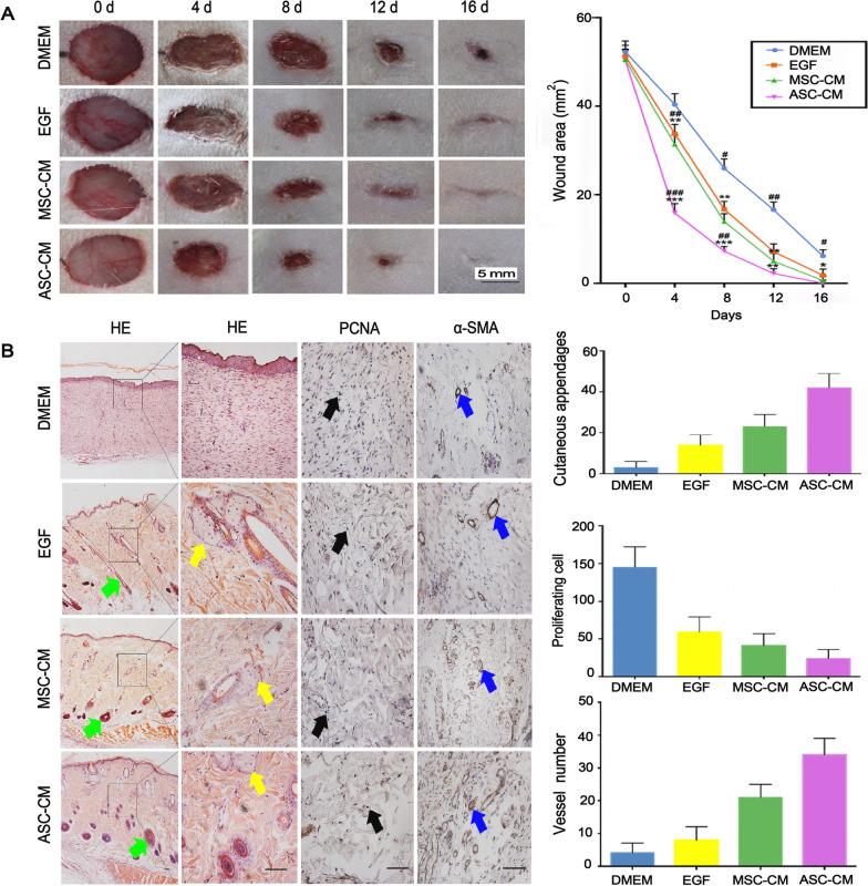
Antlers are the only fully regenerable mammalian appendages whose annual renewal is initiated by antler stem cells (ASCs), defined as a specialized type of mesenchymal stem cells (MSCs) with embryonic stem cell properties. ASCs possess the same biological features as MSCs, including the capacity for self-renewal and multidirectional differentiation, immunomodulatory functions, and the maintenance of stem cell characteristics after multiple passages. Several preclinical studies have shown that ASCs exhibit promising potential in wound healing, bone repair, osteoarthritis, anti-tissue fibrosis, anti-aging, and hair regeneration. Medical applications based on ASCs and ASC-derived molecules provide a new source of stem cells and therapeutic modalities for regenerative medicine. This review begins with a brief description of antler regeneration and the role of ASCs. Then, the properties and advantages of ASCs are described. Finally, medical research advances regarding ASCs are summarized, and the prospects and challenges of ASCs are highlighted.

摘要

鹿茸是唯一具有完全再生能力的哺乳动物附属物,其每年的更新是由鹿茸干细胞(ASCs)启动的,ASCs 被定义为具有胚胎干细胞特性的一种特殊类型的间充质干细胞(MSCs)。ASCs 具有与 MSCs 相同的生物学特征,包括自我更新和多向分化、免疫调节功能以及在多次传代后维持干细胞特征的能力。几项临床前研究表明,ASCs 在创伤愈合、骨修复、骨关节炎、抗组织纤维化、抗衰老和毛发再生方面具有广阔的应用前景。基于 ASCs 和 ASC 衍生分子的医学应用为再生医学提供了一种新的干细胞来源和治疗方式。本文首先简要描述了鹿茸再生和 ASCs 的作用,然后描述了 ASCs 的特性和优势。最后,总结了 ASCs 在医学研究方面的进展,并强调了 ASCs 的前景和挑战。

https://cdn.ncbi.nlm.nih.gov/pmc/blobs/8f27/10468909/825d21ed75ac/13287_2023_3456_Fig1_HTML.jpg

文献AI研究员

20分钟写一篇综述,助力文献阅读效率提升50倍。

立即体验

用中文搜PubMed

大模型驱动的PubMed中文搜索引擎

马上搜索

文档翻译

学术文献翻译模型,支持多种主流文档格式。

立即体验